Walter Zachary, Li Minghua, Molho Melissa, Berish Lauren, Isopi Andrew, O'Mara Mary, Dittmar Mark, Nwaezeapu Chike, Richards Alicia, McCullagh Martin, Krogan Nevan J, Cherry Sara, Johnson Jeffrey R, Ramage Holly
Department of Microbiology and Immunology, Thomas Jefferson University, Philadelphia, PA 19107, USA.
Department of Pathology, University of Texas Medical Branch, Galveston, TX 77555, USA.
Cell Rep. 2025 May 27;44(5):115728. doi: 10.1016/j.celrep.2025.115728. Epub 2025 May 15.
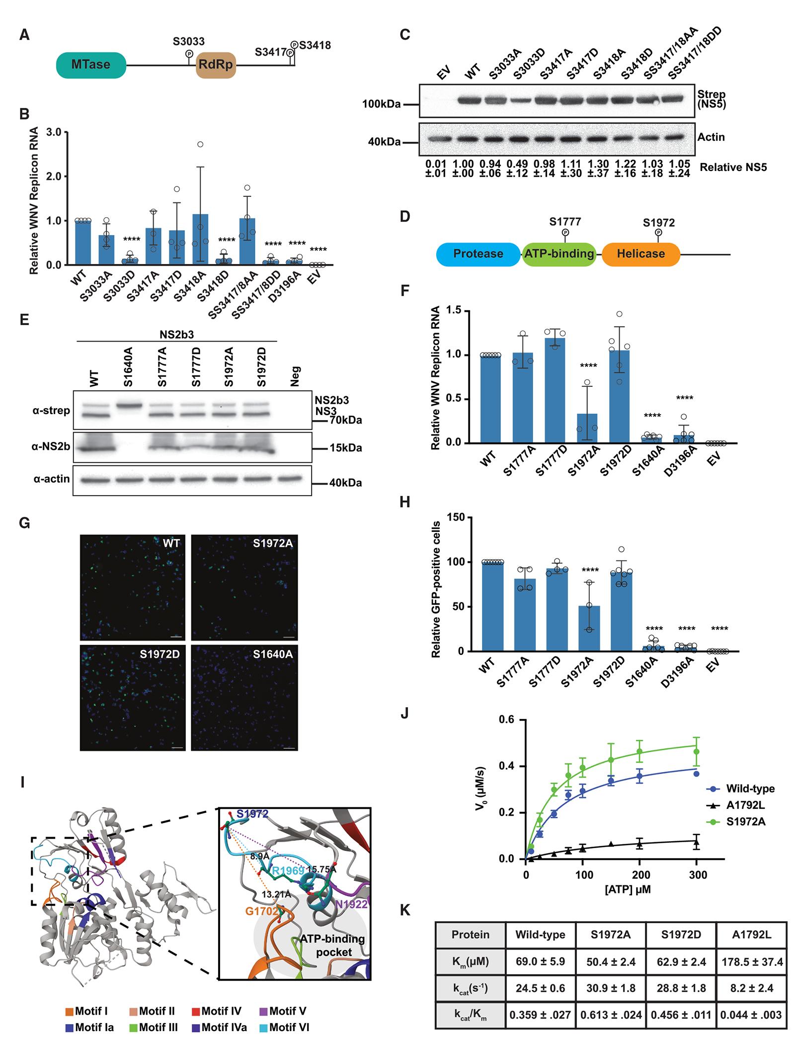
Upon infection, viruses alter the proteome, creating a hospitable environment for infection. Cells respond to limit viral replication, including through protein regulation by post-translational modifications. We use mass spectrometry to define proteome alterations during West Nile virus (WNV) infection. Our studies identify upregulation of HERPUD1, which restricts WNV replication through a mechanism independent of its role in endoplasmic reticulum (ER)-associated degradation (ERAD). We also identify modifications on viral proteins, including a WNV NS3 phosphorylation site that impacts viral replication. Finally, we reveal activation of two host kinases with antiviral activity. We identify phosphorylation at S108 of AMPKβ1, a non-catalytic subunit that regulates activity of the AMPK complex. We also show activation of PAK2 by phosphorylation at S141, which restricts translation of the viral genome. This work contributes to our understanding of the interplay between host and virus while providing a resource to define the changes to the proteome that regulate viral infection.
感染后,病毒会改变蛋白质组,为感染创造适宜的环境。细胞会做出反应以限制病毒复制,包括通过翻译后修饰进行蛋白质调控。我们使用质谱法来确定西尼罗河病毒(WNV)感染期间蛋白质组的变化。我们的研究发现HERPUD1上调,它通过一种独立于其在内质网(ER)相关降解(ERAD)中作用的机制来限制WNV复制。我们还确定了病毒蛋白上的修饰,包括一个影响病毒复制的WNV NS3磷酸化位点。最后,我们揭示了两种具有抗病毒活性的宿主激酶的激活。我们确定了AMPKβ1(一种调节AMPK复合体活性的非催化亚基)在S108处的磷酸化。我们还表明PAK2在S141处通过磷酸化被激活,这限制了病毒基因组的翻译。这项工作有助于我们理解宿主与病毒之间的相互作用,同时提供了一个资源来定义调节病毒感染的蛋白质组变化。