Suppr超能文献

在资源匮乏的环境中,采用共同设计方法制定综合的抑郁症和结核病护理路径。

Developing an integrated depression and tuberculosis care pathway using a co-design approach in a low-resource setting.

作者信息

Todowede Olamide, Nisar Zara, Afaq Saima, Kanan Sushama, Ayub Aliya, Huque Rumana, Hussain Akhtar, Shehzad Mudasser, Siddiqi Najma

机构信息

Centre for Evidence Synthesis and Implementation Science, University of Birmingham, Birmingham, UK.

University of York, York, UK.

出版信息

Int J Ment Health Syst. 2025 May 17;19(1):15. doi: 10.1186/s13033-025-00670-0.

Abstract

BACKGROUND

Evidence suggests the use of a participatory approach for the improvement of TB care, however, there is limited evidence on how integrated depression screening and care could be delivered with TB services. Thus, this study co-designed an integrated care pathway for depression case finding and treatment in TB services, that can be delivered by non-mental health specialists within a low resourced settings.

METHODS

We conducted a total of 10 'co-design' workshops with people with TB, carers, tuberculosis and mental health healthcare providers between June and August 2021 in Dhaka, Bangladesh and Peshawar, Pakistan. We adapted the 'Hasso Plattner Institute of Design at Stanford University' for our codesign process. Information gathered during the workshop, through recordings and contemporaneous notes taking, was collated, and analysed to develop the integrated care pathways and materials for impmenting the carepathway.

RESULTS

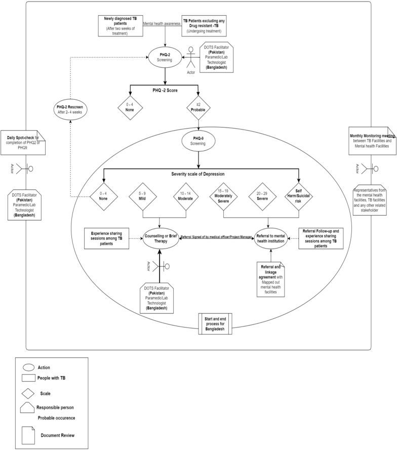
We co-designed and developed a culturally adaptable care pathway that integrates depression screening into tuberculosis (TB) care, working closely with people affected by TB and healthcare workers in primary, secondary, and tertiary care settings in Bangladesh and Pakistan. We used PHQ-9 only to identify and screen for depression among people with TB in Bangladesh, whereas both PHQ-2 and PHQ-9 were used for depression screening among the Pakistani population. A trained paramedic or laboratory technologist (Bangladesh) and DOTS Facilitator (Pakistan), working within the TB facilities were identified and agreed to deliver the integrated depression screening services.

CONCLUSION

Stakeholders valued the opportunity to jointly design a care pathway. Iterative and coordinated working with these stakeholders enabled the researchers to understand better, explore and refine the co-design process. This approach assisted in mobilising knowledge about depression and integrating screening for depression within the existing usual TB care pathway, using the lived experience of people with TB and health workers' expertise.

摘要

背景

有证据表明采用参与式方法可改善结核病护理,但关于如何将抑郁症筛查与护理与结核病服务相结合的证据有限。因此,本研究共同设计了一种在结核病服务中发现和治疗抑郁症病例的综合护理路径,该路径可由资源匮乏地区的非心理健康专家提供。

方法

2021年6月至8月期间,我们在孟加拉国达卡和巴基斯坦白沙瓦与结核病患者、护理人员、结核病和心理健康医疗服务提供者共举办了10次“共同设计”研讨会。我们在共同设计过程中采用了“斯坦福大学哈索·普拉特纳设计学院”的方法。通过录音和同步记录在研讨会上收集的信息进行了整理和分析,以制定综合护理路径和实施该护理路径的材料。

结果

我们与孟加拉国和巴基斯坦初级、二级和三级护理机构中受结核病影响的人群以及医护人员密切合作,共同设计并开发了一种具有文化适应性的护理路径,将抑郁症筛查纳入结核病护理。在孟加拉国,我们仅使用PHQ-9来识别和筛查结核病患者中的抑郁症,而在巴基斯坦人群中则同时使用PHQ-2和PHQ-9进行抑郁症筛查。确定并同意由结核病设施内经过培训的护理人员或实验室技术人员(孟加拉国)以及直接观察短程化疗促进员(巴基斯坦)提供综合抑郁症筛查服务。

结论

利益相关者重视共同设计护理路径的机会。与这些利益相关者进行迭代和协调的合作使研究人员能够更好地理解、探索和完善共同设计过程。这种方法有助于利用结核病患者的生活经验和医护人员的专业知识,调动关于抑郁症的知识,并将抑郁症筛查纳入现有的常规结核病护理路径。

https://cdn.ncbi.nlm.nih.gov/pmc/blobs/da88/12084970/702705e0fe3f/13033_2025_670_Fig1_HTML.jpg

文献AI研究员

20分钟写一篇综述,助力文献阅读效率提升50倍。

立即体验

用中文搜PubMed

大模型驱动的PubMed中文搜索引擎

马上搜索

文档翻译

学术文献翻译模型,支持多种主流文档格式。

立即体验