Suppr超能文献

验证食管癌中与二硫键连接的细胞程序性坏死相关基因ADORA2B的生物学特性。

To verify the biological characteristics of disulfidptosis associated gene ADORA2B in esophageal cancer.

作者信息

Cui Yixiao, Deng Yuhan, Wu Zhenhua, Sun Xiaohong

机构信息

Department of Thoracic and Cardiovascular Surgery, Xinjiang Medical University Affiliated Tumor Hospital, 789 East Suzhou Street, Urumqi, Xinjiang, 830011, People's Republic of China.

出版信息

BMC Gastroenterol. 2025 May 19;25(1):382. doi: 10.1186/s12876-025-03768-4.

Abstract

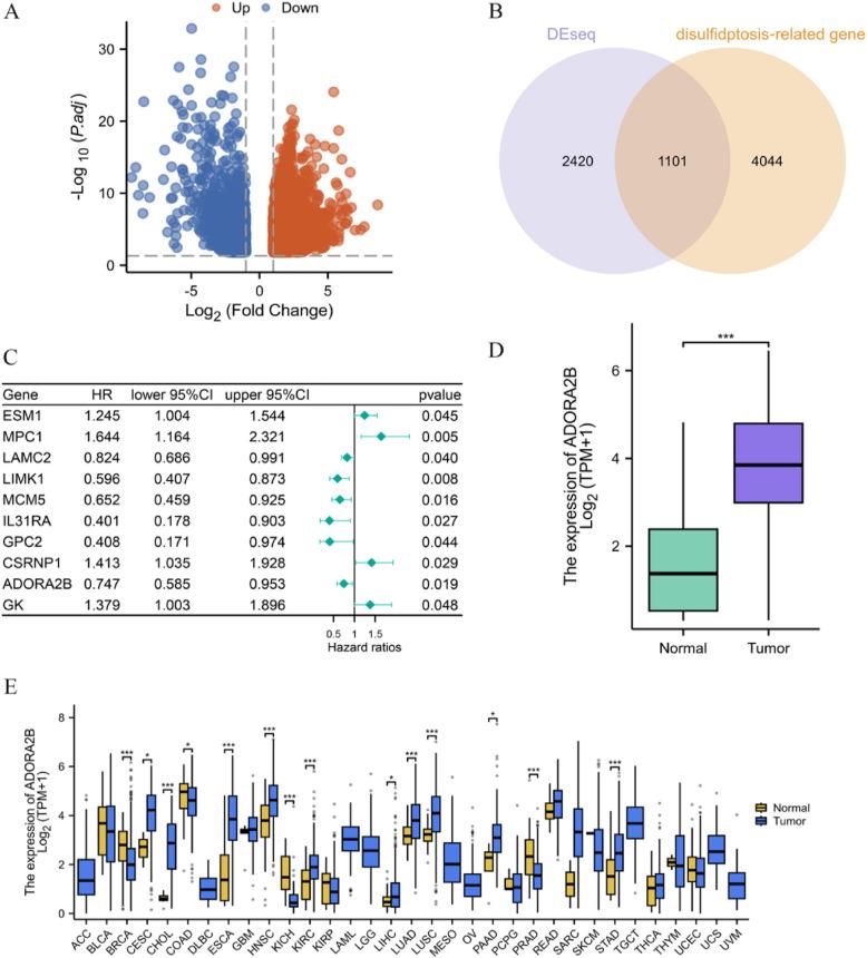
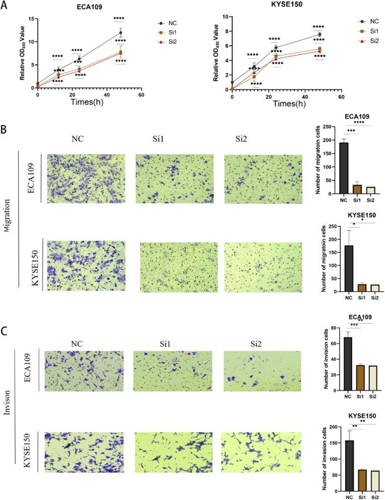
Esophageal cancer is an aggressive malignant tumor. Statistics show that esophageal cancer has claimed the lives of approximately 300,000 people worldwide. Many patients are diagnosed as stage 3 or 4 when they visit a doctor; however, the prognosis may not be accurate because the disease's early signs are not always evident. The gene ADORA2B may be important in the diagnosis and prognosis of esophageal cancer, as adenosine (ADO) is implicated in the proliferation and spread of many malignancies. Through the use of bioinformatics analysis, this study sought to discover and validate particular genes and putative pathways linked to the course and prognosis of esophageal cancer. Utilizing integrated transcriptomics and single-cell proteomics, the involvement of immune cells in the tumor microenvironment was examined, while bioinformatics was used to investigate the expression, function, and survival data of ADORA2B. Western blot (WB) and qRT-PCR were then used to determine the expression level of ADORA2B in the postoperative tissues of patients with esophageal cancer. Tests using Transwell, Edu, and CCK8 were performed to ascertain its capacity for erosion, migration, invasion, and proliferation. Flow cytometry was used to quantify apoptosis. The results of this investigation validate ADORA2B as a potential therapeutic target and diagnostic biomarker.

摘要

食管癌是一种侵袭性恶性肿瘤。统计数据显示,食管癌已在全球范围内夺走了约30万人的生命。许多患者就医时被诊断为3期或4期;然而,由于该疾病的早期症状并不总是明显,其预后可能并不准确。基因ADORA2B可能在食管癌的诊断和预后中具有重要意义,因为腺苷(ADO)与许多恶性肿瘤的增殖和扩散有关。通过生物信息学分析,本研究试图发现并验证与食管癌病程和预后相关的特定基因及假定通路。利用整合转录组学和单细胞蛋白质组学,研究了免疫细胞在肿瘤微环境中的参与情况,同时运用生物信息学研究ADORA2B的表达、功能及生存数据。随后采用蛋白质免疫印迹法(WB)和实时定量聚合酶链反应(qRT-PCR)测定食管癌患者术后组织中ADORA2B的表达水平。进行Transwell、Edu和CCK8检测以确定其侵袭、迁移、浸润和增殖能力。采用流式细胞术对细胞凋亡进行定量分析。本研究结果验证了ADORA2B作为潜在治疗靶点和诊断生物标志物的作用。

https://cdn.ncbi.nlm.nih.gov/pmc/blobs/a3b3/12087064/eddde04afa9f/12876_2025_3768_Fig1_HTML.jpg

文献AI研究员

20分钟写一篇综述,助力文献阅读效率提升50倍。

立即体验

用中文搜PubMed

大模型驱动的PubMed中文搜索引擎

马上搜索

文档翻译

学术文献翻译模型,支持多种主流文档格式。

立即体验