Suppr超能文献

在自闭症小鼠模型中,骨化三醇通过增强EfnA4介导的PI3K/AKT信号传导来调节海马轴突导向。

Calcitriol Modulates Hippocampal Axon Guidance Through Enhanced EfnA4-Mediated PI3K/AKT Signaling in an Autism Mouse Model.

作者信息

Gong Tiantian, Sun Ruizhen, Bai Jieli, Liu Xin, He Chenyao, Jiang Qi, Wang Qi, Qi Yubo, Ding Wenxin, Shen Jingling, Lei Lei, Shan Zhiyan

机构信息

Department of Histology and Embryology, School of Basic Medical Sciences, Harbin Medical University, Harbin, China.

Guangzhou Laboratory, Guangzhou International Bio Island, Guangzhou, China.

出版信息

CNS Neurosci Ther. 2025 May;31(5):e70429. doi: 10.1111/cns.70429.

Abstract

AIMS

Autism spectrum disorder (ASD) is a complex neurodevelopmental condition arising from the interplay of genetic predispositions and environmental influences. Recent studies have suggested that vitamin D (VitD) supplementation play a role in reducing the risk of ASD and alleviating some of its core symptoms. However, variations in individual responses to VitD due to biological heterogeneity have led to inconsistent clinical outcomes, and the precise molecular mechanisms through which VitD might exert its effects on ASD remain poorly understood.

METHODS

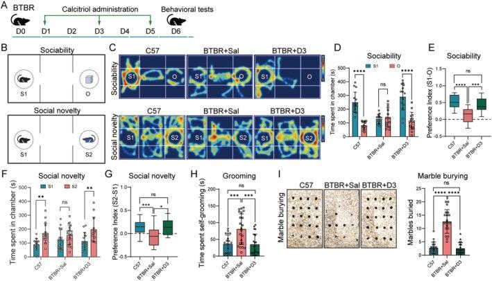
We investigated the effects of calcitriol, the biologically active form of VitD, on ASD-associated phenotypes in BTBR mice, a well-established autism model. Behavioral assessments were used to evaluate social and repetitive behaviors. Mechanistic insights were obtained through RNA sequencing, immunohistochemistry, biochemical assays, and stripe guidance assays.

RESULTS

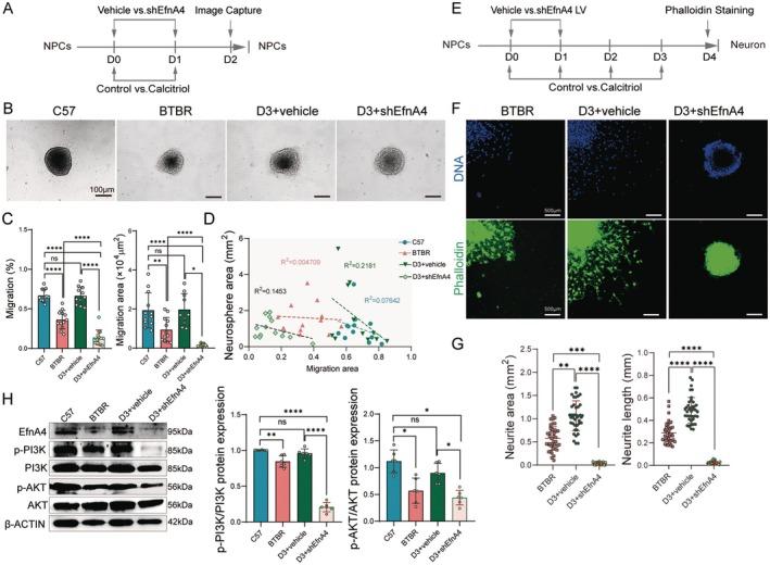
Calcitriol supplementation significantly improved autism-like behaviors in BTBR mice, alleviating hippocampal hypoplasia and correcting axon guidance abnormalities. These effects were mediated by modulation of the EfnA4-PI3K signaling pathway in hippocampal neural progenitor cells and other brain regions, highlighting its role in neurodevelopmental processes.

CONCLUSION

Our findings demonstrate that calcitriol targets axon-guidance-related signaling pathways, providing a theoretical framework and potential clinical strategy for targeted ASD interventions.

摘要

目的

自闭症谱系障碍(ASD)是一种复杂的神经发育疾病,由遗传易感性和环境影响相互作用引起。最近的研究表明,补充维生素D(VitD)在降低ASD风险和减轻其一些核心症状方面发挥作用。然而,由于生物异质性导致个体对VitD的反应存在差异,导致临床结果不一致,并且VitD可能对ASD发挥作用的精确分子机制仍知之甚少。

方法

我们研究了VitD的生物活性形式骨化三醇对BTBR小鼠(一种成熟的自闭症模型)中与ASD相关表型的影响。行为评估用于评估社交和重复行为。通过RNA测序、免疫组织化学、生化分析和条纹导向分析获得了机制方面的见解。

结果

补充骨化三醇显著改善了BTBR小鼠的自闭症样行为,减轻了海马发育不全并纠正了轴突导向异常。这些作用是通过调节海马神经祖细胞和其他脑区的EfnA4-PI3K信号通路介导的,突出了其在神经发育过程中的作用。

结论

我们的研究结果表明,骨化三醇靶向轴突导向相关信号通路,为针对性的ASD干预提供了理论框架和潜在的临床策略。

https://cdn.ncbi.nlm.nih.gov/pmc/blobs/e04e/12093051/8b7c8ce6217e/CNS-31-e70429-g001.jpg

文献AI研究员

20分钟写一篇综述,助力文献阅读效率提升50倍。

立即体验

用中文搜PubMed

大模型驱动的PubMed中文搜索引擎

马上搜索

文档翻译

学术文献翻译模型,支持多种主流文档格式。

立即体验