Sun Shuanghong, Li Meng, Song Jihe, Zhong Di
Department of Neurology, The First Hospital of Harbin Medical University, Harbin, Heilongjiang, People's Republic of China.
J Inflamm Res. 2025 May 25;18:6703-6717. doi: 10.2147/JIR.S507515. eCollection 2025.
The precise etiology of Guillain-Barré syndrome (GBS) is uncertain; however, it is linked to immunological and inflammatory processes. Thus, this research aims to investigate new inflammatory biomarkers for GBS diagnosis.
In this work, Olink proteomics was used to compare the expression levels of 92 inflammation-related proteins in the cerebrospinal fluid (CSF) of patients with non-inflammatory neurological diseases (n=14) and GBS (n=23). Differentially expressed proteins (DEPs) were then analyzed biologically and in terms of their relationship to clinical features, and logistic regression models were built. We also downloaded GEO data to validate DEPs at the mRNA level.
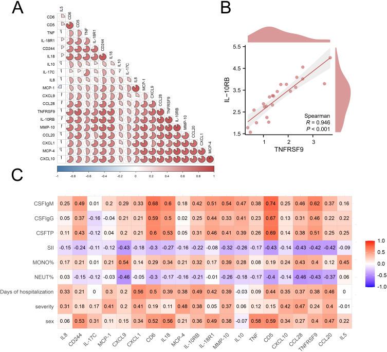
We identified twenty DEPs. The PPI network screened six key DEPs (including TNF, CCL20, IL8, MCP-1, IL10, and IL5). These DEPs were enriched in the chemokine signaling pathway, the IL-17 signaling pathway, cytokines and their receptor interactions, and other pathways. TNFRSF9 and IL-10RB showed the strongest correlation of expression in CSF. CCL20 and IL5 could be used as potential independent predictors for the diagnosis of GBS. Seven DEPs (MCP-1, CXCL1, MCP-4, MMP-10, CXCL10, CCL28, and CCL20) had some predictive value for the severity of GBS. Based on the validation of the GEO data, the mRNA expression of MCP-1 and CXCL9 was found to be upregulated at the peak of EAN, and the enriched pathways at the gene transcription level were consistent with the results of this study.
DEPs linked to inflammation (such as TNF, CCL20, IL8, MCP-1, IL10, and IL5) could be useful biomarkers for GBS diagnosis. More research is required to determine their precise mechanisms in GBS.
吉兰-巴雷综合征(GBS)的确切病因尚不确定;然而,它与免疫和炎症过程有关。因此,本研究旨在探索用于GBS诊断的新的炎症生物标志物。
在本研究中,采用Olink蛋白质组学技术比较了非炎症性神经系统疾病患者(n = 14)和GBS患者(n = 23)脑脊液(CSF)中92种炎症相关蛋白的表达水平。然后对差异表达蛋白(DEPs)进行生物学分析及其与临床特征关系的分析,并建立逻辑回归模型。我们还下载了GEO数据以在mRNA水平验证DEPs。
我们鉴定出20种DEPs。蛋白质-蛋白质相互作用(PPI)网络筛选出6个关键DEPs(包括TNF、CCL20、IL8、MCP-1、IL10和IL5)。这些DEPs在趋化因子信号通路、IL-17信号通路、细胞因子及其受体相互作用以及其他通路中富集。TNFRSF9和IL-10RB在CSF中的表达相关性最强。CCL20和IL5可作为GBS诊断的潜在独立预测指标。7种DEPs(MCP-1、CXCL1、MCP-4、MMP-10、CXCL10、CCL28和CCL20)对GBS的严重程度有一定的预测价值。基于GEO数据的验证,发现MCP-1和CXCL9的mRNA表达在实验性自身免疫性神经炎(EAN)高峰期上调,基因转录水平的富集通路与本研究结果一致。
与炎症相关的DEPs(如TNF、CCL20、IL8、MCP-1、IL10和IL5)可能是GBS诊断的有用生物标志物。需要更多研究来确定它们在GBS中的精确机制。