Suppr超能文献

在GelMA支架下,雷帕霉素诱导产生的小细胞外囊泡通过PI3K/Akt信号通路加速血管生成并减轻巨噬细胞介导的炎症,从而促进糖尿病伤口修复。

Rapamycin-induced small extracellular vesicles under GelMA scaffolds facilitate diabetic wound repair through accelerating angiogenesis and alleviating macrophage-mediated inflammation via PI3K/Akt signaling pathway.

作者信息

Zhang Yalu, Wang Zekun, Wu Liang, Zhu Liang, Lu Ming, Zhang Ziyang, Lv Yuanhao, Zhu Xu, Yao Hanhui

机构信息

Department of General Surgery, The First Affiliated Hospital of USTC, Division of Life Science and Medicine, University of Science and Technology of China, Hefei, 230001, China.

Department of Orthopaedic Surgery, Shanghai Putuo District Liqun Hospital, Shanghai, 200060, China.

出版信息

Mater Today Bio. 2025 May 6;32:101846. doi: 10.1016/j.mtbio.2025.101846. eCollection 2025 Jun.

Abstract

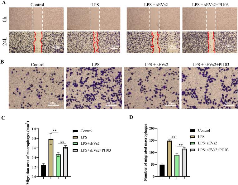
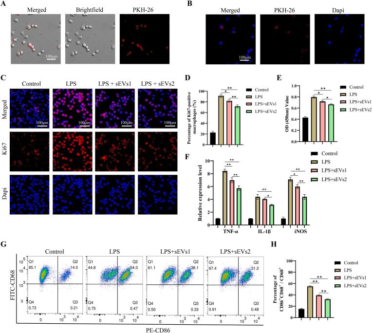
Recently, small extracellular vesicles (sEVs) isolated from mesenchymal stem cells (MSCs) show superior therapeutic potential in diabetic wound repair. Pretreated MSCs with biological or chemical agents could boost the activities of MSC-derived sEVs. This study aims to investigate whether sEVs derived from the human umbilical cord MSCs (hUCMSCs) pretreated with rapamycin (RAPA) exhibit elevated efficacy in improving diabetic wound healing and to elucidate the underlying mechanisms involved. The sEVs extracted from RAPA pretreated hUCMSCs (RAPA-sEVs) were successfully characterized in terms of their morphology, structural features, and concentration. In vitro studies revealed that RAPA-sEVs suppressed the proliferative and migratory capabilities of macrophages and reduced the expression of pro-inflammatory mediators including TNF-α, IL-1β and iNOS. Meanwhile, they promoted the migration and tube formation of endothelial cells, and increased the level of VEGF. More importantly, full-thickness skin defect models were established in streptozotocin (STZ)-induced diabetic mice. Gelatin methacryloyl (GelMA) carrying sEVs applied to the surface of damaged skin. RAPA-sEVs exhibited exceptional efficacy in accelerating the wound repair via propelling angiogenesis, reducing the percentage of M1-type macrophages, and mitigating excessive inflammatory response under superior biosafety conditions. Mechanistically, the biological activities of RAPA-sEVs were dependent on the PI3K/Akt signaling pathway, and the pro-angiogenic and anti-inflammatory effects of RAPA-sEVs were alleviated after the pathway being inhibited by a PI3K inhibitor PI103. Overall, RAPA-sEVs-based therapy might serve as a promising strategy for diabetic wound healing through fueling angiogenesis and alleviating macrophage-mediated inflammation via activating PI3K/Akt signaling pathway.

摘要

最近,从间充质干细胞(MSC)中分离出的小细胞外囊泡(sEV)在糖尿病伤口修复中显示出卓越的治疗潜力。用生物或化学试剂预处理MSC可以增强源自MSC的sEV的活性。本研究旨在探讨用雷帕霉素(RAPA)预处理的人脐带间充质干细胞(hUCMSC)来源的sEV在改善糖尿病伤口愈合方面是否具有更高的疗效,并阐明其中涉及的潜在机制。从经RAPA预处理的hUCMSC中提取的sEV(RAPA-sEV)在形态、结构特征和浓度方面均成功得到表征。体外研究表明,RAPA-sEV抑制了巨噬细胞的增殖和迁移能力,并降低了包括TNF-α、IL-1β和iNOS在内的促炎介质的表达。同时,它们促进了内皮细胞的迁移和管腔形成,并提高了VEGF的水平。更重要的是,在链脲佐菌素(STZ)诱导的糖尿病小鼠中建立了全层皮肤缺损模型。将负载sEV的甲基丙烯酰化明胶(GelMA)应用于受损皮肤表面。RAPA-sEV在促进血管生成、降低M1型巨噬细胞百分比以及在优异的生物安全条件下减轻过度炎症反应方面,在加速伤口修复方面表现出卓越的疗效。从机制上讲,RAPA-sEV的生物学活性依赖于PI3K/Akt信号通路,并且在该通路被PI3K抑制剂PI103抑制后,RAPA-sEV的促血管生成和抗炎作用减弱。总体而言,基于RAPA-sEV的治疗可能是一种有前景的糖尿病伤口愈合策略,通过激活PI3K/Akt信号通路促进血管生成并减轻巨噬细胞介导的炎症。

https://cdn.ncbi.nlm.nih.gov/pmc/blobs/e060/12136903/aac3e8cbd9bb/ga1.jpg

文献AI研究员

20分钟写一篇综述,助力文献阅读效率提升50倍。

立即体验

用中文搜PubMed

大模型驱动的PubMed中文搜索引擎

马上搜索

文档翻译

学术文献翻译模型,支持多种主流文档格式。

立即体验