Suppr超能文献

SNORD88B通过调节G3BP1的m6A修饰和可变剪接促进滋养层细胞的增殖和侵袭。

SNORD88B promotes proliferation and invasion of trophoblast by regulating G3BP1 m6 A modification and alternative splicing.

作者信息

Lu Bingfeng, Li Qianhui, Wang Haiying, Cheng Jiachen, Zhang Yuran, Chen Xi, Li Baixue, Zhao Yang

机构信息

Department of Obstetrics and Gynecology, Department of Gynecologic Oncology Research Office, Guangzhou Key Laboratory of Targeted Therapy for Gynecologic Oncology, Guangzhou, China.

Guangdong Provincial Key Laboratory of Major Obstetric Diseases, Guangzhou, China.

出版信息

Cell Mol Life Sci. 2025 Jun 5;82(1):225. doi: 10.1007/s00018-025-05758-x.

Abstract

BACKGROUND

Small nucleolar RNA (snoRNA) has recently been shown to play a key role in different diseases, but how snoRNA works to promote the biological behavior of trophoblast remains unclear.

METHODS

The expression of snoRNA in the placental villi of females were detected by RNA-seq and qPCR. RNA immunoprecipitation (RIP), RNA methylation co-immunoprecipitation (Me-RIP), and cell experiments were used to explore the molecular mechanism of SNORD88B in regulating the function of villous trophoblasts.

RESULTS

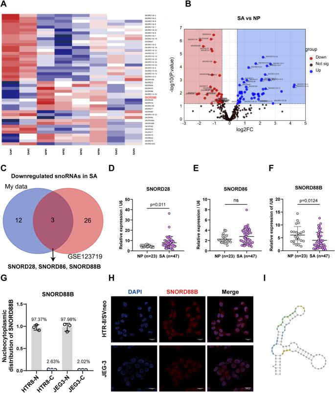
SNORD88B was down-regulated in the placental villi of patients with spontaneous abortion, while the overexpression of SNORD88B could promote the proliferation, invasion, and migration of villous trophoblast cells. Mechanistically, SNORD88B directly binds to m6A methyltransferase METTL14 to regulate the m6A modification of G3BP1 mRNA and enhances its mRNA stability by recruiting the reader IGF2BP2. Besides, SNORD88B also regulates the alternative splicing of pre-G3BP1 by recruiting splicing factors SRSF1 and U2AF1, which ameliorates the expression of its effective transcripts to further promote the expression of G3BP1 protein.

CONCLUSIONS

We investigated the functional roles and the underlying regulatory mechanisms of SNORD88B in the enhancement of villous trophoblasts' development and that under-expressed SNORD88B could contribute to the maldevelopment of placental villi, which may be related to spontaneous abortion.

摘要

背景

小核仁RNA(snoRNA)最近被证明在不同疾病中起关键作用,但snoRNA如何促进滋养层细胞的生物学行为尚不清楚。

方法

通过RNA测序和qPCR检测女性胎盘绒毛中snoRNA的表达。采用RNA免疫沉淀(RIP)、RNA甲基化共免疫沉淀(Me-RIP)和细胞实验,探讨SNORD88B调控绒毛滋养层细胞功能的分子机制。

结果

自然流产患者胎盘绒毛中SNORD88B表达下调,而SNORD88B过表达可促进绒毛滋养层细胞的增殖、侵袭和迁移。机制上,SNORD88B直接与m6A甲基转移酶METTL14结合,调控G3BP1 mRNA的m6A修饰,并通过招募阅读蛋白IGF2BP2增强其mRNA稳定性。此外,SNORD88B还通过招募剪接因子SRSF1和U2AF1调控前体G3BP1的可变剪接,改善其有效转录本的表达,进一步促进G3BP1蛋白的表达。

结论

我们研究了SNORD88B在促进绒毛滋养层细胞发育中的功能作用及其潜在调控机制,且SNORD88B表达下调可能导致胎盘绒毛发育不良,这可能与自然流产有关。

https://cdn.ncbi.nlm.nih.gov/pmc/blobs/ebb5/12141712/b9908e24b429/18_2025_5758_Fig1_HTML.jpg

文献AI研究员

20分钟写一篇综述,助力文献阅读效率提升50倍。

立即体验

用中文搜PubMed

大模型驱动的PubMed中文搜索引擎

马上搜索

文档翻译

学术文献翻译模型,支持多种主流文档格式。

立即体验