Suppr超能文献

谷氨酸通过IRE1α/XBP1介导的巨噬细胞极化促进三阴性乳腺癌发展:机制洞察与治疗

Glutamate promotes triple-negative breast cancer development through IRE1α/XBP1-mediated macrophage polarization: mechanism insights and therapy.

作者信息

Wang Hao, Sun Jifeng, Jiang Zhansheng, Tong Zhongsheng, Wang Chen

机构信息

National Clinical Research Center for Cancer, Tianjin Medical University Cancer Institute and Hospital, Tianjin, China.

Tianjin's Clinical Research Center for Cancer, Tianjin Cancer Hospital Airport Hospital, Tianjin, China.

出版信息

Discov Oncol. 2025 Jun 5;16(1):1009. doi: 10.1007/s12672-025-02790-y.

Abstract

BACKGROUND

Triple-negative breast cancer (TNBC) is a highly aggressive malignancy associated with early recurrence, metastatic propensity, and poor clinical outcomes, yet its underlying molecular mechanisms remain incompletely elucidated. This study aims to investigate the role of glutamate in promoting macrophage polarization and TNBC progression via the IRE1α/XBP-1 signaling pathway.

METHODS

The growth and pathological changes of tumor and the protein expression levels of p-PERK, ATF6, IRE1α, XBP-1, G-CSF, GM-CSF, arginase-1, CD206, iNOS and TNF-α in tumor cells were observed in vivo experiments. The expression levels of IL-6, G-CSF and GM-CSF in MCF-7 cells and MDA-MB-231 cells as well as cell proliferation, migration, invasion and cell viability were observed in vitro experiments.

RESULTS

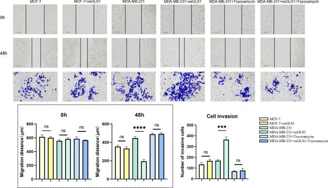
In the vivo experiments, compared with common breast cancer tumors and TNBC tumors without overexpressing glutaminase 1 (GLS1), the tumor volume of TNBC with overexpressing GLS1 increased significantly, and the tissue necrosis increased (p < 0.05). After GLS1 overexpression, the levels of P-PERK, ATF6, IRE1α, XBP-1, G-CSF, GM-CSF, arginase-1 and CD206 in TNBC tumors significantly increased, while the levels of iNOS and TNF-α significantly decreased (p < 0.05). In the vitro experiments, compared to MCF-7 cells and MDA-MB-231 cells without the XBP-1 inhibitor toyocamycin, the levels of IL-6, G-CSF, GM-CSF, cell proliferation, migration, invasion ability, and cell viability in MDA-MB-231 cells supplemented with the XBP-1 inhibitor toyocamycin were significantly reduced (p < 0.05).

CONCLUSIONS

Glutamate can promote macrophage polarization and the development of TNBC by upregulating IRE1α/XBP-1. Targeted inhibition of glutamate metabolism or IRE1α/XBP-1 pathway can effectively block the proliferation of TNBC tumor cells, providing a basis for the study of targeted drugs to treat TNBC.

摘要

背景

三阴性乳腺癌(TNBC)是一种具有高度侵袭性的恶性肿瘤,与早期复发、转移倾向及不良临床预后相关,但其潜在分子机制仍未完全阐明。本研究旨在探讨谷氨酸通过IRE1α/XBP-1信号通路在促进巨噬细胞极化和TNBC进展中的作用。

方法

在体内实验中观察肿瘤的生长和病理变化以及肿瘤细胞中p-PERK、ATF6、IRE1α、XBP-1、G-CSF、GM-CSF、精氨酸酶-1、CD206、诱导型一氧化氮合酶(iNOS)和肿瘤坏死因子-α(TNF-α)的蛋白表达水平。在体外实验中观察MCF-7细胞和MDA-MB-231细胞中白细胞介素-6(IL-6)、G-CSF和GM-CSF的表达水平以及细胞增殖、迁移、侵袭和细胞活力。

结果

在体内实验中,与普通乳腺癌肿瘤和未过表达谷氨酰胺酶1(GLS1)的TNBC肿瘤相比,过表达GLS1的TNBC肿瘤体积显著增大,组织坏死增加(p<0.05)。GLS1过表达后,TNBC肿瘤中P-PERK、ATF6、IRE1α、XBP-1、G-CSF、GM-CSF、精氨酸酶-1和CD206的水平显著升高,而iNOS和TNF-α的水平显著降低(p<0.05)。在体外实验中,与未添加XBP-1抑制剂丰加霉素的MCF-7细胞和MDA-MB-231细胞相比,添加XBP-1抑制剂丰加霉素的MDA-MB-231细胞中IL-6、G-CSF、GM-CSF、细胞增殖、迁移、侵袭能力及细胞活力均显著降低(p<0.05)。

结论

谷氨酸可通过上调IRE1α/XBP-1促进巨噬细胞极化和TNBC的发展。靶向抑制谷氨酸代谢或IRE1α/XBP-1通路可有效阻断TNBC肿瘤细胞的增殖,为TNBC靶向药物的研究提供依据。

https://cdn.ncbi.nlm.nih.gov/pmc/blobs/6727/12141188/dd15dd224322/12672_2025_2790_Fig1_HTML.jpg

文献AI研究员

20分钟写一篇综述,助力文献阅读效率提升50倍。

立即体验

用中文搜PubMed

大模型驱动的PubMed中文搜索引擎

马上搜索

文档翻译

学术文献翻译模型,支持多种主流文档格式。

立即体验