Zhang Jiatong, Allen Jed, Ward Stephanie J, Dekker Lodewijk V, Dreveny Ingrid
Biodiscovery Institute, School of Pharmacy, University of Nottingham, Nottingham, United Kingdom.
Biodiscovery Institute, School of Pharmacy, University of Nottingham, Nottingham, United Kingdom.
J Biol Chem. 2025 Jun 6;301(7):110342. doi: 10.1016/j.jbc.2025.110342.
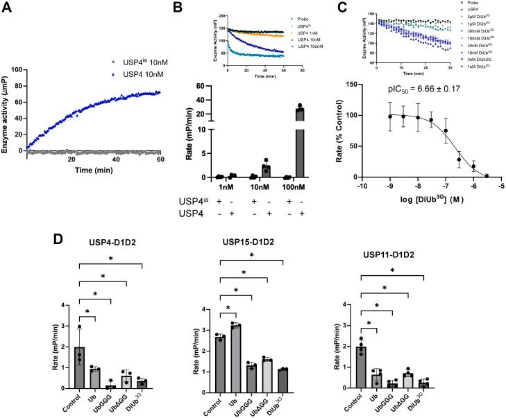
Deubiquitinases (DUBs) play a critical role in the regulation of various cellular processes, such as protein homeostasis and signaling, rendering them attractive drug targets. However, the generation of reagents for measuring DUB activity typically involves several steps and is not straightforward. Here, we report the development and characterization of a novel fluorescent polarization assay using an isopeptide bond substrate mimetic (IsoMim) that can be made recombinantly in high yields. The IsoMim assay was able to discern the differential activity of ubiquitin-specific protease family members (USP4, USP15, USP11, and USP2), the ubiquitin C-terminal hydrolase UCHL3, and the Machado-Joseph Domain deubiquitinase JOSD2. A competition assay format of the assay was developed that discerned differences between the close paralogues USP15, USP4, and USP11 in interacting with mono-ubiquitin, the isopeptide mimetic ubiquitin-GGG, and the C-terminal truncation variant ubiquitin (1-74). Moreover, dose-response curves and associated pIC50 values using the broad-spectrum inhibitor PR-619 confirmed differential inhibition in the low μM range for four tested DUBs. The successful discrimination of DUB activity and inhibition and the easily scalable generation of the substrate make the IsoMim assay method applicable for high-throughput screening (HTS). This was ascertained in a "pseudo HTS screen" for USP4 inhibitors in which PR-619 was successfully identified as a "pseudo hit." The developed assay provides a valuable tool for probing DUB activity and the identification and characterization of DUB inhibitors and has the potential to accelerate drug discovery efforts in this area.
去泛素化酶(DUBs)在调节各种细胞过程中发挥着关键作用,如蛋白质稳态和信号传导,使其成为有吸引力的药物靶点。然而,用于测量DUB活性的试剂的生成通常涉及几个步骤,并不简单。在此,我们报告了一种新型荧光偏振测定法的开发和表征,该方法使用一种可通过重组高产制备的异肽键底物模拟物(IsoMim)。IsoMim测定法能够区分泛素特异性蛋白酶家族成员(USP4、USP15、USP11和USP2)、泛素C末端水解酶UCHL3以及马查多-约瑟夫病结构域去泛素化酶JOSD2的不同活性。开发了该测定法的竞争测定形式,可区分紧密同源物USP15、USP4和USP11在与单泛素、异肽模拟泛素-GGG以及C末端截短变体泛素(1-74)相互作用方面的差异。此外,使用广谱抑制剂PR-619的剂量反应曲线和相关的pIC50值证实了四种测试DUBs在低μM范围内的差异抑制。DUB活性和抑制的成功区分以及底物的易于规模化制备使得IsoMim测定法适用于高通量筛选(HTS)。这在针对USP4抑制剂的“伪HTS筛选”中得到了证实,其中PR-619被成功鉴定为“伪命中”。所开发的测定法为探究DUB活性以及鉴定和表征DUB抑制剂提供了一种有价值的工具,并且有可能加速该领域的药物发现工作。