Xiong Xueling, Li Furun, Yang Haokun, Li Chunshan, Chen Haiming, He Dan, Wu Qinglong L, Huang Sijun, Ren Lijuan
Department of Ecology and Institute of Hydrobiology, Jinan University, Guangzhou, China.
CAS Key Laboratory of Tropical Marine Bio-resources and Ecology, South China Sea Institute of Oceanology, Chinese Academy of Sciences, Guangzhou, China.
Microbiol Spectr. 2025 Jul;13(7):e0272224. doi: 10.1128/spectrum.02722-24. Epub 2025 Jun 10.
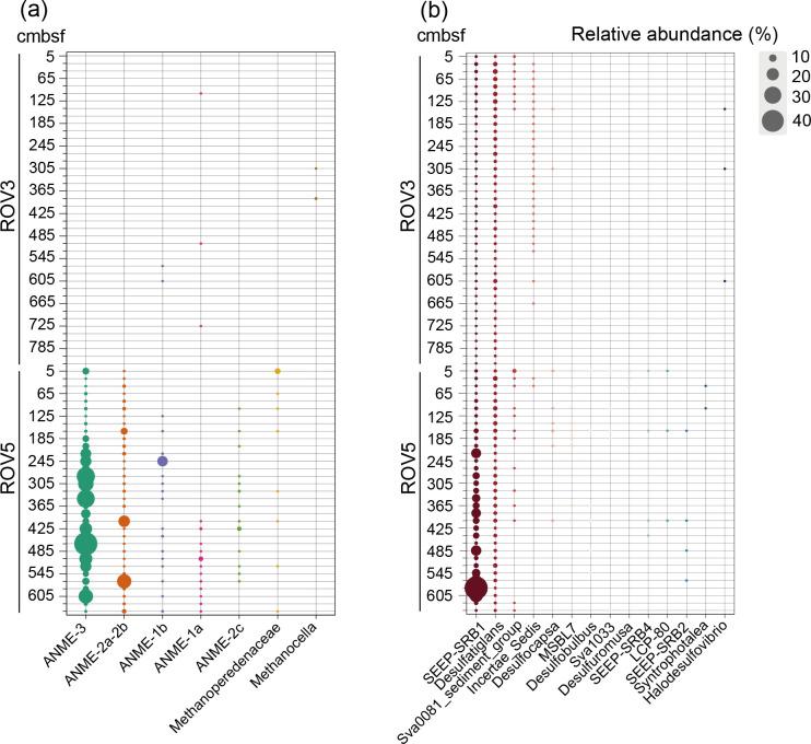
Haima Cold Seep is an active cold seep system in the South China Sea with a thriving biological community that plays an important role in the global carbon cycle. Despite its ecological importance, we know little about the variability of its microbial communities and depth-related structure. In this study, we comprehensively investigated the microbial depth variability and its underlying assembly process in the seepage and non-seepage areas of Haima Cold Seep. We found significant inter-group differences in archaeal (ACC) and bacterial (BCC) other than eukaryotic (ECC) community compositions, between the seepage and non-seepage areas. The seepage area had significantly more archaeal and bacterial 16S rRNA gene copies than the non-seepage area and showed greater fluctuation with depth. Anaerobic methanotrophic archaea (primarily, ANME-3) and sulfate-reducing bacteria (primarily, SEEP-SRB1) were predominant in the seepage area, suggesting that ANME-3 might work in conjunction with sulfate-reducing microorganisms to support the carbon cycle in the cold seep environment. Moreover, there were more lineages found only in specific depth ranges, supporting higher depth variability of both ACC and BCC in the seepage area than in the non-seepage area. The greater depth variability of ACC and BCC in the seepage area appeared to be primarily driven by stronger homogeneous selection imposed by environmental factors (e.g., ammonium). By contrast, eukaryotic community assembly was influenced by random processes (primarily drift) and exhibited no depth dependence. Our findings may help broaden our understanding of the cold seep ecosystem and thus provide clues for its resource utilization.IMPORTANCEMarine cold seeps are characterized by the discharge of hydrocarbons and reducing fluids. Rising geological fluids in cold seeps may act as physical transport vectors for deep biosphere microorganisms from the subsurface environment to the surface environment, and thus may influence the depth patterns of microbial community assembly. Despite the ecological importance of microbial communities in cold seeps, we have limited knowledge about their responses to environmental changes along sediment depth and the underlying processes driving these responses. Our study showed that compared with non-seepage area, seepage area exhibited stronger homogeneous selection on prokaryotic community assembly, had more depth-related specialized microorganisms, and supported higher depth variability of both archaeal and bacterial communities. Our findings may provide a theoretical basis for protection and resource utilization of the cold seep ecosystem.
海马冷泉是南海一个活跃的冷泉系统,拥有一个繁荣的生物群落,在全球碳循环中发挥着重要作用。尽管其具有生态重要性,但我们对其微生物群落的变异性和与深度相关的结构了解甚少。在本研究中,我们全面调查了海马冷泉渗漏区和非渗漏区微生物的深度变异性及其潜在的组装过程。我们发现,渗漏区和非渗漏区之间,古菌(ACC)、细菌(BCC)的群落组成存在显著的组间差异,而真核生物(ECC)群落组成无显著差异。渗漏区的古菌和细菌16S rRNA基因拷贝数显著多于非渗漏区,且随深度变化的波动更大。厌氧甲烷营养古菌(主要是ANME-3)和硫酸盐还原细菌(主要是SEEP-SRB1)在渗漏区占主导地位,这表明ANME-3可能与硫酸盐还原微生物协同作用,以支持冷泉环境中的碳循环。此外,仅在特定深度范围内发现了更多的谱系,这表明渗漏区的ACC和BCC的深度变异性高于非渗漏区。渗漏区ACC和BCC更大的深度变异性似乎主要是由环境因素(如铵)施加的更强的均匀选择驱动的。相比之下,真核生物群落组装受随机过程(主要是漂变)影响,且不表现出深度依赖性。我们的研究结果可能有助于拓宽我们对冷泉生态系统的理解,从而为其资源利用提供线索。
重要性
海洋冷泉的特点是排放碳氢化合物和还原性流体。冷泉中上升的地质流体可能作为深层生物圈微生物从地下环境到地表环境的物理传输载体,因此可能影响微生物群落组装的深度模式。尽管冷泉中微生物群落具有生态重要性,但我们对它们沿沉积物深度对环境变化的响应以及驱动这些响应的潜在过程了解有限。我们的研究表明,与非渗漏区相比,渗漏区对原核生物群落组装表现出更强的均匀选择,有更多与深度相关的特殊微生物,并支持古菌和细菌群落更高的深度变异性。我们的研究结果可能为冷泉生态系统的保护和资源利用提供理论依据。