Petrozziello Elisabetta, Sayed Amina, Freitas João A, Federle Christine, Nedjic Jelena, Ravens Sarina, Akçabozan Batuhan, Schulz Anna M, Zehn Dietmar, Schmidt-Supprian Marc, Obst Reinhard, Prinz Immo, Verdoes Martijn, Kisielow Jan, Reinheckel Thomas, Straub Tobias, Daley Stephen R, Klein Ludger
Institute for Immunology, Biomedical Center, Faculty of Medicine, LMU Munich, Planegg-Martinsried, Germany.
Institute of Immunology, Hannover Medical School, Hannover, Germany.
Nat Immunol. 2025 Jul;26(7):1127-1138. doi: 10.1038/s41590-025-02182-y. Epub 2025 Jun 13.
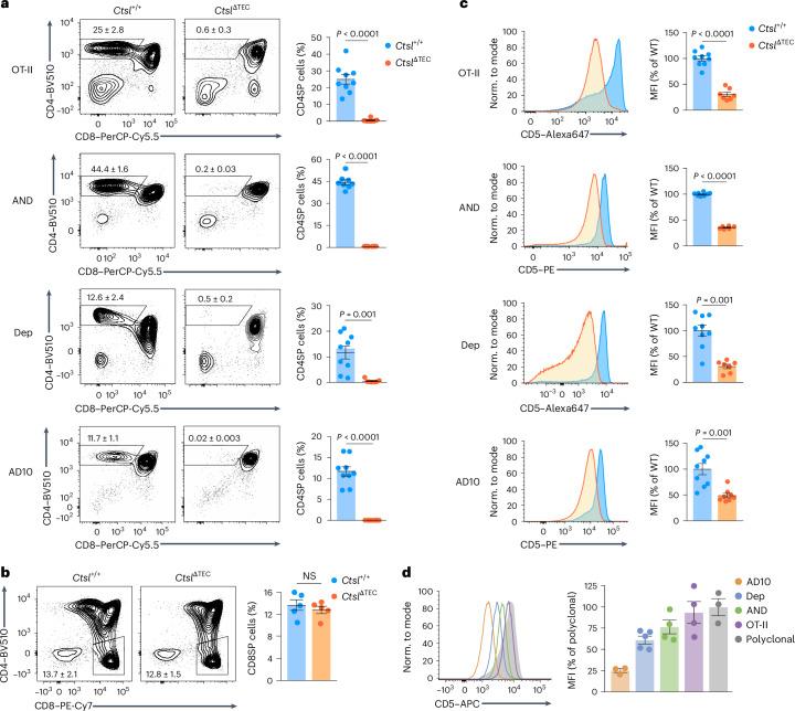
The physiological significance of thymic positive selection and its reliance on a single stromal cell type, cortical thymic epithelial cells, remain incompletely understood. The lysosomal cysteine protease cathepsin L (CTSL) has been implicated in generating major histocompatibility complex class II-bound peptides in cortical thymic epithelial cells for efficient CD4 T cell differentiation. Here, we addressed the extent and nature of the CD4 T cell repertoire changes associated with CTSL deficiency. In the absence of CTSL, a highly selective loss of T cell receptors resulted in a markedly reduced repertoire diversity. However, a similarly large proportion of nominally 'CTSL-independent' T cell receptors were retained. Clones representative of the second category experienced weaker positive selection signals in the absence of CTSL, which were sufficient for further maturation yet imprinted aberrant responsiveness to agonist stimulation and impaired homeostatic behavior. Together, these findings demonstrate that CTSL is crucial for both shaping full repertoire diversity and optimizing CD4 T cell functionality.
胸腺阳性选择的生理意义及其对单一基质细胞类型(皮质胸腺上皮细胞)的依赖性仍未完全明确。溶酶体半胱氨酸蛋白酶组织蛋白酶L(CTSL)参与在皮质胸腺上皮细胞中生成与主要组织相容性复合体II类结合的肽,以促进有效的CD4 T细胞分化。在此,我们探讨了与CTSL缺乏相关的CD4 T细胞库变化的程度和性质。在缺乏CTSL的情况下,T细胞受体的高度选择性丧失导致库多样性显著降低。然而,同样有很大比例名义上“不依赖CTSL”的T细胞受体得以保留。在缺乏CTSL的情况下,代表第二类的克隆经历了较弱的阳性选择信号,这些信号足以支持进一步成熟,但却赋予了对激动剂刺激的异常反应性,并损害了稳态行为。总之,这些发现表明CTSL对于塑造完整的库多样性和优化CD4 T细胞功能都至关重要。