AlAbduljader Haya, AlSaeed Halemah, Alrabeea Amenah, Sulaiman Ameenah, Haider Mohammed J A, Al-Mulla Fahd, Ahmad Rasheed, Al-Rashed Fatema
Animal and Imaging Core Facility, Dasman Diabetes Institute, Kuwait City, Kuwait.
Immunology and Microbiology Department, Dasman Diabetes Institute, Kuwait City, Kuwait.
Oxid Med Cell Longev. 2025 Jun 10;2025:3509596. doi: 10.1155/omcl/3509596. eCollection 2025.
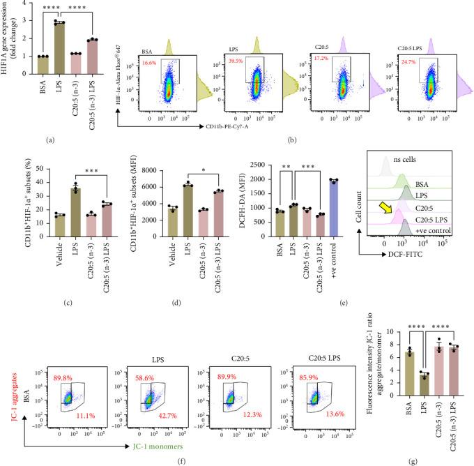
Metabolic-endotoxemia, characterized by the translocation of lipopolysaccharide (LPS) from Gram-negative bacteria into the bloodstream, is a key contributor to chronic low-grade inflammation associated with obesity and type 2 diabetes. This condition exacerbates metabolic disruptions by activating Toll-like receptor 4 (TLR4) on macrophages, leading to the release of pro-inflammatory cytokines and subsequent insulin resistance. Eicosapentaenoic acid (EPA; C20:5 (n-3)), an omega-3 polyunsaturated fatty acid, has demonstrated anti-inflammatory and antioxidative properties, but its precise mechanisms of action in mitigating LPS-induced stress remain unclear. This study investigates the pathways through which C20:5 (n-3) alleviates LPS-induced oxidative stress and inflammation in macrophages. C20:5 (n-3) pretreatment significantly reduced LPS-induced inflammatory responses, decreasing IL-1β and IL-6 expression and IL-1β secretion, and lowering the percentage of HLA-DR macrophages. C20:5 (n-3) also attenuated ER stress, evidenced by reduced expression of ATF4, DDIT3, HSPA5/GRP78, BIP, and CHOP at both gene and protein levels. Oxidative stress was mitigated, as shown by decreased HIF1α expression, reduced ROS levels, and preservation of mitochondrial membrane potential. Importantly, C20:5 (n-3) increased the expression of PPARα and FABP5 while inhibiting NF-κB activation independently of the TLR4-IRF5 pathway. The protective effects of C20:5 (n-3) was abolished by PPARα inhibition with GW9662, indicating that C20:5 (n-3)'s action is PPARα-dependent. This study highlights the modulatory role of C20:5 (n-3) in alleviating LPS-induced oxidative stress and inflammation in macrophages through activation of the FABP5/PPARα/NF-κB axis, independently of TLR4-IRF5 signaling. These findings reveal a novel mechanism for C20:5 (n-3)'s anti-inflammatory effects and suggest that targeting the FABP5/PPARα pathway may offer therapeutic potential for treating metabolic disorders associated with chronic inflammation.
代谢性内毒素血症的特征是革兰氏阴性菌的脂多糖(LPS)易位至血液中,是导致与肥胖和2型糖尿病相关的慢性低度炎症的关键因素。这种情况通过激活巨噬细胞上的Toll样受体4(TLR4)加剧代谢紊乱,导致促炎细胞因子的释放以及随后的胰岛素抵抗。二十碳五烯酸(EPA;C20:5(n-3)),一种ω-3多不饱和脂肪酸,已显示出抗炎和抗氧化特性,但其减轻LPS诱导的应激的确切作用机制仍不清楚。本研究调查了C20:5(n-3)减轻巨噬细胞中LPS诱导的氧化应激和炎症的途径。C20:5(n-3)预处理显著降低了LPS诱导的炎症反应,降低了IL-1β和IL-6的表达以及IL-1β的分泌,并降低了HLA-DR巨噬细胞的百分比。C20:5(n-3)还减轻了内质网应激,这在基因和蛋白质水平上均表现为ATF4、DDIT3、HSPA5/GRP78、BIP和CHOP的表达降低。氧化应激得到缓解,表现为HIF1α表达降低、ROS水平降低以及线粒体膜电位的维持。重要的是,C20:5(n-3)增加了PPARα和FABP5的表达,同时独立于TLR4-IRF5途径抑制NF-κB激活。用GW9662抑制PPARα消除了C20:5(n-3)的保护作用,表明C20:5(n-3)的作用是PPARα依赖性的。本研究强调了C20:5(n-3)通过激活FABP5/PPARα/NF-κB轴,独立于TLR4-IRF5信号传导,在减轻巨噬细胞中LPS诱导的氧化应激和炎症方面的调节作用。这些发现揭示了C20:5(n-3)抗炎作用的新机制,并表明靶向FABP5/PPARα途径可能为治疗与慢性炎症相关的代谢紊乱提供治疗潜力。