Ponzoni Matteo, Yeganeh Azadeh, Zhang Libo, Zhang Jennifer, Vanama Ramesh B, Hogarth Kaley, Phi Quynh N, Li Jing, Karim Loukmane, Coles John G, Maynes Jason T
Division of Cardiovascular Surgery, The Hospital for Sick Children, Toronto, Ontario, Canada.
Program in Molecular Medicine, SickKids Research Institute, Toronto, Ontario, Canada.
JACC Basic Transl Sci. 2025 Aug;10(8):101259. doi: 10.1016/j.jacbts.2025.02.018. Epub 2025 Jun 18.
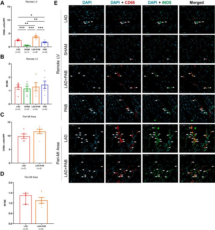
Pulmonary artery banding (PAB) has been investigated as a therapy for left ventricular (LV) dysfunction in pediatric dilated cardiomyopathy; however, the underlying mechanisms of action of PAB-induced LV rehabilitation remain unknown. This study aims to establish a small animal model of PAB-treated LV dysfunction to document the biventricular hemodynamic and tissue-level modifications promoted by PAB. Sprague-Dawley rats underwent left anterior descending (LAD) artery ligation (LV dysfunction model) followed by PAB 1-week post-injury (LAD + PAB, n = 13). Controls consisted of sham (n = 16), PAB-only (n = 16), and LAD rats (n = 15). The animals underwent weekly echocardiography and terminal histopathology 4 weeks after surgery. Data shown as mean ± SEM or median (Q1-Q3). LAD + PAB rats exhibited positive LV remodeling (LV end-diastolic volume: 0.49 ± 0.02 mL vs 0.66 ± 0.03 mL; P < 0.001), improvement of LV ejection fraction (0.48 ± 0.01 vs. 0.36 ± 0.01; P < 0.001), and normalization of mitral valve Doppler E/A (1.43 ± 0.03 vs 1.91 ± 0.09; P < 0.001) compared to LAD animals. Histologic analysis documented LV hypertrophy (wall thickness/body weight: 9.3 ± 0.4 μm/g vs 7.2 ± 0.3 μm/g; P = 0.005), increased LV cardiomyocyte diameter (14.8 [Q1-Q3: 13.9-15.7] μm vs 11.3 [Q1-Q3: 10.8-11.7] μm; P = 0.001), and augmented neoangiogenesis (6.5 ± 0.2 vessels/mm vs 4.7 ± 0.5 vessels/mm; P = 0.005) in LAD + PAB vs LAD hearts. Mechanistically, we observed reduced LV fibrosis (9.8% [Q1-Q3: 7.7%-13.4%] vs 17.4% [Q1-Q3: 14.8%-20.2%]; P = 0.003) and fibroblast cellular senescence (5.7% [Q1-Q3: 4%-10.7%] vs 16.1% [7.6%-18.4%], P = 0.029), and preserved phospholamban (PLN) phosphorylation in the LV of LAD + PAB vs LAD rats (increased PLN/PLN: 0.6 ± 0.1 vs 1.0 ± 0.1; P = 0.008). In our model, PAB induced positive LV remodeling and improved LV systolic-diastolic function. PAB stimulated biventricular compensated hypertrophy that may constitute a potential adaptive mechanism which can rescue residual LV function and limit LV fibrosis/injury.
肺动脉环扎术(PAB)已被作为治疗小儿扩张型心肌病左心室(LV)功能障碍的一种疗法进行研究;然而,PAB诱导左心室恢复的潜在作用机制仍不清楚。本研究旨在建立一个PAB治疗左心室功能障碍的小动物模型,以记录PAB促进的双心室血流动力学和组织水平的改变。将Sprague-Dawley大鼠进行左前降支(LAD)动脉结扎(左心室功能障碍模型),在损伤后1周进行PAB(LAD + PAB,n = 13)。对照组包括假手术组(n = 16)、单纯PAB组(n = 16)和LAD大鼠组(n = 15)。术后4周对动物进行每周一次的超声心动图检查和终末组织病理学检查。数据以平均值±标准误或中位数(四分位数间距)表示。与LAD动物相比,LAD + PAB大鼠表现出左心室正向重塑(左心室舒张末期容积:0.49±0.02 mL对0.66±0.03 mL;P < 0.001)、左心室射血分数改善(0.48±0.01对0.36±0.01;P < 0.001)以及二尖瓣多普勒E/A比值正常化(1.43±0.03对1.91±0.09;P < 0.001)。组织学分析显示,与LAD心脏相比,LAD + PAB组左心室肥厚(壁厚/体重:9.3±0.4μm/g对7.2±0.3μm/g;P = 0.005)、左心室心肌细胞直径增加(14.8[四分位数间距:13.9 - 15.7]μm对11.3[四分位数间距:10.8 - 11.7]μm;P = 0.001)以及新生血管生成增加(6.5±0.2个血管/mm对4.7±0.5个血管/mm;P = 0.005)。从机制上看,我们观察到与LAD大鼠相比,LAD + PAB组左心室纤维化减少(9.8%[四分位数间距:7.7% - 13.4%]对17.4%[四分位数间距:14.8% - 20.2%];P = 0.003)和成纤维细胞衰老减少(5.7%[四分位数间距:4% - 10.7%]对16.1%[7.6% - 18.4%],P = 0.029),并且LAD + PAB组左心室中受磷蛋白(PLN)磷酸化得以保留(PLN/PLN增加:0.6±0.1对1.0±0.1;P = 0.008)。在我们的模型中,PAB诱导了左心室正向重塑并改善了左心室收缩 - 舒张功能。PAB刺激双心室代偿性肥厚,这可能构成一种潜在的适应性机制,可挽救残余左心室功能并限制左心室纤维化/损伤。