Zhu Huiyun, Sun Hongxin, Zhou Xianzhu, Li Ge, Zhang Yun, Zhang Youhan, Gui Jia, Fei Siying, Dong Xiaoyang, Su Xiaoju, Chen Yan, Chen Cui, Du Yiqi
Department of Gastroenterology, The First Affiliated Hospital of Naval Medical University, 168 Changhai Road, Shanghai 200433, China.
Clinical Research Center, The First Affiliated Hospital of Naval Medical University, 168 Changhai Road, Shanghai 200433, China.
Mediators Inflamm. 2025 Jun 12;2025:6971024. doi: 10.1155/mi/6971024. eCollection 2025.
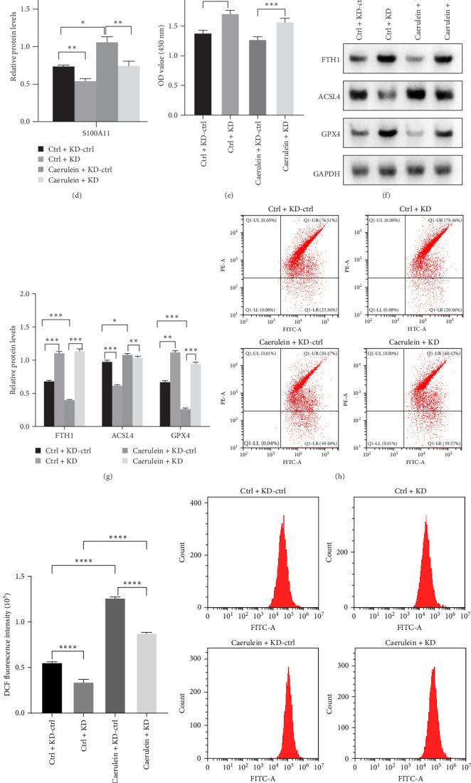
Acute pancreatitis (AP) is a common gastrointestinal disease that can cause systemic inflammation and lead to dysfunction of multiple organs. In pancreatitis, ferroptosis promotes disease progression and organ damage by regulating oxidative stress and inflammatory response. Here, ferroptosis was significantly elevated in the AP rat model and participated in regulating disease progression. Meanwhile, the expression of S100A11 was significantly upregulated in the pancreatic tissue of rats with AP, as determined by tandem mass spectrometry (TMT) proteomics. This phenomenon was also confirmed in pancreatic acinar cells. To reveal whether S100A11 participates in regulating ferroptosis, an S100A11 knockdown lentivirus was transfected into caerulein-treated pancreatic acinar cells AR42J. Functional results revealed that S100A11 knockdown significantly increased cell viability and GSH levels, while decreasing reactive oxygen species (ROS), lipid ROS, and Fe levels in pancreatic acinar cells compared to the control group. In vivo, S100A11 knockdown via adeno-associated virus inhibited caerulein-induced ferroptosis. These findings suggest that S100A11 promotes AP by upregulating ferroptosis, which exacerbates oxidative stress and inflammation in pancreatic tissue.
急性胰腺炎(AP)是一种常见的胃肠道疾病,可引起全身炎症并导致多器官功能障碍。在胰腺炎中,铁死亡通过调节氧化应激和炎症反应促进疾病进展和器官损伤。在此,铁死亡在AP大鼠模型中显著升高,并参与调节疾病进展。同时,通过串联质谱(TMT)蛋白质组学测定,AP大鼠胰腺组织中S100A11的表达显著上调。这种现象在胰腺腺泡细胞中也得到了证实。为了揭示S100A11是否参与调节铁死亡,将S100A11敲低慢病毒转染到经雨蛙肽处理的胰腺腺泡细胞AR42J中。功能结果显示,与对照组相比,S100A11敲低显著提高了胰腺腺泡细胞的活力和谷胱甘肽水平,同时降低了活性氧(ROS)、脂质ROS和铁水平。在体内,通过腺相关病毒敲低S100A11可抑制雨蛙肽诱导的铁死亡。这些发现表明,S100A11通过上调铁死亡促进AP,这加剧了胰腺组织中的氧化应激和炎症。