Moreno Jesus F, You Jae-Sung, Rodriguez Carlos C, Pant Shashank, Reyes-Ordoñez Adriana, Abdullah Reean, Singh Nilmani, van der Donk Maxine J, Tajkhorshid Emad, Chen Jie
Department of Cell and Developmental Biology, University of Illinois at Urbana-Champaign, Urbana, IL, USA.
Department of Biochemistry, University of Illinois at Urbana-Champaign, Urbana, IL, USA.
iScience. 2025 May 26;28(6):112753. doi: 10.1016/j.isci.2025.112753. eCollection 2025 Jun 20.
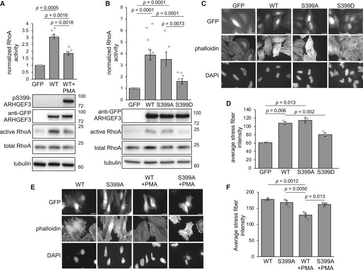
Although most members of the Rho guanine nucleotide exchange factor (RhoGEF) family are found to be phosphorylated, how phosphorylation regulates RhoGEF function is poorly understood. Here we report the discovery of a mechanism of RhoGEF regulation by phosphorylation. We find that ARHGEF3 is phosphorylated in the pleckstrin homology (PH) domain in a protein kinase C (PKC)-dependent manner. This phosphorylation inhibits ARHGEF3 activation of RhoA and actin stress fiber formation in the cells, and it also disrupts ARHGEF3 binding to PI(3,5)P but not to PI(4,5)P. Guided by molecular dynamics simulation, a mutation in the PH domain is identified to uncouple ARHGEF3 binding to the two lipids, which is used to rule out a role of PI(3,5)P in regulating GEF activity. Results of GEF assays suggest that PH domain phosphorylation diminishes ARHGEF3 catalytic activity, likely through an allosteric mechanism. Our findings reveal a previously unknown type of regulatory mechanism for the family of RhoGEFs.
尽管发现Rho鸟嘌呤核苷酸交换因子(RhoGEF)家族的大多数成员都被磷酸化,但磷酸化如何调节RhoGEF功能却知之甚少。在此,我们报告了一种通过磷酸化调节RhoGEF的机制的发现。我们发现ARHGEF3在pleckstrin同源(PH)结构域中以蛋白激酶C(PKC)依赖的方式被磷酸化。这种磷酸化抑制了细胞中ARHGEF3对RhoA的激活以及肌动蛋白应力纤维的形成,并且还破坏了ARHGEF3与PI(3,5)P的结合,但不影响其与PI(4,5)P的结合。在分子动力学模拟的指导下,确定了PH结构域中的一个突变可使ARHGEF3与这两种脂质的结合解偶联,这被用于排除PI(3,5)P在调节GEF活性中的作用。GEF分析结果表明,PH结构域的磷酸化可能通过变构机制降低了ARHGEF3的催化活性。我们的发现揭示了RhoGEF家族一种以前未知的调节机制。