Edmondson Jacob L, Reed Megan R, Fil Daniel, Heflin Billie, McKinnon Alyson, Bauer Michael A, Morehead Lauren C, Avaritt Nathan L, Phillips Mary, Taverna Sean D, Tackett Alan J, Koss Brian
University of Arkansas for Medical Sciences, Department of Biochemistry and Molecular Biology, Little Rock, AR, USA.
University of Arkansas for Medical Sciences, Department of Dermatology, Little Rock, AR, USA.
iScience. 2025 May 26;28(6):112750. doi: 10.1016/j.isci.2025.112750. eCollection 2025 Jun 20.
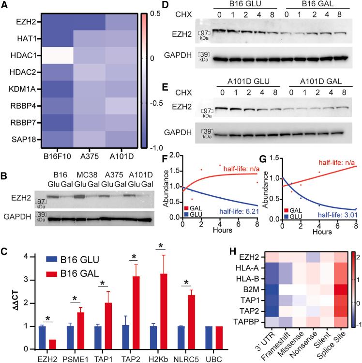
Immune checkpoint blockade (ICB) has revolutionized metastatic melanoma care, yet many patients remain unresponsive. The tumor microenvironment (TME), shaped by metabolic stress, influences tumor antigenicity and ICB sensitivity. Here, we show that prolonged metabolic stress enhances melanoma antigen presentation via epigenetic mechanisms. Glucose-deprived melanoma cells, mimicking the nutrient-deprived TME, exhibit increased major histocompatibility complex class I (MHC-I) expression and heightened T cell-mediated killing. Proteomic and chromatin analyses reveal that metabolic stress reduces histone methyltransferase enhancer of zeste homolog 2 (EZH2), leading to H3K27me3 loss at MHC-I regulatory genes. Chromatin immunoprecipitation (ChIP) sequencing and ChIP-PCR reveal H3K27me3 loss at genes specific to MHC-I presentation. Prolonged metabolic stress transcriptionally reduces EZH2 and H3K27me3 at these promoters, elevating MHC-I antigenicity and CD8 T cell killing. These findings suggest EZH2 abundance and mutation status as potential prognostic indicators for ICB responsiveness in metastatic melanoma and support EZH2 inhibition as an immunotherapy adjuvant.
免疫检查点阻断(ICB)彻底改变了转移性黑色素瘤的治疗方式,但仍有许多患者对此无反应。由代谢应激塑造的肿瘤微环境(TME)会影响肿瘤抗原性和ICB敏感性。在此,我们表明长期的代谢应激通过表观遗传机制增强黑色素瘤抗原呈递。模拟营养缺乏的TME的葡萄糖剥夺型黑色素瘤细胞,表现出主要组织相容性复合体I类(MHC-I)表达增加以及T细胞介导的杀伤增强。蛋白质组学和染色质分析表明,代谢应激会降低组蛋白甲基转移酶zeste同源物2增强子(EZH2),导致MHC-I调控基因处的H3K27me3缺失。染色质免疫沉淀(ChIP)测序和ChIP-PCR揭示了MHC-I呈递特异性基因处的H3K27me3缺失。长期的代谢应激在这些启动子处转录性地降低EZH2和H3K27me3,提高MHC-I抗原性和CD8 T细胞杀伤作用。这些发现表明EZH2丰度和突变状态可作为转移性黑色素瘤ICB反应性的潜在预后指标,并支持将EZH2抑制作为一种免疫治疗辅助手段。