Xu Lina, Jiang Yiting, Zhao Xuri, Zhuang Jiabao, Chen Huiwen, Li Teng, He Zhiyan, Zhou Wei, Song Zhongchen
Department of Periodontology, Shanghai Ninth People's Hospital, Shanghai Jiao Tong University School of Medicine, College of Stomatology, Shanghai Jiao Tong University, National Center for Stomatology, National Clinical Research Center for Oral Diseases, Shanghai Key Laboratory of Stomatology, Shanghai Research Institute of Stomatology, Shanghai, China.
Department of Stomatology, Taizhou Hospital of Zhejiang Province Affiliated to Wenzhou Medical University, Linhai, Zhejiang, China.
Front Cell Infect Microbiol. 2025 Jun 11;15:1540634. doi: 10.3389/fcimb.2025.1540634. eCollection 2025.
(), as an anaerobic Gram-negative coccus, produces outer membrane vesicles (OMVs) to promote bacterial colonization and periodontitis progress. Neutrophils are the first immune cells during bacterial stimulation, while neutrophil extracellular traps (NETs) are the early triggers in the progress of periodontitis. However, the interactions between neutrophils and are still unknown. Therefore, this study investigated the effects and underlying mechanisms of OMVs on neutrophils.
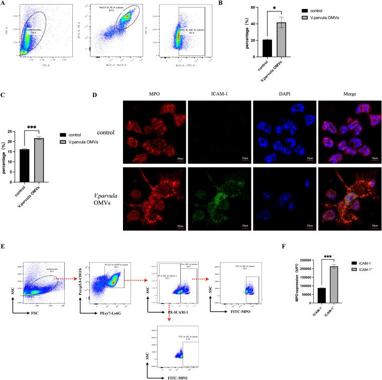
Neutrophil migration, apoptosis, and phagocytosis and reactive oxygen species (ROS) production were assessed following stimulation with OMVs. The differential gene expression in neutrophils was characterized using RNA sequencing. The correlation between intercellular adhesion molecule 1 (ICAM-1) expression and NET formation was verified through flow cytometry and immunofluorescence. The NET formation-associated components, including cell-free DNA, neutrophil elastase, myeloperoxidase, and the PAD4 expression were analyzed. The frequencies of the ICAM-1 neutrophils and NET formation were evaluated in neutrophils pretreated with CYBB or PAD4 inhibitors.
Neutrophils exhibited robust migration, increased apoptosis, and ROS production following exposure to OMVs. No significant differences were observed in neutrophil phagocytosis. RNA sequencing analysis revealed a significant increase in the expression of mRNA. And higher ICAM-1 neutrophils in the OMVs group enhanced the levels of NET formation via activation of ROS-PAD4 signaling pathway.
OMVs were initially found to increase the population of ICAM-1 neutrophils, which subsequently exhibited elevated NET formation via the ROS-PAD4 signaling pathway. This study elucidates a novel pathogenic mechanism of OMVs and highlights the potential of targeting ICAM-1 neutrophils as a therapeutic approach for chronic periodontitis.
(某种厌氧菌)作为一种厌氧革兰氏阴性球菌,会产生外膜囊泡(OMVs)以促进细菌定植和牙周炎进展。中性粒细胞是细菌刺激时的首批免疫细胞,而中性粒细胞胞外陷阱(NETs)是牙周炎进展的早期触发因素。然而,中性粒细胞与(该厌氧菌)之间的相互作用仍不清楚。因此,本研究调查了该厌氧菌OMVs对中性粒细胞的影响及潜在机制。
在用该厌氧菌OMVs刺激后,评估中性粒细胞的迁移、凋亡、吞噬作用以及活性氧(ROS)生成。使用RNA测序来表征中性粒细胞中的差异基因表达。通过流式细胞术和免疫荧光验证细胞间黏附分子1(ICAM-1)表达与NET形成之间的相关性。分析NET形成相关成分,包括游离DNA、中性粒细胞弹性蛋白酶、髓过氧化物酶以及PAD4表达。在用CYBB或PAD4抑制剂预处理的中性粒细胞中评估ICAM-1阳性中性粒细胞的频率和NET形成情况。
暴露于该厌氧菌OMVs后,中性粒细胞表现出强烈的迁移、凋亡增加以及ROS生成。中性粒细胞吞噬作用未观察到显著差异。RNA测序分析显示该厌氧菌mRNA表达显著增加。并且该厌氧菌OMVs组中较高比例的ICAM-1阳性中性粒细胞通过激活ROS-PAD4信号通路增强了NET形成水平。
最初发现该厌氧菌OMVs增加了ICAM-1阳性中性粒细胞的数量,这些细胞随后通过ROS-PAD信号通路表现出NET形成增加。本研究阐明了该厌氧菌OMVs的一种新致病机制,并突出了靶向ICAM-1阳性中性粒细胞作为慢性牙周炎治疗方法的潜力。