Yang Caixia, Yang Huang, Mao Zhengwei, Wang Weilin, Ding Yuan
Department of Hepatobiliary and Pancreatic Surgery, the Second Affiliated Hospital, Zhejiang University School of Medicine, Hangzhou, Zhejiang 310009, China.
Key Laboratory of Precision Diagnosis and Treatment for Hepatobiliary and Pancreatic Tumor of Zhejiang Province, Hangzhou, Zhejiang 310009, China.
Theranostics. 2025 Jun 18;15(14):7197-7218. doi: 10.7150/thno.106404. eCollection 2025.
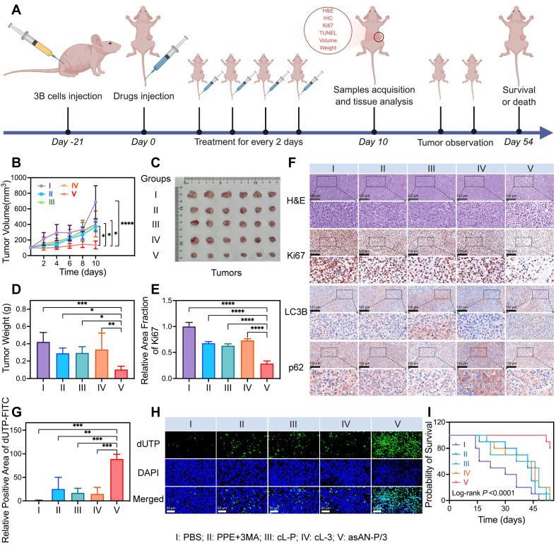
The use of activated neutrophils has emerged as a promising antineoplastic method in oncology. However, challenges, including a short lifespan, susceptibility to the tumor microenvironment, and protumorigenic risks, limit their clinical application. While artificial neutrophils have several limitations, few tumor-related studies have been conducted with constraining factors, including specific targeting inefficiency, immunogenicity and manufacturing challenges. Neutrophil elastase (ELANE), a key antitumor effector in activated neutrophils, is functionally mimicked by porcine pancreatic elastase (PPE), which exhibits selective cancer cytotoxicity. However, PPE triggers protective autophagy in hepatocellular carcinoma (HCC), limiting its therapeutic effectiveness. : To overcome this resistance, we sensitized PPE by the autophagy inhibitor 3-methyladenine (3MA), which is codelivered via tumor-targeting liposomes. This system protects drugs and improves therapeutic efficacy both and . : 3MA enhanced iron-related ROS-mediated cell destruction induced by PPE while suppressing prosurvival autophagy. The autophagy inhibitor-sensitized artificially activated neutrophils (asAN-P/3) showed precise tumor targeting, excellent therapeutic efficacy, prolonged survival and favorable biocompatibility. : We established a precise neutrophil-related tumor therapeutic method (asAN-P/3) and elucidated the mechanistic insights into PPE-mediated therapeutic limitations in HCC. Our study provides a substantial framework for the development of neutrophil-derived antitumor therapeutic strategies in oncology.
活化中性粒细胞的应用已成为肿瘤学中一种有前景的抗肿瘤方法。然而,包括寿命短、对肿瘤微环境敏感以及促肿瘤风险等挑战限制了它们的临床应用。虽然人工中性粒细胞有一些局限性,但很少有针对肿瘤的研究考虑到诸如特异性靶向效率低、免疫原性和制造挑战等限制因素。中性粒细胞弹性蛋白酶(ELANE)是活化中性粒细胞中的一种关键抗肿瘤效应物,猪胰弹性蛋白酶(PPE)在功能上模拟了它,PPE表现出选择性癌症细胞毒性。然而,PPE会在肝细胞癌(HCC)中引发保护性自噬,限制了其治疗效果。为了克服这种抗性,我们通过自噬抑制剂3 - 甲基腺嘌呤(3MA)使PPE敏感化,3MA通过肿瘤靶向脂质体共同递送。该系统既能保护药物又能提高治疗效果。3MA增强了PPE诱导的铁相关活性氧介导的细胞破坏,同时抑制了促生存自噬。自噬抑制剂敏化的人工活化中性粒细胞(asAN - P/3)显示出精确的肿瘤靶向性、优异的治疗效果、延长的生存期和良好的生物相容性。我们建立了一种精确的中性粒细胞相关肿瘤治疗方法(asAN - P/3),并阐明了PPE介导的HCC治疗局限性的机制见解。我们的研究为肿瘤学中中性粒细胞衍生的抗肿瘤治疗策略的开发提供了一个重要框架。