Tao Haipeng, Chen Dongjiang, Yang Changlin, Nguyen Duy T, Abboud Georges, Liu Ruixuan, Liu Tianyi, Chakraborty Avirup, Hou Alicia Y, Petit Nicole A, Abbas Muhammad, Davis Robert W, Zhang Janie, Von Roemeling Christina, Gbadamosi Mohammed O, Jin Linchun, Gu Tongjun, Lin Tuo, Wang Pengchen, Pepe Alfonso, Pedro Diego Ivan, Mendez-Gomez Hector R, Xie Chao, Karachi Aida, Weidert Frances, Jin Dan, Wang Chenggang, Long-James Kaytora, Molchan Elizabeth K, Castillo Paul, Ligon John A, Ghiaseddin Ashley P, Sayour Elias J, Rahman Maryam, Deleyrolle Loic P, Kim Betty Ys, Mitchell Duane A, Sawyer W Gregory, Huang Jianping
Lillian S. Wells Department of Neurosurgery, University of Florida, Gainesville, United States of America.
The Department of Mechanical and Aerospace Engineering, University of Florida, Gainesville, United States of America.
J Clin Invest. 2025 Jul 1;135(16). doi: 10.1172/JCI184043.
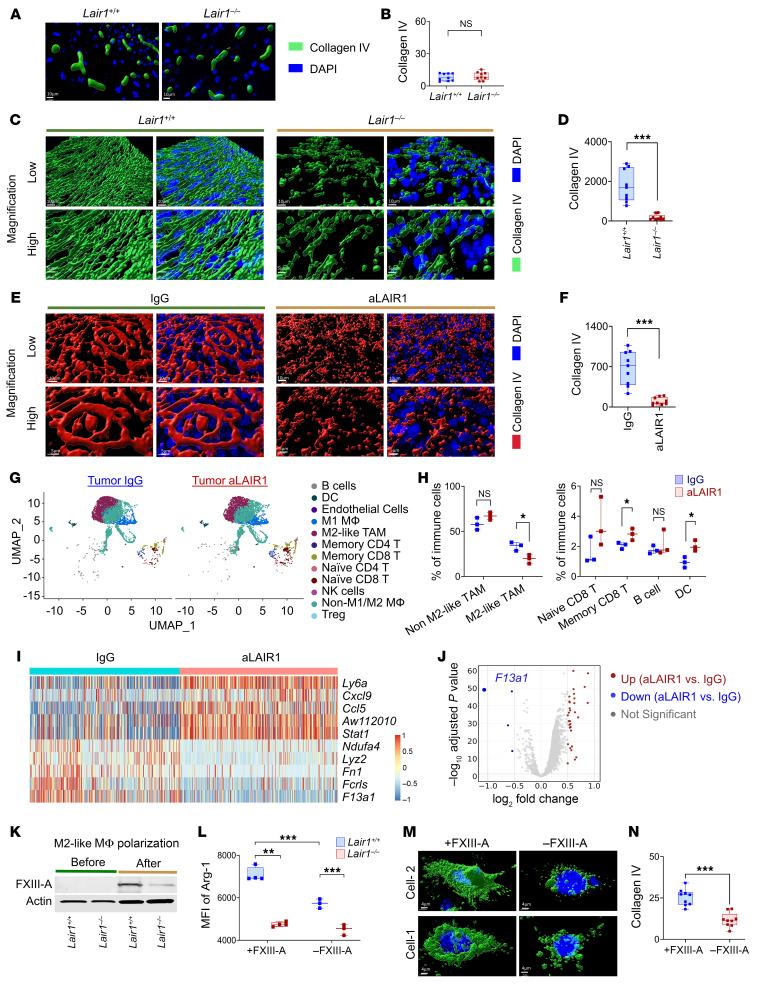
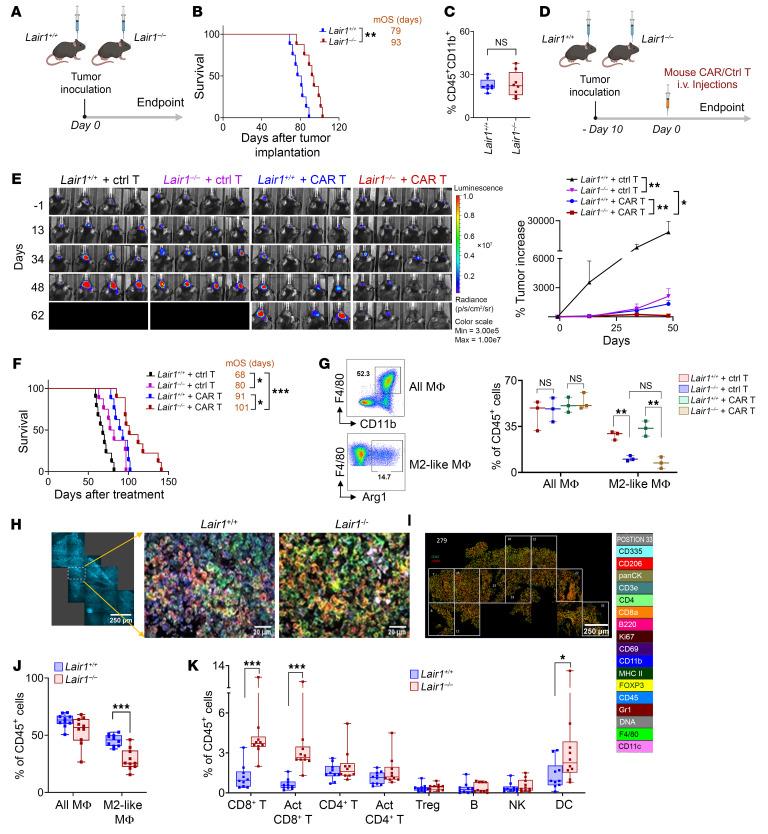
Tumor-associated macrophages (TAMs) are abundant in the tumor microenvironment (TME) and dampen the immune response, negatively affecting patient survival. Therefore, targeting TAMs could address the limitations of current cancer treatments. However, drug development in this area remains limited. The Leukocyte-associated Immunoglobulin-like Receptor-1 (LAIR1), also called CD305, is prominently expressed on the surface of TAMs. We have uncovered a previously unrecognized immunosuppressive LAIR1 → Factor XIII A (FXIII-A) → Collagen IV pathway across various cancer types. Inhibition of LAIR1, either through knockout (Lair1-/-), antibody blockade (aLAIR1), or a chimeric antigen receptor (CAR) design (3-in-1 CAR by combining tumor targeting, T cell trafficking, and remodeling of the immunosuppressive TME in one CAR construct) provides enhanced antitumor response. LAIR1 inhibition enhances peripheral and intratumoral CD8 memory T-cell populations, induces a phenotypic shift of M2-like Macrophages towards M1, and normalizes tumor collagen IV and structural components in the TME, facilitating effective tumor-T cell interactions and tumor suppression. Enhanced antitumor responses were observed when Lair1-/- or aLAIR1 was used alone or combined with CAR T cells or when the 3-in-1 CAR T cells were used solely in chemotherapy-radiation-PD-1 blockade-resistant tumor models. These findings position LAIR1 inhibition as a promising strategy for cancer immunotherapies.
肿瘤相关巨噬细胞(TAM)在肿瘤微环境(TME)中大量存在,并削弱免疫反应,对患者生存产生负面影响。因此,靶向TAM可以解决当前癌症治疗的局限性。然而,该领域的药物开发仍然有限。白细胞相关免疫球蛋白样受体1(LAIR1),也称为CD305,在TAM表面显著表达。我们发现了一条此前未被认识的免疫抑制性LAIR1→凝血因子XIII A(FXIII-A)→IV型胶原途径,该途径存在于多种癌症类型中。通过基因敲除(Lair1-/-)、抗体阻断(aLAIR1)或嵌合抗原受体(CAR)设计(通过在一个CAR构建体中结合肿瘤靶向、T细胞运输和免疫抑制性TME重塑构建的三合一CAR)抑制LAIR1,可增强抗肿瘤反应。抑制LAIR1可增加外周和肿瘤内CD8记忆T细胞群体,诱导M2样巨噬细胞向M1表型转变,并使肿瘤IV型胶原和TME中的结构成分正常化,促进有效的肿瘤-T细胞相互作用和肿瘤抑制。在化疗-放疗-PD-1阻断耐药的肿瘤模型中,单独使用Lair1-/-或aLAIR1,或将其与CAR T细胞联合使用,或单独使用三合一CAR T细胞时,均观察到增强的抗肿瘤反应。这些发现表明,抑制LAIR1是一种有前景的癌症免疫治疗策略。