Suppr超能文献

人抗胸腺细胞球蛋白在异种移植小鼠模型中通过补体依赖性和非依赖性细胞毒性对外周T细胞淋巴瘤的抗肿瘤作用。

Antitumor effects of human antithymocyte globulin on peripheral T cell lymphoma via complement-dependent and -independent cytotoxicity in xenograft mouse models.

作者信息

Gao Bei-Bei, Zhang Tian-Qi, Zhang Jing-Jing, Wang Hai-Na, Huang Dan, Zhang Xue-Hong, Kang Zhi-Jie, Yang Yan, Liu Xiao-Lan, Sun Chuang, Shao Jing, Yan Jin-Song

机构信息

Department of Hematology, The Second Hospital of Dalian Medical University, Dalian, 116027, Liaoning, China.

Liaoning Medical Center for Hematopoietic Stem Cell Transplantation, Liaoning Key Laboratory of Hematopoietic Stem Cell Transplantation and Translational Medicine, Blood Stem Cell Transplantation Institute, Dalian Key Laboratory of Hematology, Diamond Bay Institute of Hematology, The Second Hospital of Dalian Medical University, Dalian, 116027, Liaoning, China.

出版信息

Clin Exp Med. 2025 Jul 2;25(1):231. doi: 10.1007/s10238-025-01726-8.

Abstract

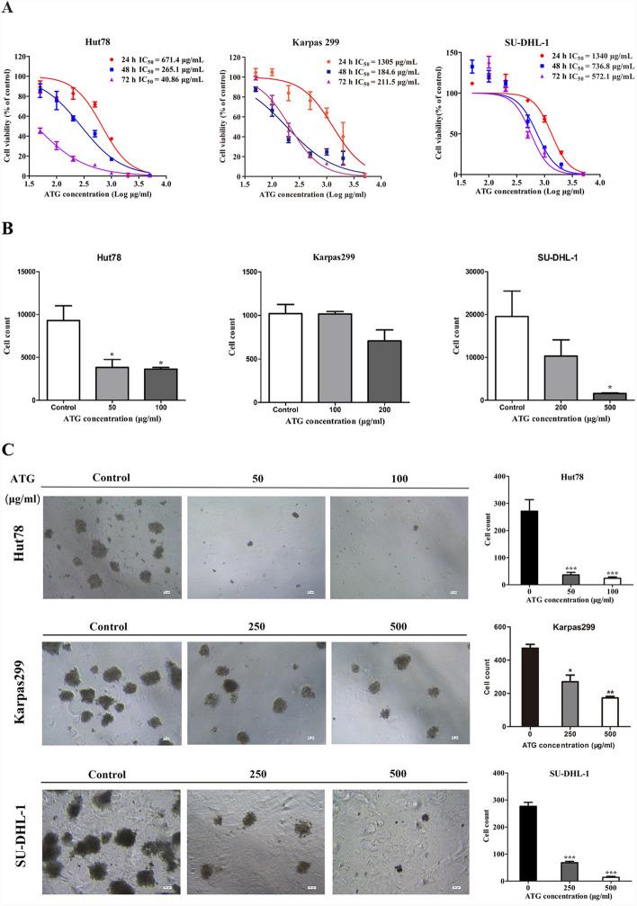
Peripheral T cell lymphomas (PTCL) is a group of non-Hodgkin lymphomas characterized by substantial molecular heterogeneity, rapid progression, poor therapeutic response, and unfavorable outcomes. In recent clinical studies, antithymocyte globulin (ATG)-based allogeneic hematopoietic stem cell transplantation (allo-HSCT) has markedly improved the prognosis and survival of patients with PTCL. This study aimed to explore whether ATG has toxic effects on PTCL cells and evaluate whether ATG combined with chemotherapy has a synergistic antitumor effect. Our research revealed that ATG significantly inhibited PTCL cell growth by suppressing cell proliferation and colony formation. Moreover, ATG treatment decreased cell invasion; however, it had no effect on cell cycle arrest in PTCL cells. ATG-induced PTCL cell apoptosis, which was partially reversed by pan-caspase inhibitor and caspase 8 inhibitor. Additionally, ATG was able to induce complement-dependent cytotoxicity in PTCL cells. Of note, the combination of ATG and doxorubicin exhibited an enhanced antitumor effect against PTCL in xenograft mouse models in vivo. The addition of ATG into the chemotherapy regimen may be a beneficial way for treating PTCL.

摘要

外周T细胞淋巴瘤(PTCL)是一组非霍奇金淋巴瘤,其特征为显著的分子异质性、进展迅速、治疗反应不佳及预后不良。在最近的临床研究中,基于抗胸腺细胞球蛋白(ATG)的异基因造血干细胞移植(allo-HSCT)显著改善了PTCL患者的预后和生存率。本研究旨在探讨ATG对PTCL细胞是否具有毒性作用,并评估ATG联合化疗是否具有协同抗肿瘤作用。我们的研究表明,ATG通过抑制细胞增殖和集落形成显著抑制PTCL细胞生长。此外,ATG处理可降低细胞侵袭;然而,它对PTCL细胞的细胞周期停滞没有影响。ATG诱导PTCL细胞凋亡,泛半胱天冬酶抑制剂和半胱天冬酶8抑制剂可部分逆转这种凋亡。此外,ATG能够在PTCL细胞中诱导补体依赖性细胞毒性。值得注意的是,在体内异种移植小鼠模型中,ATG与阿霉素联合使用对PTCL显示出增强的抗肿瘤作用。在化疗方案中加入ATG可能是治疗PTCL的一种有益方法。

https://cdn.ncbi.nlm.nih.gov/pmc/blobs/3616/12222240/1b23fb83f748/10238_2025_1726_Fig1_HTML.jpg

文献AI研究员

20分钟写一篇综述,助力文献阅读效率提升50倍。

立即体验

用中文搜PubMed

大模型驱动的PubMed中文搜索引擎

马上搜索

文档翻译

学术文献翻译模型,支持多种主流文档格式。

立即体验