Fedoroff Margot Y, Zhao Lei, Wang Shaomin, Bhushan Alok, Yang Haifeng, Bussard Karen M, Peiper Stephen C, He Jun
Department of Pathology and Genomic Medicine, Sidney Kimmel Cancer Center, Thomas Jefferson University, Philadelphia, PA, USA.
Department of Pharmaceutical Sciences, Jefferson College of Pharmacy, Thomas Jefferson University, Philadelphia, PA, USA.
J Exp Clin Cancer Res. 2025 Jul 3;44(1):190. doi: 10.1186/s13046-025-03446-z.
Cancer cells uptake excessive nutrients by expressing higher levels of glucose and/or amino acid transporters to meet their increased energy demands. L-type amino acid transporter 1 (LAT1), is regarded as a cancer-specific transporter for the uptake of large neutral amino acids such as L-tryptophan. However, the mechanism by which LAT1 rewires cellular metabolism to promote cancer progression and chemoresistance have not yet been investigated.
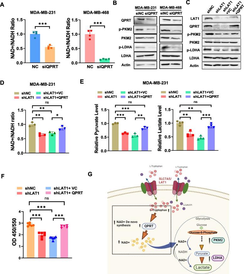
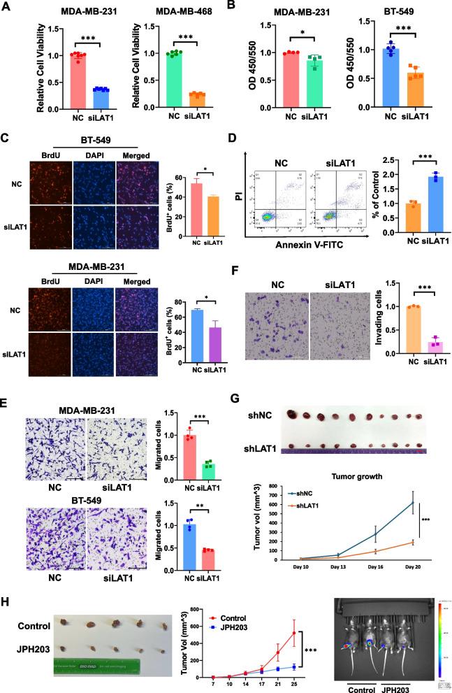
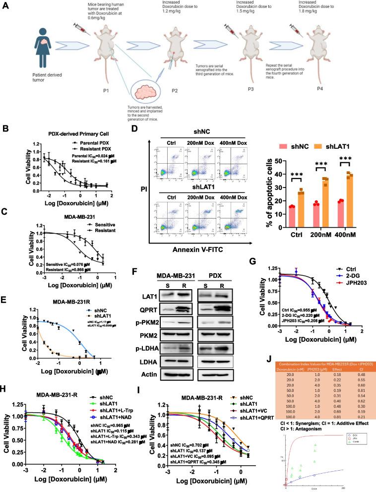
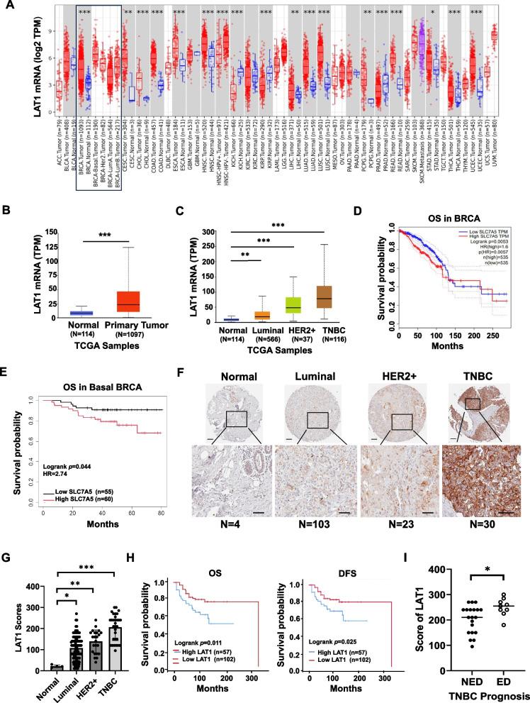
The protein levels of LAT1, p-PKM2, and p-LDHA were determined in breast cancer tissue arrays by immunohistochemistry staining followed by survival analysis. The orthotopic breast cancer models in mice, syngeneic breast cancer models, and patient-derived xenograft (PDX) mouse models were used to study the effects of LAT1 inhibition in tumor growth and chemoresistance. Steady-state polar metabolite analysis was performed to profile changes in cellular metabolism by LC-MS. The pyruvate and lactate assays as well as the seahorse assay using LAT1 knockdown cells and control cells were conducted to evaluate cellular glycolytic activities.
The LAT1 protein levels were positively correlated with poor survival in triple-negative breast cancer (TNBC) patients. LAT1 silencing resulted in reduced TNBC cell viability, proliferation, migration, invasion in vitro, as well as tumor growth in vivo. The knockdown of LAT1 reduced glycolytic activities via activating PKM2 and LDHA, two key glycolytic enzymes essential for cancer cell growth. Mechanistically, we demonstrated that LAT1 promoted de novo NAD + synthesis by facilitating L-tryptophan uptake and upregulating quinolinate phosphoribosyltransferase (QPRT), the rate-limiting enzyme in this pathway. This resulted in an increased cytosolic NAD/NADH ratio, which enhanced the phosphorylation of pyruvate kinase M2 (PKM2) and lactate dehydrogenase A (LDHA), thus promoting TNBC tumor progression. Notably, upregulation of this pathway was observed in primary cells from doxorubicin (Dox)-resistant TNBC patient-derived xenograft (PDX) tumors and in Dox-resistant MDA-MB-231 cells. LAT1 inhibition sensitized resistant cells to Dox-induced cytotoxicity while supplementation of L-Trp/NAD + partially reversed the enhanced sensitivity to Doxorubicin induced by LAT1 knockdown. Furthermore, treatment with a LAT1-specific inhibitor JPH203 synergistically enhanced the efficacy of doxorubicin in TNBC cells.
These findings identify a novel role of LAT1 in promoting TNBC progression and chemo-resistance by amplifying the Warburg effect, positioning LAT1 as a promising therapeutic target for TNBC treatment.
癌细胞通过表达更高水平的葡萄糖和/或氨基酸转运蛋白来摄取过量营养,以满足其增加的能量需求。L型氨基酸转运蛋白1(LAT1)被认为是一种癌症特异性转运蛋白,用于摄取大中性氨基酸,如L-色氨酸。然而,LAT1重塑细胞代谢以促进癌症进展和化疗耐药性的机制尚未得到研究。
通过免疫组织化学染色测定乳腺癌组织芯片中LAT1、p-PKM2和p-LDHA的蛋白水平,随后进行生存分析。使用小鼠原位乳腺癌模型、同基因乳腺癌模型和患者来源的异种移植(PDX)小鼠模型来研究LAT1抑制对肿瘤生长和化疗耐药性的影响。通过液相色谱-质谱联用(LC-MS)进行稳态极性代谢物分析,以分析细胞代谢的变化。使用LAT1敲低细胞和对照细胞进行丙酮酸和乳酸测定以及海马实验,以评估细胞糖酵解活性。
LAT1蛋白水平与三阴性乳腺癌(TNBC)患者的不良生存呈正相关。LAT1沉默导致TNBC细胞活力、增殖、体外迁移和侵袭能力降低,以及体内肿瘤生长减缓。LAT1的敲低通过激活PKM2和LDHA降低糖酵解活性,这两种关键的糖酵解酶对癌细胞生长至关重要。从机制上讲,我们证明LAT1通过促进L-色氨酸摄取和上调喹啉酸磷酸核糖基转移酶(QPRT)(该途径中的限速酶)来促进从头合成NAD⁺。这导致胞质NAD/NADH比值增加,从而增强丙酮酸激酶M2(PKM2)和乳酸脱氢酶A(LDHA)的磷酸化,进而促进TNBC肿瘤进展。值得注意的是,在多柔比星(Dox)耐药的TNBC患者来源的异种移植(PDX)肿瘤的原代细胞和Dox耐药的MDA-MB-231细胞中观察到该途径的上调。LAT1抑制使耐药细胞对Dox诱导的细胞毒性敏感,而补充L-色氨酸/NAD⁺部分逆转了LAT1敲低诱导的对多柔比星增强的敏感性。此外,用LAT1特异性抑制剂JPH203治疗可协同增强多柔比星在TNBC细胞中的疗效。
这些发现确定了LAT1在通过放大瓦伯格效应促进TNBC进展和化疗耐药性方面的新作用,将LAT1定位为TNBC治疗的一个有前景的治疗靶点。