Suppr超能文献

探索铁死亡在天疱疮中的作用:诊断标志物和调控机制的鉴定

Exploring the role of ferroptosis in pemphigus: identification of diagnostic markers and regulatory mechanisms.

作者信息

Mao Jing, Lan Jianping, Zhuang Zheyu, Chen Ying, Ou Yushan, Su Xinhong, Zeng Xueting, Huang Fuchen, Tong Zequn, Lv Xiaoqing, Ke Hui, Wu Zhenlan, Zou Ying, Cheng Bo, Ji Chao, Gong Ting

机构信息

Department of Dermatology, The First Affiliated Hospital of Fujian Medical University, Fuzhou, China.

Department of Dermatology, Mindong Hospital Affiliated to Fujian Medical University, Ningde, China.

出版信息

Front Med (Lausanne). 2025 Jun 19;12:1615865. doi: 10.3389/fmed.2025.1615865. eCollection 2025.

Abstract

BACKGROUND

Pemphigus is an autoimmune blistering disorder characterized by the loss of cell adhesion in the epidermis. Recent studies have suggested a potential link between ferroptosis, a form of regulated cell death dependent on iron, and various diseases. However, the role of ferroptosis-related genes in pemphigus remains largely unexplored. This study aims to investigate the expression patterns and potential biological functions of ferroptosis-related genes in pemphigus, as well as their regulatory mechanisms.

METHODS

To achieve this, skin samples from five pemphigus patients and five healthy controls were collected from Fujian Medical University Union Hospital. Additionally, we processed the GSE53873 microarray dataset, which includes 19 pemphigus samples and 5 controls. Differentially expressed genes (DEGs) were identified using the limma R package, followed by Gene Ontology (GO) and Kyoto Encyclopedia of Genes and Genomes (KEGG) enrichment analyses. Weighted Gene Co-expression Network Analysis (WGCNA) was employed to identify co-expressed gene modules related to pemphigus. Machine learning algorithms such as Least Absolute Shrinkage and Selection Operator (LASSO), Random Forest (RF), and eXtreme Gradient Boosting (XGBoost) were used to select key ferroptosis-related genes. Immune cell infiltration was assessed using CIBERSORT and single-sample Gene Set Enrichment Analysis (ssGSEA). Finally, experimental validation was conducted through real-time quantitative PCR, transmission electron microscopy, and drug prediction.

RESULTS

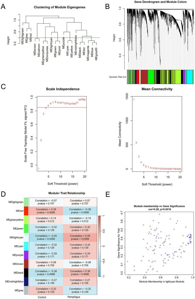
Our results identified 1,840 DEGs in pemphigus patients compared to controls, with significant enrichment in pathways such as PI3K-Akt signaling and fatty acid metabolism. Eleven co-expression modules were identified via WGCNA, with the module highlighted in lightcyan color showing the strongest correlation with pemphigus. Machine learning highlighted ACSL4, SAT2, and XBP1 as potential hub genes with high diagnostic value. Immune analysis revealed increased proportions of activated CD8 T cells and natural killer cells in pemphigus patients. Experimental validation confirmed the presence of ferroptosis morphological features in patient samples.

CONCLUSION

In conclusion, this study elucidates the involvement of ferroptosis-related genes in pemphigus pathogenesis and identifies potential biomarkers for diagnosis. Further research is warranted to explore therapeutic strategies targeting these pathways.

摘要

背景

天疱疮是一种自身免疫性水疱性疾病,其特征是表皮细胞黏附丧失。最近的研究表明,铁死亡(一种依赖铁的程序性细胞死亡形式)与多种疾病之间可能存在联系。然而,铁死亡相关基因在天疱疮中的作用在很大程度上仍未被探索。本研究旨在调查铁死亡相关基因在天疱疮中的表达模式、潜在生物学功能及其调控机制。

方法

为此,从福建医科大学附属协和医院收集了5例天疱疮患者和5例健康对照的皮肤样本。此外,我们处理了GSE53873芯片数据集,其中包括19例天疱疮样本和5例对照。使用limma R包鉴定差异表达基因(DEG),随后进行基因本体(GO)和京都基因与基因组百科全书(KEGG)富集分析。采用加权基因共表达网络分析(WGCNA)来识别与天疱疮相关的共表达基因模块。使用最小绝对收缩和选择算子(LASSO)、随机森林(RF)和极端梯度提升(XGBoost)等机器学习算法来选择关键的铁死亡相关基因。使用CIBERSORT和单样本基因集富集分析(ssGSEA)评估免疫细胞浸润。最后,通过实时定量PCR、透射电子显微镜和药物预测进行实验验证。

结果

我们的结果显示,与对照组相比,天疱疮患者中有1840个DEG,在PI3K-Akt信号通路和脂肪酸代谢等途径中显著富集。通过WGCNA鉴定出11个共表达模块,其中以浅青色突出显示的模块与天疱疮的相关性最强。机器学习突出显示ACSL4、SAT2和XBP1为具有高诊断价值的潜在枢纽基因。免疫分析显示天疱疮患者中活化的CD8 T细胞和自然杀伤细胞比例增加。实验验证证实了患者样本中存在铁死亡形态特征。

结论

总之,本研究阐明了铁死亡相关基因参与天疱疮发病机制,并鉴定出潜在的诊断生物标志物。有必要进一步研究以探索针对这些途径的治疗策略。

https://cdn.ncbi.nlm.nih.gov/pmc/blobs/879b/12221918/60a207d5dffe/fmed-12-1615865-g001.jpg

文献AI研究员

20分钟写一篇综述,助力文献阅读效率提升50倍。

立即体验

用中文搜PubMed

大模型驱动的PubMed中文搜索引擎

马上搜索

文档翻译

学术文献翻译模型,支持多种主流文档格式。

立即体验