Dinh Van-Trang, Loaëc Nadège, Quillévéré Alicia, Keruzoré Marc, Peynet Aline, Le Sénéchal Ronan, Teulade-Fichou Marie-Paule, Corcos Laurent, Martins Rodrigo Prado, Granzhan Anton, Blondel Marc
Univ Brest; Inserm UMR1078; Etablissement Français du Sang (EFS) Bretagne; CHRU Brest, Hôpital Morvan, Laboratoire de Génétique Moléculaire, 22 avenue Camille Desmoulins, F-29200 Brest, France.
Chemistry and Modelling for Biology of Cancer (CMBC), CNRS UMR9187, Inserm U1196, Institut Curie, Université Paris Saclay, F-91405 Orsay, France.
Nucleic Acids Res. 2025 Jun 20;53(12). doi: 10.1093/nar/gkaf586.
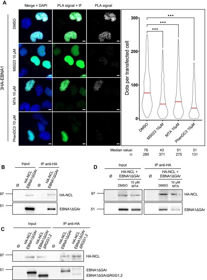
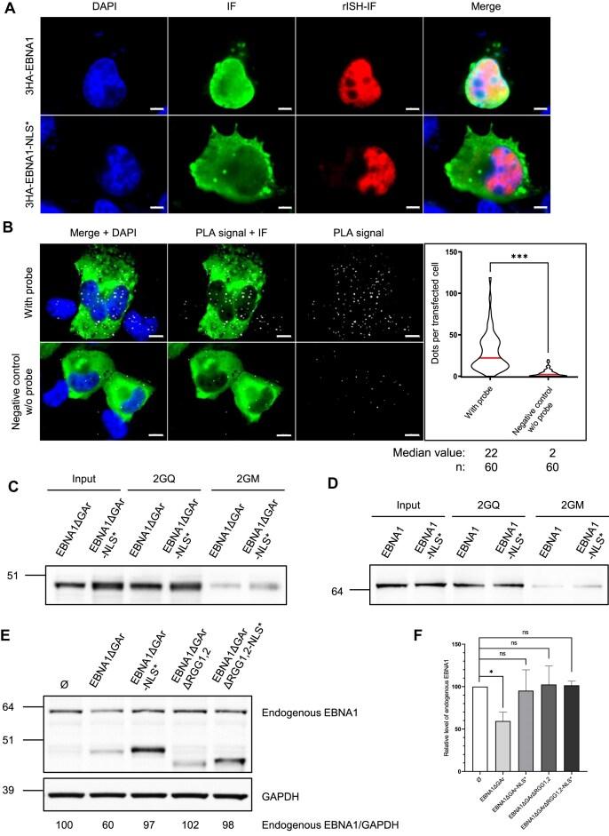
The oncogenic Epstein-Barr virus (EBV) evades the immune system but has an Achilles heel: its genome maintenance protein (GMP) EBNA1, which is essential for viral genome replication, but also highly antigenic. Hence, the virus evolved a mechanism to limit the translation of EBNA1 mRNA to the minimum level which allows EBNA1 to fulfil its essential function while minimizing production of EBNA1-derived antigenic peptides. This mechanism involves the binding of the arginine-glycine-rich (RGG) motif of nucleolin (NCL), a host protein, to RNA G-quadruplexes (rG4) of the viral EBNA1 mRNA. This binding is dependent on arginine methylation of NCL RGG. EBNA1 contains two RGG motifs suggesting it could also be involved in this mechanism. Here we show that EBNA1 binds directly to rG4 of its own mRNA and limits its own expression, depending on its RGG motifs and their arginine methylation. Furthermore, EBNA1 and NCL cooperate to bind to rG4 of EBNA1 mRNA. As the GMP function of EBNA1 has been previously associated to its ability to bind RNA in an rG4-dependent manner, our results suggest the existence of a ternary EBNA1/NCL/EBNA1 mRNA protein/RNA complex that serves for both EBNA1 GMP function and capacity to auto-limit its expression to evade the immune system.
致癌性爱泼斯坦-巴尔病毒(EBV)能逃避免疫系统,但有一个致命弱点:其基因组维持蛋白(GMP)EBNA1,它对病毒基因组复制至关重要,但也具有高度抗原性。因此,该病毒进化出一种机制,将EBNA1 mRNA的翻译限制到最低水平,使EBNA1能够履行其基本功能,同时尽量减少EBNA1衍生抗原肽的产生。这种机制涉及宿主蛋白核仁素(NCL)富含精氨酸-甘氨酸的(RGG)基序与病毒EBNA1 mRNA的RNA G-四链体(rG4)结合。这种结合依赖于NCL RGG的精氨酸甲基化。EBNA1含有两个RGG基序,这表明它也可能参与这种机制。在这里,我们表明EBNA1直接与其自身mRNA的rG4结合并限制其自身表达,这取决于其RGG基序及其精氨酸甲基化。此外,EBNA1和NCL协同作用以结合EBNA1 mRNA的rG4。由于EBNA1的GMP功能先前已与其以rG4依赖性方式结合RNA的能力相关联,我们的结果表明存在一种三元EBNA1/NCL/EBNA1 mRNA蛋白/RNA复合物,其既用于EBNA1的GMP功能,又用于自动限制其表达以逃避免疫系统的能力。