Suppr超能文献

无效应的Fc融合改善了用于癌症免疫治疗联合疗法的FLT3L的类药物特性。

Effectorless Fc-fusion improves FLT3L drug-like properties for cancer immunotherapy combinations.

作者信息

Decalf Jérémie, Toy Evangeline, He Dongping, Kenkre Radhika, Berkley Amy M, Wong Devon, Kwong Mandy, Kee Yee-Seir, Sun Yue, Myneni Srividya, Wang Xiangdan, Ebtikar Ahmad, Ancheta Anthony, Yang Yanli, Kim Hok Seon, Tang Nga, Banerji Debarko, Mai Elaine, Dogra Pranay, McLerie Meredith, Gutierrez Alan G, Strasser Geraldine, Rao Gautham K, Betzenhauser Matt, Phung Wilson, Day Peter, Sandoval Wendy, Ovacik Ayse Meric, Chan Pamela, Sanjabi Shomyseh, Comps-Agrar Laetitia, Cohen Sivan, Ernst James A, Lazar Greg A, Kemball Christopher C, Hosseini Iraj, Liu Yichin, Schartner Jill M, Bainbridge Travis W, Moussion Christine

机构信息

Department of Cancer Immunology, Genentech Inc., South San Francisco, CA, 94080, USA.

Department of Translational Oncology, Genentech Inc., South San Francisco, CA, 94080, USA.

出版信息

EBioMedicine. 2025 Jul 5;118:105822. doi: 10.1016/j.ebiom.2025.105822.

Abstract

BACKGROUND

Conventional dendritic cells (cDCs), are central to antitumour immunity, but their low prevalence in tumours limits the efficacy of immunotherapies. FLT3L is a key growth factor regulating cDCs development in the bone marrow. It expands cDCs when administered exogenously, favouring antitumour T cell priming and tumour control. Currently, FLT3L pharmacokinetic (PK) and pharmacodynamic (PD) properties require daily dosing for up to 14 days, which may limit its clinical use. In the present study, we developed and characterised a therapeutic modality named FLT3L-Fc NG2LH.

METHODS

We improved human FLT3L PK properties by fusing it with a modified fragment crystallisable (Fc) domain of IgG1. To prevent Fc gamma receptor (FcγR) mediated effector function, we engineered an effectorless Fc format called NG2LH, consisting of the aglycosylation substitution N297G, combined with a graft of the lower hinge region of IgG2 onto an otherwise IgG1 Fc.

FINDINGS

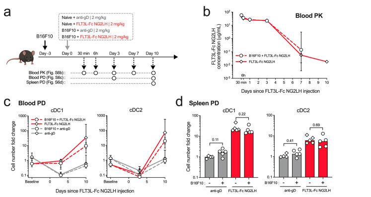
FLT3L-Fc NG2LH had limited binding to FcγRs and failed to elicit antibody dependent cellular cytotoxicity (ADCC) and cellular phagocytosis (ADCP). PK/PD studies using a mouse effectorless equivalent, mFLT3L-Fc, showed that a single injection of mFLT3L-Fc leads to sustained expansion of cDCs in blood, spleen, and B16F10 tumours. When combined with polyI:C and anti-PD-L1, a single mFLT3L-Fc injection delays the growth of B16F10 tumours and reinvigorates CD8+ T cell immunity.

INTERPRETATION

The improved properties of FLT3L-Fc NG2LH are expected to mitigate the practical limitations of FLT3L usage in the clinic, and constitute an asset for future cancer immunotherapy combination regimens leveraging cDC biology in situ.

FUNDING

This work was performed at, and funded by Genentech Inc. South San Francisco, CA 94080, USA.

摘要

背景

传统树突状细胞(cDCs)是抗肿瘤免疫的核心,但它们在肿瘤中的低丰度限制了免疫疗法的疗效。FLT3L是调节骨髓中cDCs发育的关键生长因子。外源性给予FLT3L时可使其扩增,有利于抗肿瘤T细胞启动和肿瘤控制。目前,FLT3L的药代动力学(PK)和药效学(PD)特性需要每日给药长达14天,这可能会限制其临床应用。在本研究中,我们开发并表征了一种名为FLT3L-Fc NG2LH的治疗方式。

方法

我们通过将人FLT3L与IgG1的修饰可结晶片段(Fc)结构域融合来改善其PK特性。为了防止Fcγ受体(FcγR)介导的效应功能,我们设计了一种无效应的Fc形式,称为NG2LH,它由去糖基化取代N297G组成,并将IgG2的下铰链区嫁接到IgG1 Fc上。

研究结果

FLT3L-Fc NG2LH与FcγR的结合有限,未能引发抗体依赖性细胞毒性(ADCC)和细胞吞噬作用(ADCP)。使用小鼠无效应等效物mFLT3L-Fc进行的PK/PD研究表明,单次注射mFLT3L-Fc可导致血液、脾脏和B16F10肿瘤中cDCs的持续扩增。当与聚肌胞苷酸(polyI:C)和抗PD-L1联合使用时,单次注射mFLT3L-Fc可延迟B16F10肿瘤的生长并恢复CD8+ T细胞免疫。

解读

FLT3L-Fc NG2LH的改进特性有望减轻FLT3L在临床应用中的实际限制,并为未来利用原位cDC生物学的癌症免疫治疗联合方案提供助力。

资金

本研究由美国加利福尼亚州南旧金山94080的基因泰克公司开展并资助。

https://cdn.ncbi.nlm.nih.gov/pmc/blobs/29da/12272481/8b1bdae64bf4/gr1.jpg

文献AI研究员

20分钟写一篇综述,助力文献阅读效率提升50倍。

立即体验

用中文搜PubMed

大模型驱动的PubMed中文搜索引擎

马上搜索

文档翻译

学术文献翻译模型,支持多种主流文档格式。

立即体验