Mikati Marwa O, Erdmann-Gilmore Petra, Connors Rose, Conway Sineadh M, Malone Jim, Woods Justin, Sprung Robert W, Townsend Reid R, Al-Hasani Ream
Department of Anesthesiology, Washington University in St. Louis, St Louis, United States.
Washington University Pain Center, Washington University in St. Louis, St. Louis, United States.
Elife. 2025 Jul 7;12:RP91609. doi: 10.7554/eLife.91609.
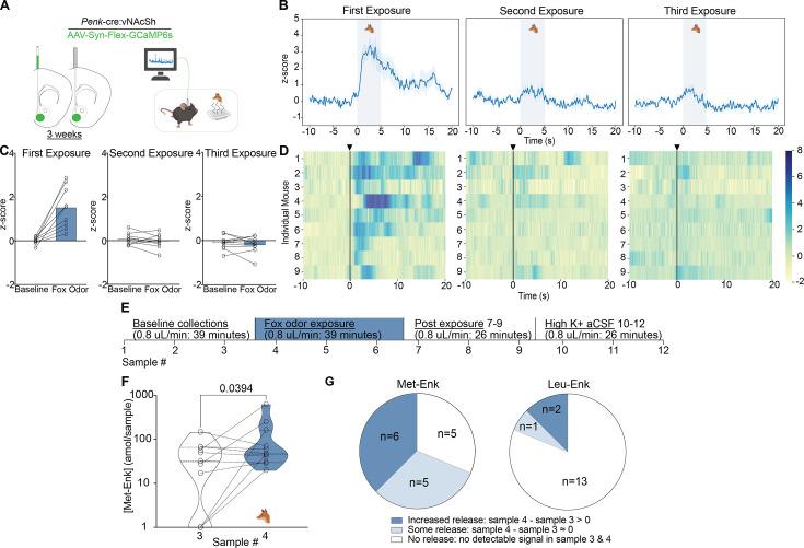
Enkephalins are opioid peptides that modulate analgesia, reward, and stress. In vivo detection of enkephalins remains difficult due to transient and low endogenous concentrations and inherent sequence similarity. To begin to address this, we previously developed a system combining in vivo optogenetics with microdialysis and a highly sensitive mass spectrometry-based assay to measure opioid peptide release in freely moving rodents (Al-Hasani et al., 2018, eLife). Here, we show improved detection resolution and stabilization of enkephalin detection, which allowed us to investigate enkephalin release during acute stress. We present an analytical method for real-time, simultaneous detection of Met- and Leu-enkephalin (Met-Enk and Leu-Enk) in the mouse nucleus accumbens shell (NAcSh) after acute stress. We confirm that acute stress activates enkephalinergic neurons in the NAcSh using fiber photometry and that this leads to the release of Met- and Leu-Enk. We also demonstrate the dynamics of Met- and Leu-Enk release as well as how they correlate to one another in the ventral NAc shell, which was previously difficult due to the use of approaches that relied on mRNA transcript levels rather than posttranslational products. This approach increases spatiotemporal resolution, optimizes the detection of Met-Enk through methionine oxidation, and provides novel insight into the relationship between Met- and Leu-Enk following stress.
脑啡肽是调节镇痛、奖赏和应激的阿片肽。由于内源性浓度短暂且较低以及固有的序列相似性,脑啡肽的体内检测仍然困难。为了开始解决这个问题,我们之前开发了一种将体内光遗传学与微透析以及基于高灵敏度质谱的检测方法相结合的系统,以测量自由活动啮齿动物体内阿片肽的释放(Al-Hasani等人,2018年,《eLife》)。在这里,我们展示了改进的检测分辨率和脑啡肽检测的稳定性,这使我们能够研究急性应激期间脑啡肽的释放。我们提出了一种在急性应激后实时、同时检测小鼠伏隔核壳(NAcSh)中蛋氨酸脑啡肽和亮氨酸脑啡肽(Met-Enk和Leu-Enk)的分析方法。我们使用光纤光度法证实急性应激激活了NAcSh中的脑啡肽能神经元,并且这导致了Met-Enk和Leu-Enk的释放。我们还展示了Met-Enk和Leu-Enk释放的动力学以及它们在腹侧NAc壳中如何相互关联,这在以前由于使用依赖mRNA转录水平而非翻译后产物的方法而难以实现。这种方法提高了时空分辨率,通过甲硫氨酸氧化优化了Met-Enk的检测,并为应激后Met-Enk和Leu-Enk之间的关系提供了新的见解。