Liu Huaqian, Zhao Weiwei, Yang Yuhe, Bei Ho-Pan, Chen Qunchao, Zhou Xintong, Zhang Yuanchi, Wen Chunyi, Hao Yuefeng, Hu Jinlian, Liu Yaxiong, Zhang Yu, Wong Ka-Hing, Zhang Hongyu, Zhao Xin
Department of Applied Biology and Chemical Technology, The Hong Kong Polytechnic University, Hung Hom, Kowloon, Hong Kong SAR, 999077, China.
Department of Biomaterials, School and Hospital of Stomatology, Cheeloo College of Medicine, Shandong University & Shandong Key Laboratory of Oral Tissue Regeneration & Shandong Engineering Research Center of Dental Materials and Oral Tissue Regeneration & Shandong Provincial Clinical Research Center for Oral Diseases, Jinan, Shandong, 250012, China.
Bioact Mater. 2025 Jul 18;53:314-328. doi: 10.1016/j.bioactmat.2025.07.007. eCollection 2025 Nov.
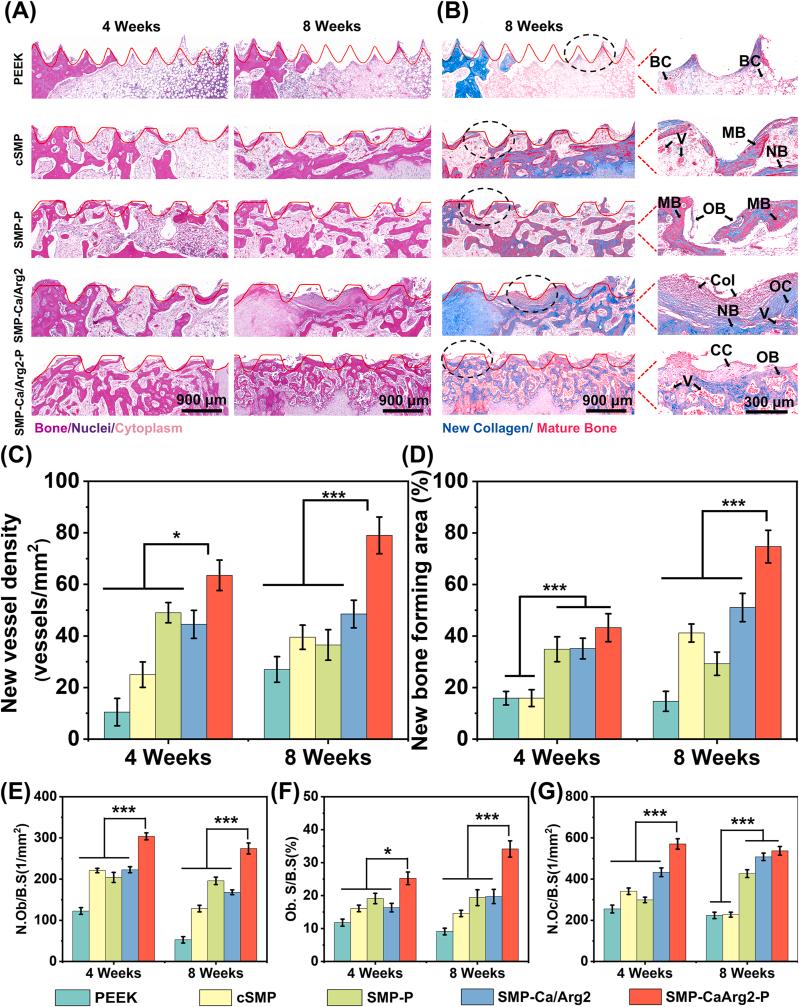
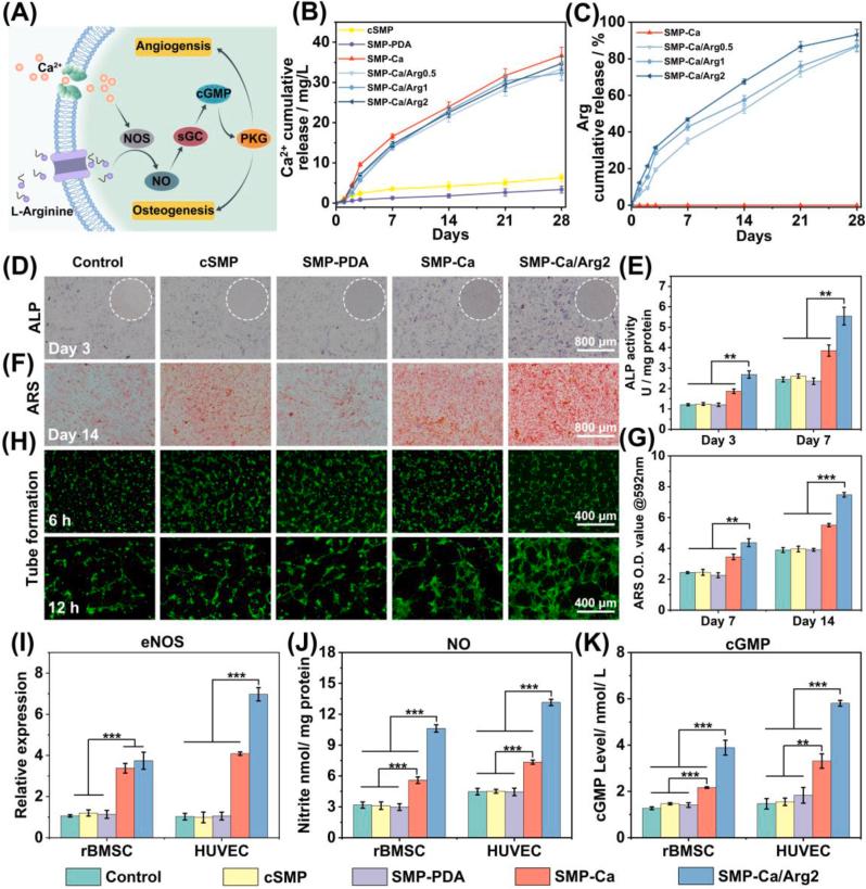
Metallic bone screws are clinically used to fix the fractured bone fragments in bone defect treatment; yet they present compromised therapeutic efficacy due to poor osseointegration and tissue support. Here, we develop a novel thermoresponsive shape memory (SMP) bone screw with osteogenesis-angiogenesis coupling for enhanced bone regeneration. The SMP bone screws are prepared by die casting of shape memory polyurethane/hydroxyapatite (PU/HA) composite, coated with L-arginine (Arg) and calcium ions (Ca). The SMP bone screw could shrink and be easily reshaped at room temperature (25°C) and then rapidly recover to its original state (37°C), granting it robust internal fixation capacity (2-fold increase in pull-out force) and beneficial compressive force to nearby tissues. Additionally, the long-term release of L-arginine and calcium ions synergistically activate the nitric oxide-cyclic guanosine monophosphate (NO-cGMP) signaling pathway of native cells. Synergized with its shape memory function, the SMP bone screw activated calcium signaling pathway under the stimulation of mechanical stress, promote the activation of various osteogenic pathways (e.g. PI3K-Akt signaling pathway), and upregulate the NO-cGMP pathway by regulating the influx of calcium ions and arginine to synchronously coordinate osteogenesis and angiogenesis to accelerate bone repair. We envision that our slot-in, snap-back and homeothermal shape memory bone screw, with its easily reshaped and fast stress release properties and osteogenesis-angiogenesis coupling efficacy, can shed new light on the development of clinical bone screws.
金属骨螺钉在临床骨缺损治疗中用于固定骨折的骨碎片;然而,由于骨整合性差和组织支持不足,其治疗效果受到影响。在此,我们开发了一种新型的具有成骨 - 血管生成耦合功能的热响应形状记忆(SMP)骨螺钉,以增强骨再生。SMP骨螺钉通过形状记忆聚氨酯/羟基磷灰石(PU/HA)复合材料的压铸制备,并涂覆有L - 精氨酸(Arg)和钙离子(Ca)。SMP骨螺钉在室温(25°C)下可以收缩并轻松重塑,然后在37°C时迅速恢复到其原始状态,赋予其强大的内固定能力(拔出力增加2倍)以及对附近组织有益的压缩力。此外,L - 精氨酸和钙离子的长期释放协同激活天然细胞的一氧化氮 - 环磷酸鸟苷(NO - cGMP)信号通路。与其形状记忆功能协同作用,SMP骨螺钉在机械应力刺激下激活钙信号通路,促进各种成骨途径(如PI3K - Akt信号通路)的激活,并通过调节钙离子和精氨酸的流入上调NO - cGMP途径,以同步协调成骨和血管生成,加速骨修复。我们设想,我们的插入式、快速恢复和等温形状记忆骨螺钉,凭借其易于重塑和快速应力释放特性以及成骨 - 血管生成耦合功效,可为临床骨螺钉的开发提供新的思路。