Deng Zhenzhen, Yu Haoyu, Wu Ning, Wang Qingchi, Wang Jing, Yue Yang, Geng Lihua, Zhang Quanbin
CAS and Shandong Province Key Laboratory of Experimental Marine Biology, Center for Ocean Mega-Science, Institute of Oceanology, Chinese Academy of Sciences, Qingdao, China.
Lab for Marine Biology and Biotechnology, Qingdao National Lab for Marine Sci. & Tech, Qingdao, China.
Front Pharmacol. 2025 Jul 25;16:1600349. doi: 10.3389/fphar.2025.1600349. eCollection 2025.
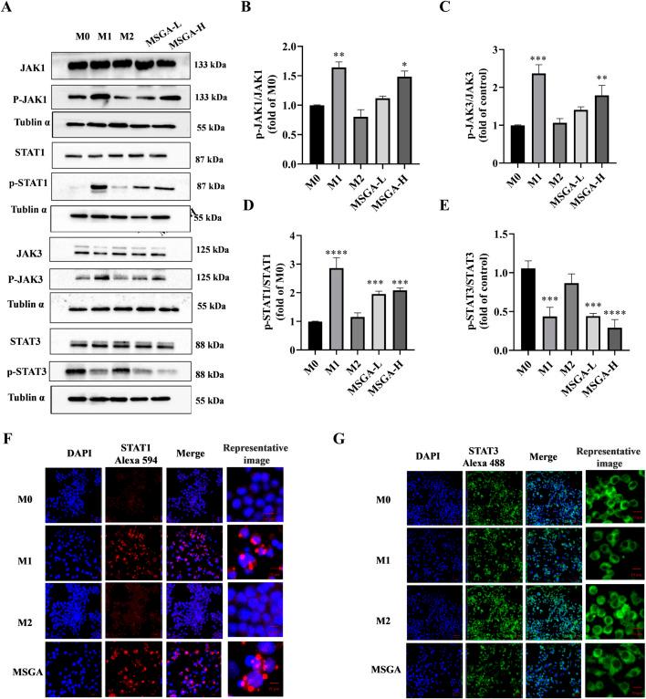
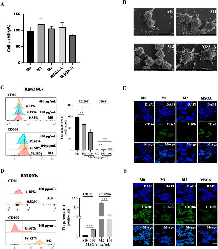
One of the biggest obstacles to treating pancreatic ductal adenocarcinoma (PDAC) is chemotherapy resistance. Macrophages are an essential element of the innate immune system and are distributed in almost every tissue in the body. Among them, macrophages infiltrating into the tumor microenvironment negatively regulate tumor immunity and participate in the generation, invasion, migration and drug resistance of PDAC. In prior study, we isolated a polysaccharide from sea urchin-, which was identified as a high molecular weight, highly branched glycogen (MSGA). In this study, we found that MSGA increased the expression of iNOS, IL-6, TNFα, IL-12 and triggered macrophage differentiation to the CD86 M1 phenotype. MSGA-induced M1 macrophages decreased the cell viabilities and induced apoptosis of PDAC cells. When combined with gemcitabine (GEM), MSGA significantly enhanced the pro-apoptotic activity of GEM. Mechanistically, MSGA transformed macrophages to the M1 phenotype through the stimulation of the JAK1/3-STAT1 signaling pathway and the suppression of STAT3 activity. Overall, our research showed that MSGA has profound potential for tumor immunotherapy. And as an "immune stimulator", MSGA could assist GEM in the treatment of PDAC.
治疗胰腺导管腺癌(PDAC)的最大障碍之一是化疗耐药性。巨噬细胞是先天免疫系统的重要组成部分,分布于身体几乎每个组织中。其中,浸润到肿瘤微环境中的巨噬细胞对肿瘤免疫起负调节作用,并参与PDAC的发生、侵袭、迁移和耐药。在先前的研究中,我们从海胆中分离出一种多糖,鉴定为高分子量、高度分支的糖原(MSGA)。在本研究中,我们发现MSGA增加了iNOS、IL-6、TNFα、IL-12的表达,并触发巨噬细胞向CD86 M1表型分化。MSGA诱导的M1巨噬细胞降低了PDAC细胞的活力并诱导其凋亡。当与吉西他滨(GEM)联合使用时,MSGA显著增强了GEM的促凋亡活性。机制上,MSGA通过刺激JAK1/3-STAT1信号通路和抑制STAT3活性将巨噬细胞转化为M1表型。总体而言,我们的研究表明MSGA在肿瘤免疫治疗方面具有巨大潜力。作为一种“免疫刺激剂”,MSGA可协助GEM治疗PDAC。