Wang Wenhao, Zhou Wenhao, Fan Jingli, Jiang Tao, Yang Guang, Song Congcong, Xu Siwei, Luo Haitao, Liu Huining
Department of Thoracic Surgery, The First Hospital of Hebei Medical University, Shijiazhuang, Hebei, China.
Shenzhen Engineering Center for Translational Medicine of Precision Cancer Immunodiagnosis and Therapy, YuceBio Technology Co., Ltd, Shenzhen, China.
Front Pharmacol. 2025 Jul 25;16:1567527. doi: 10.3389/fphar.2025.1567527. eCollection 2025.
Spread through air spaces (STAS) represents a novel invasion mechanism in adenocarcinoma that considerably influences lung cancer clinical outcomes; however, studies of its mechanisms at the spatial level are lacking.
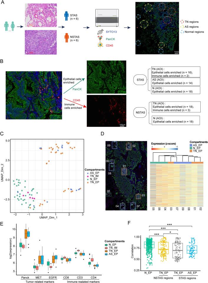
We used the NanoString GeoMx digital spatial profiling (DSP) technology to conduct a spatial transcriptomic analysis of surgically resected tissues from non-small-cell lung cancer (NSCLC) patients with or without STAS.
Compared with tumor nests in non-STAS patients, and were significantly less expressed in compartments of STAS, suggesting their inhibitory roles in the occurrence of STAS. Meanwhile, an increase in CD4 T memory cells and a decrease in B cells were observed in the tumor immune microenvironment of STAS. Furthermore, distinct molecular profiles were observed between tumor cells in tumor nests and in air spaces in STAS patients, which was highlighted by the elevated expression in the air spaces. These results were validated in an independent cohort by multiplex immunofluorescence stainings.
This study is the first to use DSP to analyze spatial transcriptomic profiles of NSCLC tumor nests and air space tumors, and it identifies potential module features that may be used for STAS identification and prognosis.
气腔播散(STAS)是腺癌中一种新的侵袭机制,对肺癌临床结局有显著影响;然而,缺乏对其在空间层面机制的研究。
我们使用NanoString GeoMx数字空间分析(DSP)技术,对有或无STAS的非小细胞肺癌(NSCLC)患者手术切除组织进行空间转录组分析。
与非STAS患者的肿瘤巢相比,[具体基因1]和[具体基因2]在STAS区域显著低表达,提示它们在STAS发生中起抑制作用。同时,在STAS的肿瘤免疫微环境中观察到CD4 T记忆细胞增加和B细胞减少。此外,在STAS患者的肿瘤巢和气腔中的肿瘤细胞之间观察到不同的分子谱,气腔中[具体基因3]表达升高突出了这一点。这些结果通过多重免疫荧光染色在独立队列中得到验证。
本研究首次使用DSP分析NSCLC肿瘤巢和气腔肿瘤的空间转录组谱,并确定了可能用于STAS识别和预后的潜在模块特征。