Ni Xiaochen, Zhang Kaiyuan, Huang Xueru, Zhang Mingsi, Guo Jianing, Fan Wei, Wang Chuhang, Du Zhongyan, Jiang Tao, Zhang Guangji
School of Basic Medical Sciences, Zhejiang Chinese Medical University, Hangzhou, Zhejiang, China.
School of Sport, Loughborough University, Loughborough, Leicestershire, United Kingdom.
Front Pharmacol. 2025 Jul 25;16:1530492. doi: 10.3389/fphar.2025.1530492. eCollection 2025.
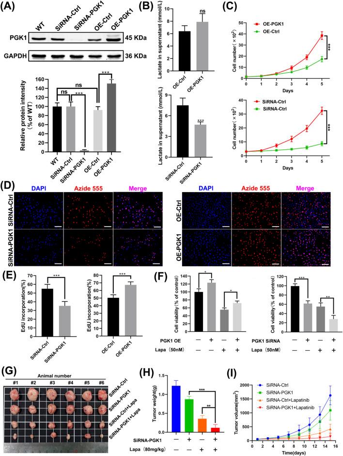
HER2 is amplified in approximately 20% of gastric cancers, and these patients exhibit a favorable response to trastuzumab treatment. Lapatinib, as a HER2-targeted drug, demonstrates potent inhibitory effects on HER2-addicted N87 gastric cancer cells. However, lapatinib has not shown significant advantages in clinical trials. Our study revealed that the expression of the key glycolysis gene PGK1 negatively correlates with the sensitivity of tumor cells to lapatinib. Both genetic regulation of PGK1 and pharmacological inhibition of lactate secretion can enhance the inhibitory effect of lapatinib on N87 cells, whereas overexpression of PGK1 attenuates the efficacy of lapatinib. Modulating PGK1 expression in N87 cells exposed to lapatinib affects the activation level of AKT, a downstream effector of HER2, and consequently influences the viability of N87 cells. This study indicates that regulating the expression levels of PGK1 impacts the sensitivity of HER2-positive gastric cancer to lapatinib, and potentially serving as a therapeutic strategy for HER2-positive gastric cancer patients who do not respond to lapatinib.
在大约20%的胃癌中,HER2基因呈扩增状态,这些患者对曲妥珠单抗治疗表现出良好的反应。拉帕替尼作为一种HER2靶向药物,对依赖HER2的N87胃癌细胞具有强大的抑制作用。然而,拉帕替尼在临床试验中并未显示出显著优势。我们的研究表明,关键糖酵解基因PGK1的表达与肿瘤细胞对拉帕替尼的敏感性呈负相关。PGK1的基因调控和乳酸分泌的药理学抑制均可增强拉帕替尼对N87细胞的抑制作用,而PGK1的过表达则会减弱拉帕替尼的疗效。在暴露于拉帕替尼的N87细胞中调节PGK1的表达会影响HER2下游效应器AKT的激活水平,进而影响N87细胞的活力。本研究表明,调节PGK1的表达水平会影响HER2阳性胃癌对拉帕替尼的敏感性,并有可能作为对拉帕替尼无反应的HER2阳性胃癌患者的一种治疗策略。