Suppr超能文献

单细胞测序揭示的COVID-19严重程度特异性免疫图谱

Severity-specific immune landscape of COVID-19 revealed by single-cell sequencing.

作者信息

Zhao Hongying, Fei Meiting, Yu Wentong, Geng Zhichao, Bai Jing, Wang Li

机构信息

College of Bioinformatics Science and Technology, Harbin Medical University, Harbin, 150081, China.

Geneplus-Beijing Institute, Peking University Medical Industrial Park, Zhongguancun Life Science Park, Life Park Road NO.8, Beijing, 102205, China.

出版信息

Sci Rep. 2025 Aug 12;15(1):29596. doi: 10.1038/s41598-025-13888-2.

Abstract

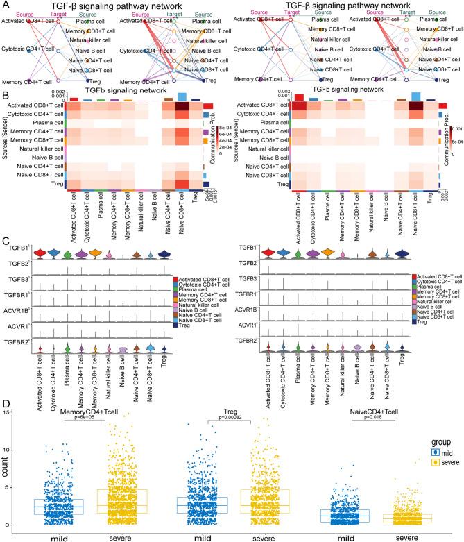
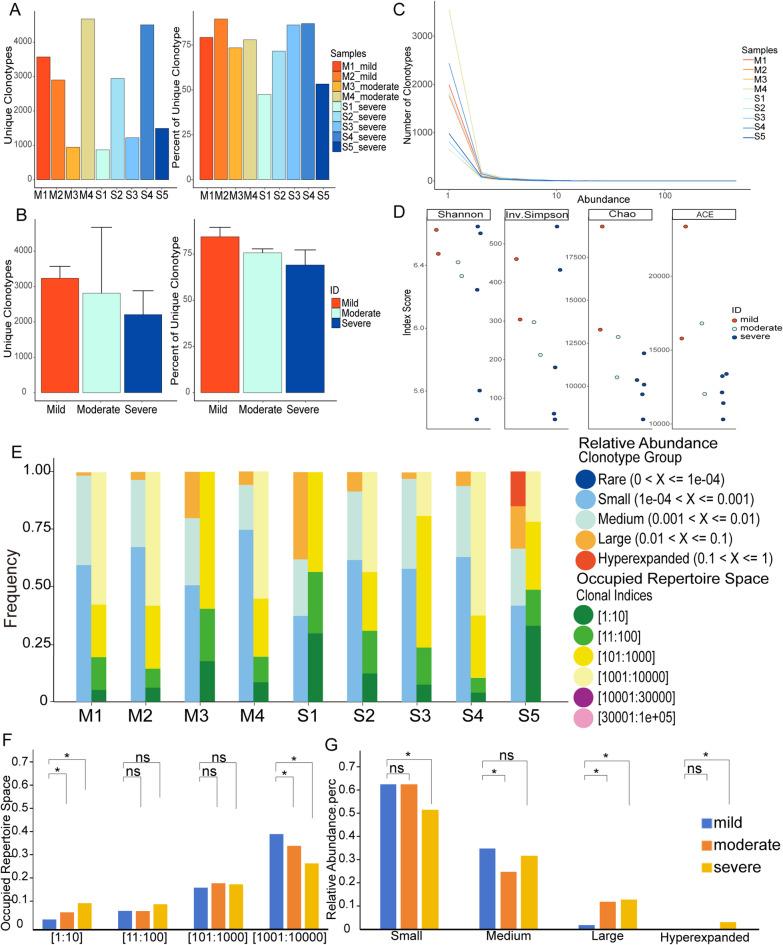
The Coronavirus disease 2019 (COVID-19) has rapidly become the worst pandemic since the 1918 influenza pandemic. Studies have shown that severe COVID-19 patients have immune dysfunction. To characterize the dysregulated immune response to SARS-CoV-2 infection, we performed a comprehensive analysis of scRNA-seq and scV(D)J-seq in peripheral blood mononuclear cells from mild, moderate, and severe patients. We observed that as the severity of the disease increased, several CD8 + T cell subsets and Treg cells continued to decrease, while CD4 + T subsets, natural killer cells and plasma cells continued to increase. Several aberrantly expressed biomarkers associated with SARS-CoV-2 severity were identified. For example, RPS26 was down-regulated, while the ZFP36, IL-32, and IgM genes were up-regulated with increasing disease severity. Functional analysis showed multiple immune-related pathways, such as interleukin-2 and interleukin-10 production pathways, were dysregulated. As the disease severity increased, intercellular interactions fluctuated. Particularly, naive CD8 + T cells regulated memory and activated CD8 + T cells, and the weakening in Treg cells' regulation of other immune cells was especially obvious. The expression of the MIF signaling pathway, mediated by CD74 + CXCR4, was higher throughout SARS-CoV-2 infection and the intensity of immune cell-cell interactions mediated by TGF-β was enhanced from mild to severe. Subsequently, scV(D)J-seq analysis showed a decreasing trend in the number of clonotypes, repertoire diversity and clonotypes overlap of monoclonal B cell receptor (BCR) and T cell receptor (TCR) as the SARS-CoV-2 progresses. The CDR3 sequence length in COVID-19-specific clonotypes showed a bias towards being longer as the severity of COVID-19 increases. Our findings may provide new clues for understanding COVID-19 immunopathogenesis and help identify optimal biomarkers for new therapeutic strategies.

摘要

2019年冠状病毒病(COVID-19)迅速成为自1918年流感大流行以来最严重的大流行病。研究表明,重症COVID-19患者存在免疫功能障碍。为了描述对严重急性呼吸综合征冠状病毒2(SARS-CoV-2)感染失调的免疫反应,我们对轻症、中症和重症患者外周血单个核细胞进行了单细胞RNA测序(scRNA-seq)和单细胞V(D)J测序(scV(D)J-seq)的综合分析。我们观察到,随着疾病严重程度的增加,几个CD8 + T细胞亚群和调节性T细胞(Treg细胞)持续减少,而CD4 + T亚群、自然杀伤细胞和浆细胞持续增加。我们鉴定出了几个与SARS-CoV-2严重程度相关的异常表达生物标志物。例如,核糖体蛋白S26(RPS26)下调,而锌指蛋白36(ZFP36)、白细胞介素32(IL-32)和免疫球蛋白M(IgM)基因随着疾病严重程度的增加而上调。功能分析表明,多个免疫相关途径,如白细胞介素-2和白细胞介素-10产生途径失调。随着疾病严重程度的增加,细胞间相互作用发生波动。特别是,初始CD8 + T细胞调节记忆性和活化的CD8 + T细胞,Treg细胞对其他免疫细胞调节作用的减弱尤为明显。由CD74 + CXCR4介导的巨噬细胞移动抑制因子(MIF)信号通路的表达在整个SARS-CoV-2感染过程中较高,并且由转化生长因子-β(TGF-β)介导的免疫细胞间相互作用强度从轻症到重症增强。随后,scV(D)J-seq分析表明,随着SARS-CoV-2病情进展,单克隆B细胞受体(BCR)和T细胞受体(TCR)的克隆型数量、库多样性和克隆型重叠呈下降趋势。COVID-19特异性克隆型中的互补决定区3(CDR3)序列长度随着COVID-19严重程度的增加呈现出偏向更长的趋势。我们的研究结果可能为理解COVID-19免疫发病机制提供新线索,并有助于为新的治疗策略鉴定最佳生物标志物。

https://cdn.ncbi.nlm.nih.gov/pmc/blobs/4604/12343939/3528321de0aa/41598_2025_13888_Fig1_HTML.jpg

文献AI研究员

20分钟写一篇综述,助力文献阅读效率提升50倍。

立即体验

用中文搜PubMed

大模型驱动的PubMed中文搜索引擎

马上搜索

文档翻译

学术文献翻译模型,支持多种主流文档格式。

立即体验