László Marcell J, Vigh Judit P, Kocsis Anna E, Porkoláb Gergő, Hoyk Zsófia, Polgár Tamás, Walter Fruzsina R, Szabó Attila, Djurovic Srdjan, Merkely Béla, Alpár Alán, Frecska Ede, Nagy Zoltán, Deli Mária A, Nardai Sándor
Heart and Vascular Centre, Semmelweis University, Budapest, Hungary.
Institute of Biophysics, HUN-REN Biological Research Centre Szeged, Szeged, Hungary.
Sci Adv. 2025 Aug 15;11(33):eadx5958. doi: 10.1126/sciadv.adx5958. Epub 2025 Aug 13.
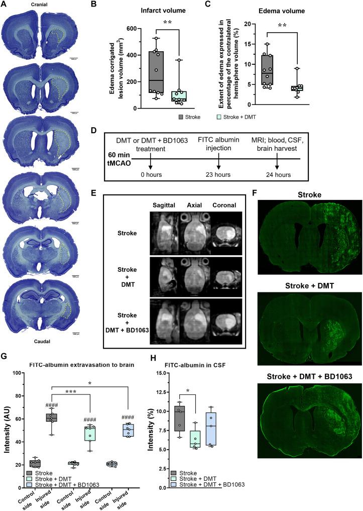
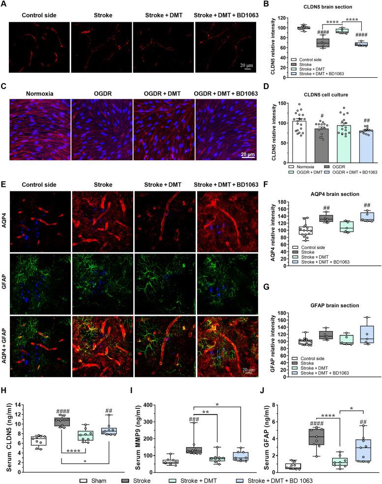
,-dimethyltryptamine (DMT) is a psychoactive molecule present in the human brain. DMT is under clinical evaluation as a neuroprotective agent in poststroke recovery. Yet, its mechanism of action remains poorly understood. In a rat transient middle cerebral artery occlusion stroke model, we previously showed that DMT reduces infarct volume. Here, we demonstrate that this effect is accompanied by reduction of cerebral edema, attenuated astrocyte dysfunction, and a shift in serum protein composition toward an anti-inflammatory, neuroprotective state. DMT restored tight junction integrity and blood-brain barrier (BBB) function in vitro and in vivo. DMT suppressed the release of proinflammatory cytokines and chemokines in brain endothelial cells and peripheral immune cells and reduced microglial activation via the sigma-1 receptor. Our findings prove that DMT mitigates a poststroke effect by stabilizing the BBB and reducing neuroinflammation. Such interactions of DMT with the vascular and immune systems can be leveraged to complement current, insufficient, stroke therapy.
N,N-二甲基色胺(DMT)是一种存在于人类大脑中的精神活性分子。DMT正在作为一种神经保护剂进行中风后恢复的临床评估。然而,其作用机制仍知之甚少。在大鼠短暂性大脑中动脉闭塞性中风模型中,我们之前表明DMT可减少梗死体积。在此,我们证明这种作用伴随着脑水肿的减轻、星形胶质细胞功能障碍的减弱以及血清蛋白组成向抗炎、神经保护状态的转变。DMT在体外和体内均可恢复紧密连接的完整性和血脑屏障(BBB)功能。DMT抑制脑内皮细胞和外周免疫细胞中促炎细胞因子和趋化因子的释放,并通过σ-1受体减少小胶质细胞的活化。我们的研究结果证明,DMT通过稳定血脑屏障和减少神经炎症来减轻中风后的影响。DMT与血管和免疫系统的这种相互作用可用于补充目前不足的中风治疗。