Phadke Manali S, Li Jiannong, Sriramareddy Sathya, Rodriguez Paulo C, Ruffell Brian, Luca Vincent C, Tran Thuy T T, Chen Yian Ann, Smalley Keiran S M
Department of Tumor Microenvironment and Metastasis, H Lee Moffitt Cancer Center and Research Institute, Tampa, Florida, USA.
Department of Biostatistics and Bioinformatics, H Lee Moffitt Cancer Center and Research Institute, Tampa, Florida, USA.
J Immunother Cancer. 2025 Aug 18;13(8):e012011. doi: 10.1136/jitc-2025-012011.
A significant percentage of melanomas are refractory to immune checkpoint inhibitor (ICI) monotherapies and combinations. As there are currently no effective second-line therapies available for ICI-resistant patients, we sought to identify novel checkpoint inhibitor combinations for future clinical evaluation.
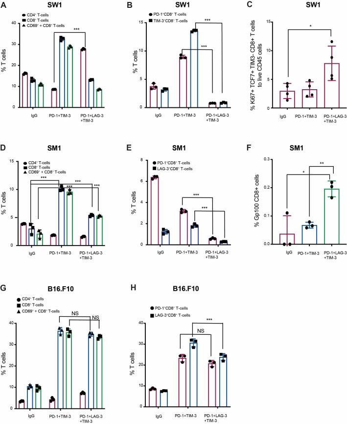
We used responding and resistant SM1, SW1 and B16-10 melanoma models to explore the mechanism of action of anti-programmed cell death protein 1 (PD-1)+lymphocyte activation gene (LAG-3), anti-PD-1+cytotoxic lymphocyte associated protein 4 (CTLA-4), the anti-PD-1+LAG-3+CTLA-4 triplet, the anti-PD-1+T-cell immunoglobin and mucin domain 3 (TIM-3) doublet and the anti-PD-1+LAG-3+TIM-3 triplet. Flow cytometry, tetramer binding assays, T-cell depletion and analysis of the tumor-draining lymph nodes were used to determine the mechanisms of action of the ICI combinations. Single-cell RNA sequencing (scRNA-Seq) data from patients with melanoma was additionally analyzed to determine immune checkpoint expression across T-cell subsets and their association with ICI resistance.
The PD-1+CTLA-4+LAG-3 triplet combination had good efficacy in the SM1 and B16-F10 melanoma models and led to a more favorable immune microenvironment (increased CD69+CD8+ T cells and gp-100-tumor specific T cells, reduced exhausted T cells) than either doublet. The ICI-resistant SW1 model did not respond to the PD-1+CTLA-4+LAG-3 triplet and was characterized by an accumulation of TIM-3+terminally exhausted CD8+T cells. Targeting of TIM-3 using the anti-PD-1+LAG-3+TIM-3 triplet led to complete tumor regressions in the SW1 and SM1 models. The TIM-3-based triplet decreased exhausted CD8+T cells and regulatory T cells, increased numbers of gp-100 reactive CD8+T cells and increased progenitor-exhausted CD8+T cells (TCF7+Ki67+ TIM-3-) numbers in tumor-draining lymph nodes. scRNA-Seq analysis demonstrated that TIM-3 levels were higher in the CD8+T cells of patients with melanoma who were non-responsive to immunotherapy. PD-1 and TIM-3 expression was strongly correlated in the CD8+T cells from patients with melanoma, providing the rationale for co-targeting these checkpoints.
Melanoma models characterized by high levels of terminally exhausted CD8+T cells (TIM-3+) can be successfully treated with the anti-PD-1+LAG-3+TIM-3 combination. The observation that high TIM-3 expression in CD8+T cells is associated with ICI resistance suggests the potential utility of anti-TIM-3-based combinations as a second-line treatment strategy in patients with advanced melanoma.
相当一部分黑色素瘤对免疫检查点抑制剂(ICI)单药治疗及联合治疗无效。由于目前尚无针对ICI耐药患者的有效二线治疗方案,我们试图确定新的检查点抑制剂联合方案以供未来临床评估。
我们使用有反应和耐药的SM1、SW1及B16 - 10黑色素瘤模型,来探究抗程序性细胞死亡蛋白1(PD - 1)+淋巴细胞激活基因(LAG - 3)、抗PD - 1+细胞毒性T淋巴细胞相关蛋白4(CTLA - 4)、抗PD - 1+LAG - 3+CTLA - 4三联体、抗PD - 1+T细胞免疫球蛋白和粘蛋白结构域3(TIM - 3)双联体以及抗PD - 1+LAG - 3+TIM - 3三联体的作用机制。采用流式细胞术、四聚体结合试验、T细胞耗竭及肿瘤引流淋巴结分析来确定ICI联合方案的作用机制。另外分析黑色素瘤患者的单细胞RNA测序(scRNA - Seq)数据,以确定T细胞亚群中免疫检查点的表达及其与ICI耐药的关系。
PD - 1+CTLA - 4+LAG - 3三联体组合在SM1和B16 - F10黑色素瘤模型中疗效良好,与双联体相比,能导致更有利的免疫微环境(CD69+CD8+T细胞和gp - 100肿瘤特异性T细胞增加,耗竭T细胞减少)。ICI耐药的SW1模型对PD - 1+CTLA - 4+LAG - 3三联体无反应,其特征是TIM - 3+终末耗竭CD8+T细胞积累。使用抗PD - 1+LAG - 3+TIM - 3三联体靶向TIM - 3可导致SW1和SM1模型中的肿瘤完全消退。基于TIM - 3的三联体减少了耗竭的CD8+T细胞和调节性T细胞,增加了gp - 100反应性CD8+T细胞数量,并增加了肿瘤引流淋巴结中祖细胞耗竭CD8+T细胞(TCF7+Ki67+TIM - 3 - )数量。scRNA - Seq分析表明,对免疫治疗无反应的黑色素瘤患者的CD8+T细胞中TIM - 3水平较高。黑色素瘤患者的CD8+T细胞中PD - 1和TIM - 3表达呈强相关,这为共同靶向这些检查点提供了理论依据。
以高水平终末耗竭CD8+T细胞(TIM - 3+)为特征的黑色素瘤模型可用抗PD - 1+LAG - 3+TIM - 3联合方案成功治疗。CD8+T细胞中高TIM - 3表达与ICI耐药相关这一观察结果表明,基于抗TIM - 3的联合方案作为晚期黑色素瘤患者的二线治疗策略具有潜在效用。