Suppr超能文献

2573名“我们所有人”项目参与者中特定染色体端粒长度的决定因素。

Determinants of chromosome-specific telomere lengths among 2,573 All of Us participants.

作者信息

Jain Niyati, Luo Jiajun, Yang Yuqing, Aschebrook-Kilfoy Briseis, Ahsan Habibul, Chen Lin, Pierce Brandon

出版信息

Res Sq. 2025 Aug 18:rs.3.rs-7293781. doi: 10.21203/rs.3.rs-7293781/v1.

Abstract

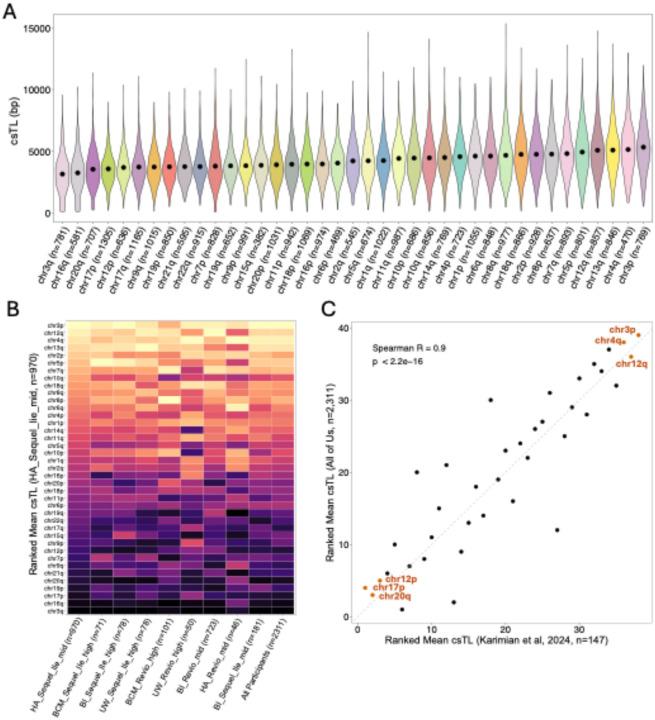
Telomeres are DNA-protein structures that protect chromosome ends. The DNA component of telomeres shortens as cells divide, and telomere length (TL) is a key biomarker of aging and disease risk. Most previous studies in humans of TL have analyzed average TL; thus, our knowledge of TL variability across chromosome arms remains limited. The availability of long-read whole-genome sequencing (lrWGS) data has enabled the development of computational methods to measure chromosome-specific TL (csTL). We generated lrWGS-based csTLs for > 2,500 All of Us participants and characterized variability in csTL attributable to individuals, chromosome arms, participant characteristics, and technical factors. We found that TL varies by chromosome arm (9.1% of the variance in csTL), mirroring patterns observed in prior studies and highlighting the potential for chromosome-specific mechanisms of TL regulation. Substantial variance in csTL (8.9%) was attributable to individual, independent of age, supporting the hypothesis that individuals are endowed with short or long TL in early development, which is maintained throughout life. While age is inversely associated with TL across all arms, the strength of the association varied, with longer arms showing stronger associations. We demonstrate that csTL estimates can be used to estimate disease associations at individual telomeres, including outlying values in the csTL distribution. Our work identifies lrWGS quality metrics that impact csTL estimation, providing a framework to guide future studies. This study demonstrates the utility of lrWGS data for csTL profiling in population cohorts. Larger studies of csTL are needed to advance our understanding of telomeres in aging and disease.

摘要

端粒是保护染色体末端的DNA - 蛋白质结构。随着细胞分裂,端粒的DNA成分会缩短,端粒长度(TL)是衰老和疾病风险的关键生物标志物。此前大多数关于人类端粒长度的研究都分析了平均端粒长度;因此,我们对不同染色体臂上的端粒长度变异性的了解仍然有限。长读长全基因组测序(lrWGS)数据的可用性使得能够开发出计算方法来测量特定染色体的端粒长度(csTL)。我们为超过2500名“我们所有人”项目的参与者生成了基于lrWGS的csTL,并对归因于个体、染色体臂、参与者特征和技术因素的csTL变异性进行了表征。我们发现端粒长度因染色体臂而异(占csTL变异的9.1%),这与先前研究中观察到的模式一致,并突出了端粒调控的染色体特异性机制的潜力。csTL的大量变异(8.9%)可归因于个体,与年龄无关,这支持了个体在早期发育中就被赋予短或长端粒长度的假说,并且这种长度在一生中保持不变。虽然年龄与所有染色体臂上的端粒长度呈负相关,但这种关联的强度有所不同,较长的染色体臂显示出更强的关联。我们证明,csTL估计值可用于估计单个端粒处的疾病关联,包括csTL分布中的异常值。我们的工作确定了影响csTL估计的lrWGS质量指标,提供了一个指导未来研究的框架。这项研究证明了lrWGS数据在人群队列中进行csTL分析的实用性。需要进行更大规模的csTL研究,以加深我们对衰老和疾病中端粒的理解。

https://cdn.ncbi.nlm.nih.gov/pmc/blobs/950c/12393486/b88d7eccab7e/nihpp-rs7293781v1-f0001.jpg

文献AI研究员

20分钟写一篇综述,助力文献阅读效率提升50倍。

立即体验

用中文搜PubMed

大模型驱动的PubMed中文搜索引擎

马上搜索

文档翻译

学术文献翻译模型,支持多种主流文档格式。

立即体验