Suppr超能文献

BFD2介导急性弓形虫感染诱导的炎症、细胞凋亡和焦虑样行为。

BFD2 mediates inflammation, apoptosis, and pre-anxiety-like behaviors induced by acute Toxoplasma gondii infection.

作者信息

Zhang Xiaocheng, Xu Tanzhen, Zhu Jinjin, Peng Hui, Wei Zixin, Cui Lijun, Zuo Qingqiu, Liu Hua, Hu Yuan, Cao Jianping

机构信息

National Key Laboratory of Intelligent Tracking and Forecasting for Infectious Diseases, Beijing, China.

Key Laboratory of Parasite and Vector Biology, National Health Commission of the People's Republic of China, Shanghai, China.

出版信息

PLoS Negl Trop Dis. 2025 Sep 4;19(9):e0013428. doi: 10.1371/journal.pntd.0013428. eCollection 2025 Sep.

Abstract

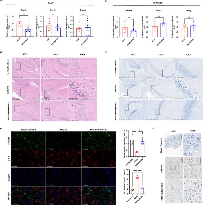
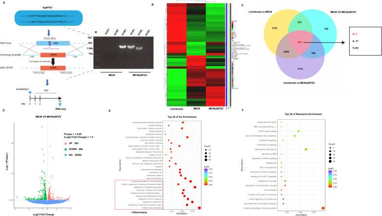
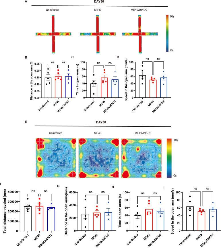
Toxoplasma gondii infection induces anxiety in hosts during the chronic stage; however, its role in pre-anxiety-like behaviors during the acute stage remains poorly understood. This study investigates the role of Bradyzoite Formation Deficient 2 (BFD2), a transcription factor essential for tachyzoite-to-bradyzoite differentiation, in inflammation, apoptosis, and behavioral changes during acute T. gondii infection. Using CRISPR/Cas9-mediated gene editing, we generated a Bfd2 knockout strain (ME49∆bfd2) and observed reduced parasite proliferation and plaque formation, indicating BFD2's role in promoting T. gondii survival. RNA sequencing analysis of infected BV2 cells revealed that Bfd2 deletion significantly downregulated inflammatory responses, with reduced expression of key inflammatory markers (interleukin 1 beta ((IL-1β), interferon gamma (IFN-γ), and tumor necrosis factor alpha (TNF-α)) during acute infection. Next, we used western blotting, real-time quantitative PCR (qPCR) and enzyme-linked immunosorbent assays (ELISAs) to verify that BFD2 improves the inflammation induced by acute stage T. gondii infection. In vivo studies confirmed that BFD2 exacerbates brain inflammation and neuronal apoptosis specifically during the acute stage, with no significant effects during the chronic stage. Behavior was assessed using the elevated plus maze test and open field test. Compared with the uninfected group and ME49∆bfd2 group, the ME49 group mice showed an increased percentage of distance in the open arms and time in the open arm. The results showed that the total distance traveled, distance in the center, and time in the center were significantly decreased in the ME49 group, and the total distance traveled (mm) had no significant changes in the ME49∆bfd2. These demonstrated that BFD2 contributes to pre-anxiety-like behaviors in mice during acute stage T. gondii infection. These findings highlight BFD2 as a critical regulator of acute-stage inflammation, neuronal damage, and behavioral alterations, providing insights to develop targeted interventions against T. gondii infection.

摘要

刚地弓形虫感染在慢性期会诱发宿主焦虑;然而,其在急性期类似焦虑行为前期的作用仍知之甚少。本研究调查了速殖子向缓殖子分化所必需的转录因子缓殖子形成缺陷2(BFD2)在急性刚地弓形虫感染期间的炎症、凋亡及行为变化中的作用。利用CRISPR/Cas9介导的基因编辑,我们构建了一个Bfd2基因敲除株(ME49∆bfd2),并观察到寄生虫增殖和噬斑形成减少,表明BFD2在促进刚地弓形虫存活中发挥作用。对感染的BV2细胞进行RNA测序分析发现,Bfd2缺失显著下调炎症反应,在急性感染期间关键炎症标志物(白细胞介素1β(IL-1β)、干扰素γ(IFN-γ)和肿瘤坏死因子α(TNF-α))的表达降低。接下来,我们使用蛋白质免疫印迹、实时定量PCR(qPCR)和酶联免疫吸附测定(ELISA)来验证BFD2可改善急性期刚地弓形虫感染诱导的炎症。体内研究证实,BFD2在急性期会特异性加剧脑部炎症和神经元凋亡,而在慢性期无显著影响。使用高架十字迷宫试验和旷场试验评估行为。与未感染组和ME49∆bfd2组相比,ME49组小鼠在开放臂中的距离百分比和在开放臂中的时间增加。结果显示,ME49组小鼠的总行进距离、中央距离和中央时间显著减少,而ME49∆bfd2组的总行进距离(毫米)无显著变化。这些结果表明,BFD2在急性期刚地弓形虫感染期间促成小鼠类似焦虑行为前期。这些发现突出了BFD2作为急性期炎症、神经元损伤和行为改变的关键调节因子,为开发针对刚地弓形虫感染的靶向干预措施提供了思路。

https://cdn.ncbi.nlm.nih.gov/pmc/blobs/0bb9/12410722/4a1bf4498547/pntd.0013428.g001.jpg

文献AI研究员

20分钟写一篇综述,助力文献阅读效率提升50倍。

立即体验

用中文搜PubMed

大模型驱动的PubMed中文搜索引擎

马上搜索

文档翻译

学术文献翻译模型,支持多种主流文档格式。

立即体验