Wang Li, Chang Zhe, Chen Si-Yu, Yang Jian-Wei, Wang Kang-Yu, Li Kun-Peng, Wan Shun, Liu Shan Hui, Yang Li
Department of Urology, Gansu Province Clinical Research Center for Urinary System Disease, The Second Hospital & Clinical Medical School, Lanzhou University, Lanzhou, China.
Institute of Urology, Gansu Province Clinical Research Center for Urinary System Disease, The Second Hospital & Clinical Medical School, Lanzhou University, Lanzhou, China.
Front Immunol. 2025 Sep 11;16:1669822. doi: 10.3389/fimmu.2025.1669822. eCollection 2025.
Fatty-acid metabolism (FAM) is rewired in bladder cancer (BLCA), yet its impact on intratumoral diversity and patient outcome is unclear.
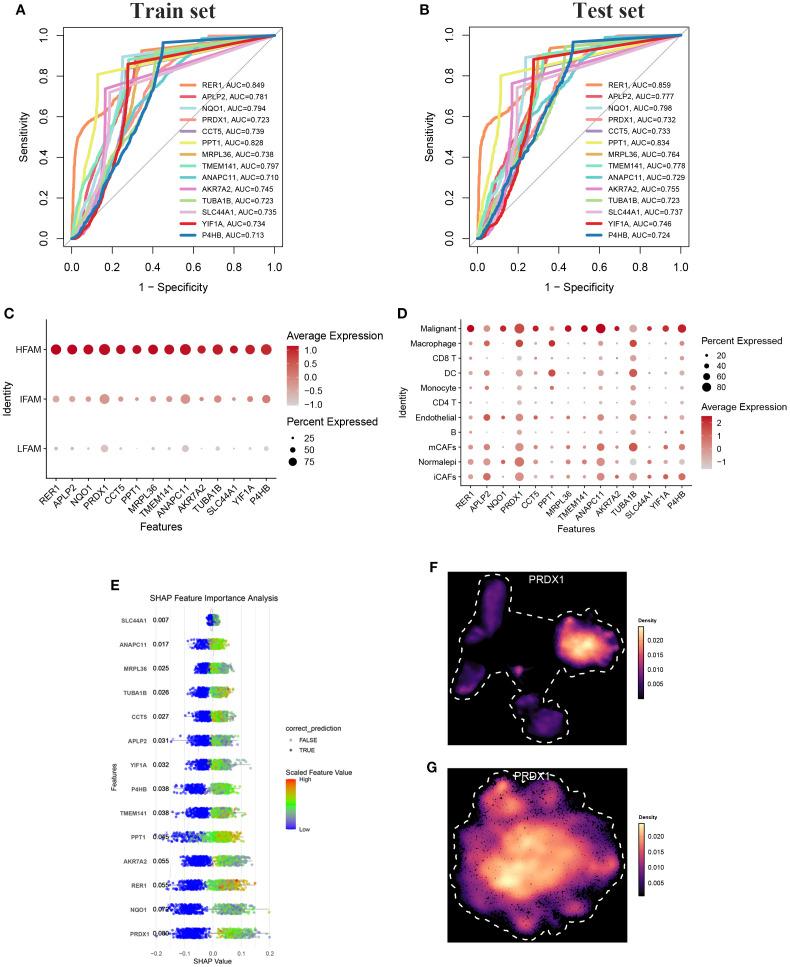
To characterize FAM heterogeneity, we integrated spatial and single-cell transcriptomic approaches. We employed high-dimensional weighted correlation network analysis (hdWGCNA) alongside five distinct enrichment methods (ssGSEA, AddModuleScore, AUCell, singscore, and UCell) to identify modules with elevated FAM activity. Subsequently, machine learning algorithms were applied to bulk RNA sequencing datasets to pinpoint the key gene with highest predictive value. This candidate underwent validation through functional experiments and analysis of clinical specimens.
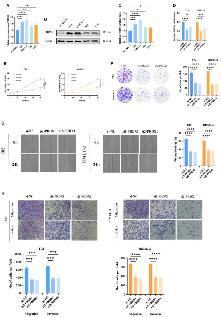
Malignant epithelial cells displayed the strongest FAM activity. Cross-platform scoring and co-expression analysis produced a refined high-FAM gene set. Integrating this signature with bulk datasets singled out PRDX1 as a key driver. PRDX1 was up-regulated in tumors, predicted poorer prognosis, and was enriched in malignant epithelial cells. Silencing PRDX1 curtailed BLCA cell proliferation, migration, and invasion.
PRDX1 emerges as a FAM-linked oncogenic biomarker that fosters BLCA progression. These findings define the metabolic hierarchy of BLCA and nominate PRDX1 as a candidate target for personalized therapy.
脂肪酸代谢(FAM)在膀胱癌(BLCA)中发生重编程,但其对肿瘤内异质性和患者预后的影响尚不清楚。
为了表征FAM异质性,我们整合了空间和单细胞转录组学方法。我们采用高维加权相关网络分析(hdWGCNA)以及五种不同的富集方法(ssGSEA、AddModuleScore、AUCell、singscore和UCell)来识别FAM活性升高的模块。随后,将机器学习算法应用于批量RNA测序数据集,以确定具有最高预测价值的关键基因。该候选基因通过功能实验和临床标本分析进行验证。
恶性上皮细胞表现出最强的FAM活性。跨平台评分和共表达分析产生了一个精细的高FAM基因集。将该特征与批量数据集整合,确定PRDX1为关键驱动因素。PRDX1在肿瘤中上调,预测预后较差,且在恶性上皮细胞中富集。沉默PRDX1可抑制BLCA细胞的增殖、迁移和侵袭。
PRDX1作为一种与FAM相关的致癌生物标志物出现,促进BLCA进展。这些发现定义了BLCA的代谢层次,并将PRDX1提名为个性化治疗的候选靶点。