
肝癌和胰腺癌,是消化系统中最凶险的两种恶性肿瘤。肝癌长期位居全球癌症死亡原因的前列,而胰腺癌更是因为起病隐匿、转移迅速,五年生存率极低,被称为"癌中之王"。面对这两种癌症,现有的治疗手段往往效果有限,医学界迫切需要新的治疗策略。
然而,一个让人意想不到的方向正在浮出水面——用金属合金来对抗癌症。最近,重庆大学附属重庆市人民医院联合多家机构的研究团队,在国际期刊《Bioactive Materials》上发表了一项重要研究:他们从多种镁基合金中筛选出一种铝镁(Al-Mg)合金,发现它不仅能显著抑制肝癌和胰腺癌细胞的生长和转移,还能通过"改写"肿瘤细胞的代谢程序来发挥抗癌作用,且对正常细胞几乎没有影响。
提到镁(Mg),很多人可能首先想到的是补充营养的矿物质。实际上,镁在医学领域早已不是新面孔——镁合金因为能在体内自然降解、生物相容性好,已经被广泛用于骨科植入物和支架的研究。
但近年来,科学家们发现镁合金还有一个"隐藏技能":抗肿瘤。镁合金在体内降解时,会缓慢释放镁离子(Mg²⁺)、氢氧根离子(OH⁻)和氢气(H₂)。这些降解产物能够改变肿瘤周围的微环境——比如中和肿瘤喜欢的酸性环境、清除有害的活性氧(ROS),从而抑制癌细胞的生长。
更重要的是,对于肝胆胰肿瘤患者来说,胆管和胰管经常会被肿瘤堵塞,需要放置支架来保持管道通畅。传统的金属支架不能降解,可能引发炎症,还需要二次手术取出。如果能用一种"会自己消失"的镁合金支架,既能撑开管道,又能在降解过程中顺便抑制肿瘤,岂不是一举两得?
正是基于这个思路,研究团队开始系统筛选最适合的镁基合金。
研究团队一共测试了六种镁相关合金粉末——纯镁(Mg)、铝镁(Al-Mg)、铝镁硅(Al-Mg-Si)、镁锌(Mg-Zn)、镁铝锰(Mg-Al-Mn)和镁铝锌(Mg-Al-Zn)。他们先用电子显微镜观察了每种合金粉末的外观形态,然后将它们分别与肝癌细胞(Huh7)和胰腺癌细胞(PANC-1)共培养,看哪种合金杀灭癌细胞的本事最强。
如图[1]所示,这张图展示了六种合金粉末的微观形貌及其对肿瘤细胞的抑制效果。结果一目了然:铝镁合金(Al-Mg)对两种癌细胞的抑制能力最强,纯镁紧随其后,其余四种合金的效果相对较弱。

有趣的是,虽然纯镁释放的镁离子浓度最高,但抗癌效果却不如铝镁合金。进一步检测发现,铝镁合金最能有效降低癌细胞中的活性氧(ROS)水平——这种"有害氧化物"正是肿瘤微环境中促进癌细胞生长的帮凶之一。换句话说,铝镁合金的抗癌能力并非简单地靠"释放更多镁离子",而是有着更复杂的机制。
此外,纯镁在体内降解速度太快、不够可控,难以满足制作胆管或胰管支架的要求。综合抗癌效果和可控降解性两方面考量,铝镁合金成为了后续深入研究的"冠军选手"。
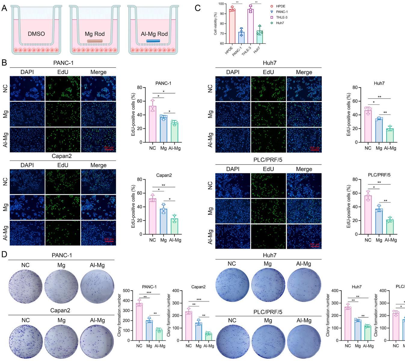
确定了铝镁合金是最佳候选之后,研究团队将其制成直径2毫米、长度5毫米的小金属棒,开展了更详尽的细胞实验。
如图[2]所示,研究人员通过多种实验方法检测了铝镁合金对癌细胞增殖能力的影响。EdU标记实验(一种能标记正在分裂细胞的方法)显示,铝镁合金处理后,肝癌细胞和胰腺癌细胞的增殖活性都大幅下降,效果明显优于纯镁。克隆形成实验也证实,铝镁合金能显著削弱癌细胞的"繁殖"能力。

尤其值得一提的是选择性:在96小时的共培养实验中,铝镁合金对正常肝细胞和正常胰腺细胞的活力几乎没有影响,却能显著降低肿瘤细胞的存活率。也就是说,它具有"认敌为敌、认友为友"的特性,展现出良好的生物安全性。
在迁移和侵袭能力方面,如图[3]所示,划痕实验和Transwell实验均表明,铝镁合金能显著抑制癌细胞的"爬行"和"入侵"能力,而且抑制效果同样优于纯镁。免疫荧光分析还显示,铝镁合金能下调癌细胞表面一种叫做N-cadherin的侵袭标志物的表达,进一步印证了它的抗转移作用。

那么,铝镁合金的抗癌效果是不是因为释放了铝离子(Al³⁺)的毒性?研究团队专门做了对照实验:用与铝镁合金释放量相当的铝离子(约0.5微克/毫升)单独处理癌细胞,发现其抑制效果远不如铝镁合金本身。这说明铝镁合金的抗癌作用并非简单的铝离子毒性,而是合金整体降解过程中产生的综合效应。
铝镁合金能抑制癌细胞增殖和转移,但它究竟是通过什么途径做到的?为了回答这个问题,研究团队动用了代谢组学和转录组学两大"高精尖武器",从分子层面寻找答案。
癌细胞之所以能疯狂生长,离不开一套被"改造"过的代谢系统——科学界称之为"代谢重编程"。癌细胞会加速合成DNA和RNA所需的原料(即核苷酸),就像一座日夜不停运转的工厂,源源不断地为细胞分裂提供"建筑材料"。
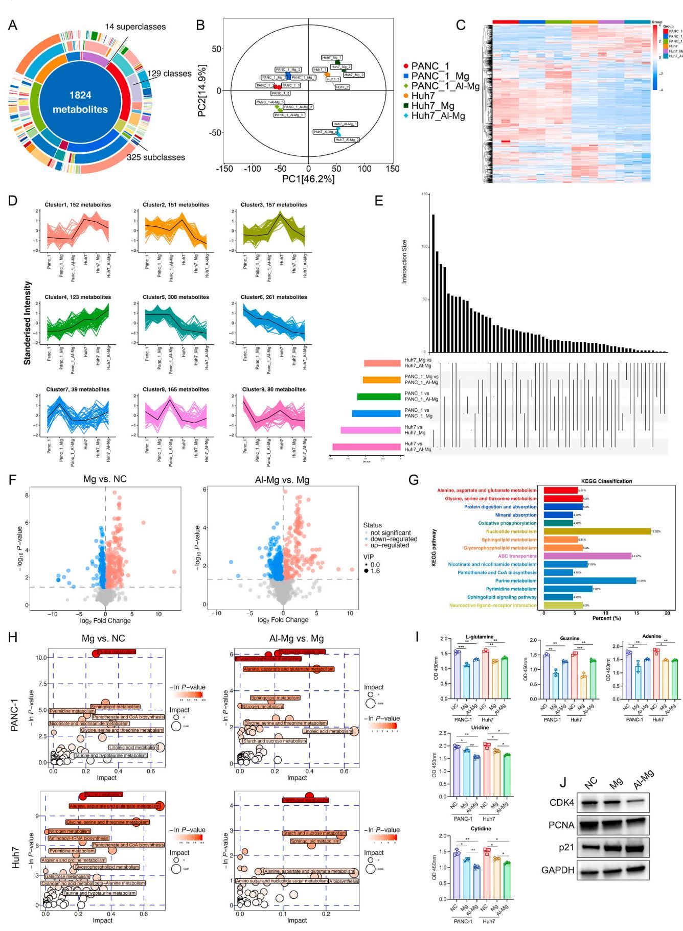
研究团队用液相色谱-质谱联用技术(LC-MS)对铝镁合金处理前后的癌细胞进行了全面的代谢物检测,共鉴定出1824种代谢物。如图[4]所示,这张综合代谢组学分析图显示,经过铝镁合金处理后,癌细胞内的代谢物谱发生了剧烈变化,尤其集中在嘌呤代谢和嘧啶代谢这两条核苷酸合成的关键通路上。

具体来说:
| 处理方式 | 主要影响的代谢通路 | 关键变化的代谢物 |
|---|---|---|
| 纯镁(Mg) | 嘌呤代谢 | L-谷氨酰胺、鸟嘌呤、腺嘌呤 |
| 铝镁合金(Al-Mg) | 嘌呤代谢 + 嘧啶代谢 | 在Mg基础上,额外降低尿苷、胞苷 |
简单来说,纯镁主要干扰了癌细胞合成一类核苷酸(嘌呤)的能力,而铝镁合金不仅干扰嘌呤代谢,还进一步抑制了另一类核苷酸(嘧啶)的合成。这相当于同时切断了癌细胞制造DNA的两条"原料供应线",让癌细胞因为缺少复制所需的"建筑材料"而无法继续分裂。蛋白质层面的验证也支持这一结论:铝镁合金处理后,细胞周期抑制蛋白p21表达升高,而促进细胞分裂的CDK4和参与DNA复制的PCNA蛋白表达则明显下降,表明癌细胞的分裂被"刹车"了。
代谢变化的背后,往往是基因表达的调控在起作用。研究团队通过高通量RNA测序,分析了铝镁合金处理前后癌细胞中数万个基因的表达变化。
如图[5]所示,转录组学分析揭示了铝镁合金处理后基因表达的全景变化。结果显示,纯镁主要抑制了癌细胞的增殖相关基因,而铝镁合金不仅抑制增殖,还激活了促进癌细胞凋亡(即"程序性死亡")的基因。

更关键的发现是,铝镁合金显著抑制了AMPK信号通路的活性。AMPK是细胞内一个重要的"能量感受器",在癌细胞中它参与调节代谢、脂肪酸合成和核苷酸生产。铝镁合金通过抑制AMPK通路,相当于扰乱了癌细胞的"能量管理中枢",让它们无法高效地调配营养物质来支持自身生长。当研究人员用药物重新激活AMPK通路后,铝镁合金的抑癌效果果然被部分抵消,进一步证实了AMPK通路在其中的核心角色。
将代谢组学和转录组学的数据整合分析后,一条清晰的抗癌路径浮现出来:铝镁合金 → 抑制AMPK信号通路 → 干扰嘌呤和嘧啶代谢 → 癌细胞因缺少DNA复制原料而停止增殖。如图[6]所示,这张机制示意图清晰呈现了铝镁合金通过AMPK通路和氨基酸代谢调控,最终影响嘧啶和嘌呤代谢来抑制肝癌和胰腺癌的全过程。

一个现实的问题是:同样是胰腺癌,不同患者的肿瘤组成千差万别,铝镁合金是否对所有癌细胞都有效?
为了回答这个问题,研究团队运用了当前最前沿的单细胞RNA测序和空间转录组学技术。他们将铝镁合金处理前后胰腺癌细胞的基因表达数据,与来自胰腺癌患者组织的36643个单细胞测序数据进行整合分析。
如图[7]所示,通过一种叫Scissor的算法,研究人员从海量的肿瘤细胞中成功"挑"出了一群对铝镁合金敏感的肿瘤细胞亚群(Scissor+细胞)。这群"怕"铝镁合金的癌细胞有什么特征呢?分析显示,它们在代谢通路和AMPK信号方面具有独特的基因表达模式,说明铝镁合金主要是通过靶向代谢活跃的癌细胞群体来发挥作用。

更有意思的是,当研究人员把这些敏感细胞"映射"回真实的胰腺癌组织切片上时,发现它们的分布存在显著的个体差异——有些患者的肿瘤中含有大量对铝镁合金敏感的区域,而另一些患者的肿瘤中则很少。这种"空间异质性"意味着,未来如果铝镁合金真正走向临床,可能需要先通过分子检测来判断哪些患者更适合这种治疗方式,实现真正的"因人施治"。
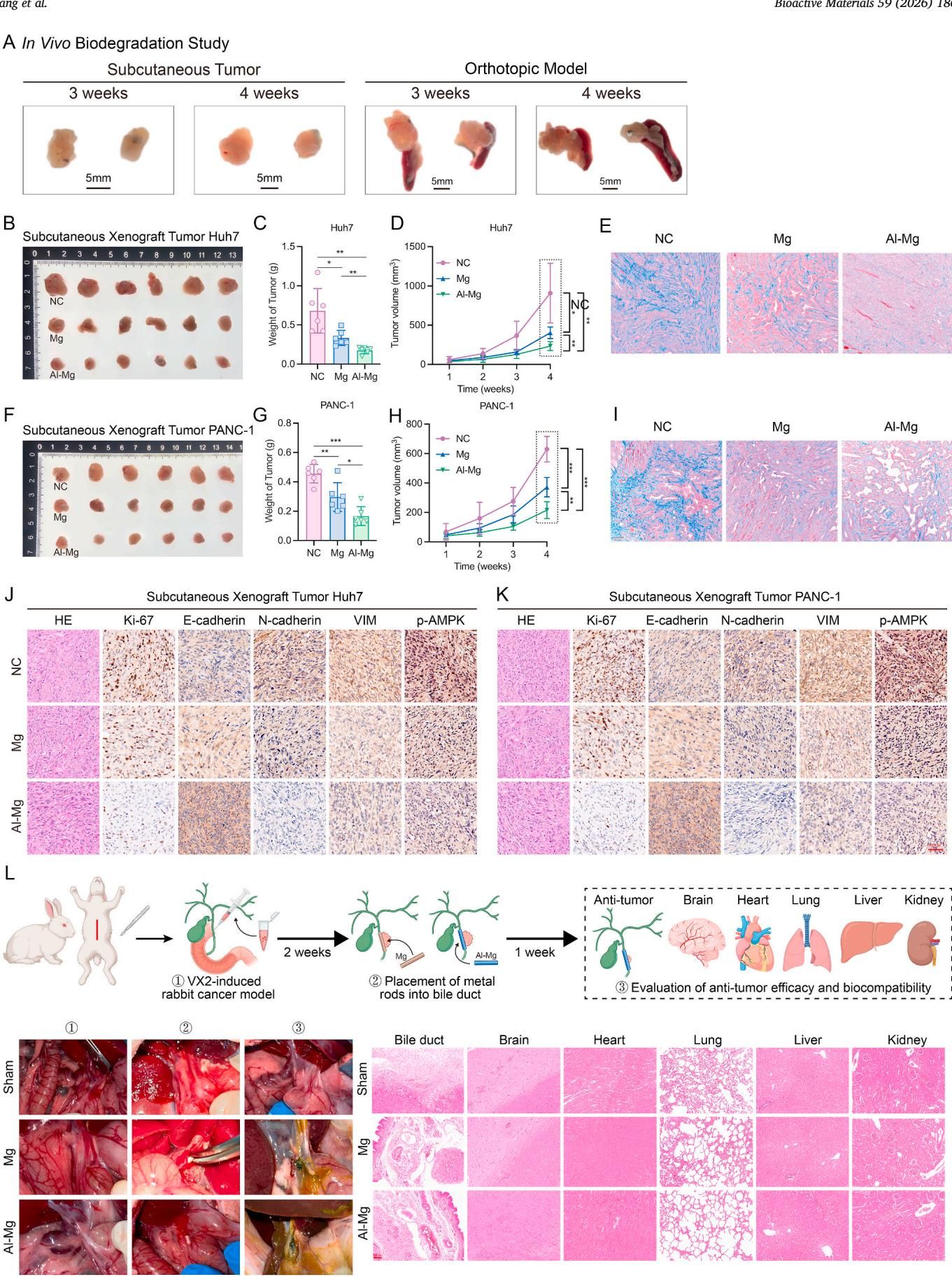
实验室里的细胞实验效果再好,最终还要在活体中得到验证。研究团队分别在小鼠和兔子两种动物模型中检验了铝镁合金的抗癌效果。
如图[8]所示,在小鼠实验中,研究人员先将肝癌细胞(Huh7)或胰腺癌细胞(PANC-1)注射到小鼠皮下形成肿瘤,然后在肿瘤处植入纯镁棒或铝镁合金棒。四周后的结果十分明显:两种材料都能抑制肿瘤生长,但铝镁合金的效果更为突出,肿瘤的重量和体积都显著小于纯镁组和对照组。组织病理分析也证实,铝镁合金处理后肿瘤的恶性程度降低,增殖标志物Ki-67表达下降,转移相关指标也得到改善。

在降解可控性方面,铝镁合金同样表现更优。无论是在皮下肿瘤模型还是原位胰腺癌模型中,铝镁合金都比纯镁展现出更强的耐腐蚀性和更均匀的降解行为,周围形成的纤维包裹层也更薄,说明它对组织的刺激更小。
为了进一步模拟临床场景,研究团队还在兔子身上建立了胆管肿瘤模型——将VX2肿瘤细胞植入兔子的胆总管,然后在胆管内放入纯镁棒或铝镁合金棒。一周后结果显示,铝镁合金组的抗肿瘤效果优于纯镁组,且对大脑、心脏、肝脏、肺、脾、肾等主要器官均未发现明显病理损伤,证明了它在大型动物体内也具有良好的安全性。
值得注意的是,铝镁合金在真实的胆汁和胰液环境中也展现出稳定、可控的降解行为,为其未来制成胆管或胰管支架提供了可行性依据。
这项研究首次系统揭示了铝镁合金抗肝癌和胰腺癌的分子机制,并利用单细胞和空间转录组学技术锁定了敏感的肿瘤细胞亚群,为未来的精准治疗奠定了基础。不过,研究团队也坦诚地指出了当前的局限:动物实验的观察期相对较短,铝离子在体内的长期分布和潜在的神经毒性尚需进一步评估,目前植入的是金属棒而非真正的支架结构,距离真正的临床产品还有一段距离。
但这条"用可降解金属材料来局部抗癌"的技术路线,无疑打开了一扇新的大门。未来,如果能将铝镁合金优化为具有真正支架功能的胆管或胰管植入物,并结合分子检测筛选出最可能获益的患者,那么对于深受肝癌和胰腺癌困扰的患者来说,一个"支架撑开管道的同时还能抑制肿瘤"的治疗新选择,或许并不遥远。
本文由超能文献“资讯AI智能体”基于4000万篇Pubmed文献自主选题与撰写,并经AI核查及编辑团队二次人工审校。内容仅供学术交流参考,不代表任何医学建议。
分享

一项新研究推翻了“光合作用越强,植物繁衍新物种越快”的流行观点,指出前人研究的数据分析存在严重缺陷。

威尔康奈尔医学院和维克森林大学最新研究揭示,化疗药物紫杉醇通过激活免疫细胞中的IRE1α应激通路引发神经损伤,而非直接损伤神经。这一发现为困扰半数化疗患者的周围神经病变提供了全新治疗思路,相关抑制剂已进入临床试验。

科学家利用类器官、3D生物打印和器官芯片技术在体外构建微型肿瘤,结合AI精准预测抗癌疗效,推动个性化癌症治疗。

科学家首次揭示人类与小鼠早期胚胎RNA修饰图谱,揭示m6A和m6Am两种RNA修饰在卵子到胚胎转变(OET)及合子基因组激活(ZGA)过程中的动态变化,以及它们对基因表达、翻译效率和逆转录转座子的调控作用,为不孕不育等生殖健康问题提供新思路。

木瓜育种新突破:首个多品种泛基因组图谱揭示超2.6万个遗传变异。该研究通过整合6个高质量木瓜基因组,首次构建了包含三种策略的泛基因组图谱,成功识别了26,173个结构变异。泛基因组图谱不仅揭示了T3木瓜根系发育的遗传机制,还追踪到木瓜驯化过程中抗虫基因的演变,为未来木瓜的精准分子育种奠定了坚实基础。