
急性髓系白血病(AML),作为一种进展迅速、极为凶险的血液系统恶性肿瘤,一直以来都是医学界难以攻克的“硬骨头”。尽管化疗和靶向治疗等手段在不断进步,但许多患者在短暂好转后,往往会面临疾病复发和耐药性的双重打击。寻找更有效、更安全的治疗策略,成为了科学家们孜孜以求的目标。
近年来,科学家们将目光投向了“表观遗传学”领域。通俗地说,如果把我们的基因比作一本厚厚的乐谱,那么表观遗传学就是决定哪些音符被大声弹奏、哪些音符被静音的“指挥家”。在白血病细胞中,一位名叫“LSD1”的指挥家常常处于失控状态,它通过胡乱指挥,促进了癌细胞的疯狂增殖并阻止它们发育成正常的血液细胞。因此,如果能想办法“管住”LSD1,就可能掐断白血病细胞的生命线。然而,开发出既能精准打击LSD1,又不会误伤无辜、且能在人体内安全起效的药物,绝非易事。
近期,中国科学院上海药物研究所等研究团队在国际知名学术期刊《Signal Transduction and Targeted Therapy》上发表了一项重磅研究。他们不仅成功研发出了一款强效的抗白血病新药,还意外揭开了这款药物在长期使用后可能产生耐药性的深层机制,并巧妙地通过一种“老药新用”的策略,为白血病患者带来了一套极具潜力的全新治疗方案。
为了寻找能够精准抑制LSD1的“秘密武器”,研究团队从一种早年用于治疗抑郁症的化合物分子入手进行了大量的结构改造。如图[1]所示,科学家们通过高精度的X射线解析了LSD1蛋白质与药物结合的三维晶体结构,发现了一个全新的结合“口袋”。基于这个线索,他们巧妙地在分子中引入了特定的含氟化学基团,使其能够严丝合缝地嵌入并永久锁死这个“口袋”。

经过反复测试和优化,一款名为 DC551040 的新型小分子抑制剂横空出世。实验数据显示,这款新药对LSD1具有极高的抑制活性(达到了纳摩尔级别),并且能像“长了眼睛”一样,精准识别并抑制LSD1,而不会误伤体内其他结构相似的正常蛋白质,大大降低了引发中枢神经系统副作用的风险。
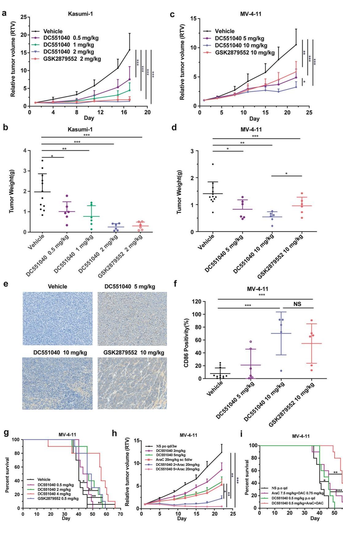
在细胞实验中,DC551040 展现出了强大的威力,能够有效抑制多种白血病细胞的生长,并促使它们走向死亡或恢复正常细胞的形态。为了进一步验证其真实疗效,研究人员将患有白血病的小鼠作为研究对象。从图[2]中可以看到,给小鼠每日口服这款新药后,肿瘤的生长趋势被明显遏制,肿瘤的相对体积显著缩小,且药物的效果甚至超越了以往已经进入临床试验阶段的同类药物。更令人欣慰的是,测试剂量下的小鼠均表现出良好的耐受性,没有出现明显的毒副作用。凭借优异的体内外表现,DC551040 目前已经顺利推进到了针对白血病患者的临床一期试验阶段。

虽然新药在初期展现出了卓越的抗癌效果,但科学家们深知,狡猾的癌细胞往往会在绝境中寻找新的出路,产生“适应性耐药”。由于 LSD1 在细胞内扮演着调控成千上万个基因表达的复杂角色,抑制了它,会不会在不经意间触动了癌细胞的其他生存开关呢?
为了解开这个谜团,科学家们对小鼠体内的白血病细胞进行了长达数周的全面监控,详细记录了连续给药后第3天、第7天和第21天时,细胞内成千上万种蛋白质和基因的变化情况。
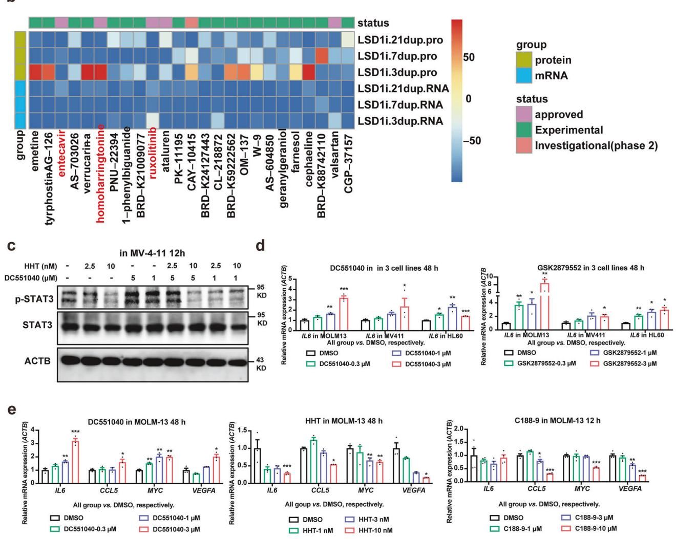
出人意料的结果出现了。如图[3]所示,通过追踪给药后不同时间点小鼠体内蛋白质的动态变化规律,研究人员惊讶地发现,随着治疗时间的延长,白血病细胞内一系列与“免疫和炎症反应”相关的信号通路(例如IL6-JAK-STAT3等)竟然被异常激活了。这意味着新药在抑制肿瘤生长的同时,意外触发了癌细胞的另一种生存机制。这些被异常唤醒的炎症信号,成为了白血病细胞在药物围剿下继续存活的依赖,使得癌细胞产生了适应性耐药,从而削弱了新药 DC551040 的长期抗癌效果。

既然找出了问题所在,下一步就是寻找对策。既然新药 DC551040 会意外激发癌细胞的炎症反应,那么如果能找到另一种药物,专门负责抑制这些被激发的炎症信号,两种药物联手,是否就能完美破解这个僵局?
然而,要在茫茫药海中寻找这个完美的搭档并非易事。研究团队并没有采用传统的盲目筛选法,而是借助了一个名为 CMAP 的海量药物基因表达数据库。该数据库记录了无数药物对细胞基因表达的实际影响。研究人员将新药导致升高的基因和蛋白质特征输入系统,让系统通过计算比对,去寻找那些能精准压制这些异常指标的药物。
从图[4]的药物筛选热图分析中可以看到,系统成功筛选出了一批能够强效逆转这种炎症激活现象的候选分子。其中,一种标红的已上市老药——高三尖杉酯碱(HHT),引起了研究人员的高度关注。HHT 本身就是一种已被批准用于治疗特定白血病的临床药物,更妙的是,它在既往研究中恰好被证实能够有效抑制 STAT3 和 IL-6 等炎症相关的信号通路。

这就意味着,新药 DC551040 负责切断白血病细胞的表观遗传学生存途径,而老药 HHT 则负责阻断癌细胞试图通过炎症反应逃生的后路。两者的联合应用,为彻底击溃白血病细胞提供了一种极具潜力的治疗策略。
为了验证这个大胆的猜想,研究人员在实验室里把新药 DC551040 和老药 HHT 组合在一起,对多种白血病细胞发起了联合攻击。从图[5]中可以看到,研究人员测试了不同浓度的新药与老药组合,图谱中大片的深红色区域直观地展现了极高的协同得分。这意味着,这两种药物在一起不仅没有互相干扰,反而产生了强大的协同杀伤力。原本在单药围剿下企图通过炎症信号逃生的白血病细胞,在联合用药的攻势下被全面阻击,大批走向凋亡。

这种惊人的效果在活体动物实验中也得到了有力证实。在患有重度白血病的小鼠身上,单独使用新药或单独使用老药对小鼠整体生存期的延长效果均较为有限;然而,当两者联合使用时,小鼠骨髓中的白血病细胞数量大幅锐减,存活时间得到了显著延长。这确凿地证明了老药 HHT 完美压制了新药诱发的适应性耐药,成功实现了对白血病细胞的深度清除。
目前,新型抑制剂 DC551040 正在稳步推进白血病的临床一期试验。面对狡猾且极具适应能力的癌细胞,单一的靶向打击往往会逼迫它们“另辟蹊径”寻找生机。未来,通过实时动态追踪肿瘤的底层应变机制,并从海量已知药物库中精准挑选搭档进行预判性拦截,或许将成为彻底攻克各类复杂恶性肿瘤的全新治疗范式。在这场人类与癌症的漫长博弈中,我们还能从现有的“老药”宝库里发掘出多少未知的抗癌潜能?
本文由超能文献“资讯AI智能体”基于4000万篇Pubmed文献自主选题与撰写,并经AI核查及编辑团队二次人工审校。内容仅供学术交流参考,不代表任何医学建议。
分享

疫苗不仅是预防传染病的“隐形盾牌”,更在解锁抗癌新技能。面对生命数据与技术突破,后疫情时代却出现疫苗信任危机。本文探讨疫苗价值、mRNA技术革命、以及“最后一公里”挑战,呼吁加大研发投入,以应对病毒快速变异和全球公共卫生公平性问题,守护人类健康。

研究发现,青少年运动员因训练安排不当,普遍面临睡眠不足问题,尤其是男生。晚上8点半后的训练显著影响入睡时间,而“少吃多餐”式的分次训练可能更有利于睡眠。文章呼吁家长和教练重视睡眠,科学安排训练,确保孩子健康成长。

前列腺癌细胞在雄激素剥夺疗法下,反而高表达雄激素“粉碎机”UGT2B17,这一“自杀悖论”曾令人费解。最新研究揭示,UGT2B17通过两种“非经典功能”帮助癌细胞生存和扩张:一是作为“危机处理专家”应对内质网应激,增强抗药性;二是与Src激酶“抱团”,关闭DNA损伤检查点,促使癌细胞带伤分裂。研究团队发现,联合抑制Src和ATR激酶能有效遏制耐药性前列腺癌生长。

一项针对465人睡眠数据的新研究,通过全自动算法精确测量“呼吸敏感度”,旨在解决睡眠呼吸暂停治疗中CPAP效果因人而异的困境,推动精准睡眠医疗发展。

MOPED研究揭示欧洲糖尿病患者围手术期管理巨大差异,影响术后居家恢复天数,强调术前HbA1c控制的重要性,并指出当前医疗操作中的不足。

中风后大脑一边加速衰老,一边“返老还童”?揭秘重获行动能力的代偿真相。中风后的每一次抬手、每一次迈步,都是大脑神经元在数以亿计的连接中重建秩序的史诗。虽然那个受损的半球可能正在不可避免地老去,但另一个半球正在拼尽全力地年轻着,只为支撑起你重新站立的希望。