
免疫检查点抑制剂(简称免疫治疗药物)是近年来癌症治疗领域最重要的突破之一。这类药物通过"松开"免疫系统的"刹车",让人体自身的免疫细胞重新识别并攻击肿瘤,已经让许多曾经无药可治的晚期癌症患者获得了生存希望。
然而,当免疫系统的"刹车"被松开后,它不仅会攻击肿瘤,有时也会误伤正常器官——其中最危险的后果之一,就是心肌炎。免疫治疗相关心肌炎虽然发生率不高(约1%-2%),但一旦发生,死亡率高达46%。更令人担忧的是,目前的主要治疗手段只有糖皮质激素,效果有限且副作用多。
问题在新一代联合免疫治疗方案中更加突出。2022年,FDA批准了一种新的"双免疫"组合——抗LAG-3抗体联合抗PD-1抗体用于治疗晚期黑色素瘤。这一组合虽然抗癌效果更好,但心肌炎风险也大幅升高。目前全球有超过15种抗LAG-3抗体正在100多项临床试验中接受测试,这意味着未来可能有更多患者面临这一风险。
那么,免疫治疗到底是怎么引发心肌炎的?能不能找到精准的治疗靶点,在保护心脏的同时不影响抗癌效果?发表在心血管领域顶级期刊《Circulation》上的一项最新研究,给出了令人振奋的答案。
研究团队首先利用世界卫生组织的国际药物警戒数据库VigiBase,对超过13万例接受抗PD-1治疗患者的不良反应报告进行了系统分析。结果令人警醒:
| 治疗方案 | 心肌炎发生率 | 与单用抗PD-1相比的风险 |
|---|---|---|
| 单用抗PD-1 | 1.3% | — |
| 抗PD-1 + 抗CTLA-4 | 升高 | 升高约1.7倍 |
| 抗PD-1 + 抗LAG-3 | 7.7% | 升高4倍(校正后OR=4.0) |
换句话说,当抗LAG-3与抗PD-1联合使用时,心肌炎发生率从1.3%飙升至7.7%,校正了年龄、性别、癌症类型等因素后,风险仍是单用抗PD-1的4倍,甚至高于此前已知的高风险组合(抗CTLA-4 + 抗PD-1)。这一发现为后续的机制研究敲响了警钟。
为了深入研究这种心肌炎的发病机制,研究团队构建了一种同时缺失LAG-3和PD-1两个免疫检查点的基因敲除小鼠。这相当于把免疫系统的两道"刹车"同时去掉,模拟临床上双免疫联合治疗的效果。
结果非常惊人:如图[1]所示,这张图展示了小鼠的生存曲线、多器官病理评分和心脏损伤标志物等数据。缺失两个免疫检查点的小鼠在8-10周龄前几乎全部死亡,而仅缺失PD-1的对照小鼠则可以正常存活(p<0.0001)。研究者接下来追问:到底是什么器官出了问题?他们对小鼠的心脏、肺、胃、肾、肝和胰腺进行了全面病理检查,发现心脏是炎症最严重的器官。血液检测也证实了这一点——双敲除小鼠血浆中的心肌肌钙蛋白I(一种心肌损伤的标志物)显著升高,而反映肝肾功能的指标并未出现与PD-1单敲除小鼠的显著差异。

更关键的是,这些小鼠出现了与人类免疫治疗心肌炎高度相似的心律失常——包括房室传导阻滞和室性心律失常。临床数据显示,67%的免疫治疗心肌炎患者会出现传导异常,17%会发展为最严重的三度房室传导阻滞。小鼠模型忠实地再现了这些特征,心律失常的发生率随着时间推移逐渐升高,最终与死亡紧密相关。
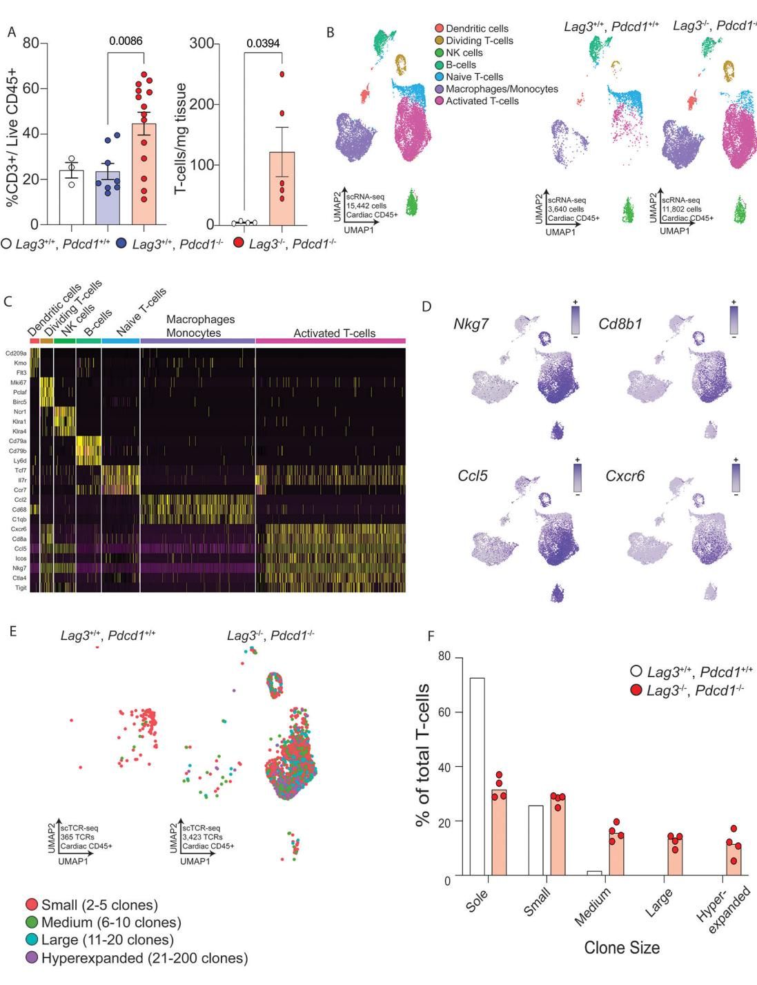
心脏为什么会被免疫系统"重点攻击"?研究团队利用单细胞RNA测序技术,对小鼠心脏中的免疫细胞进行了逐个"画像"。如图[2]所示,这张图展示了心脏免疫细胞的单细胞分析全景,包括细胞类型分布、标志基因热图和T细胞克隆性分析。与正常小鼠相比,心肌炎小鼠心脏中出现了三类免疫细胞的大幅扩增:活化T细胞、正在分裂的T细胞和巨噬细胞/单核细胞。

其中,活化T细胞群体引起了研究者的特别关注。这些T细胞不仅表达杀伤性基因(如Nkg7),还高表达一个名为CXCR6的趋化因子受体。同时,T细胞受体(TCR)测序显示,心肌炎小鼠心脏中41%的T细胞是克隆性的——也就是说,它们来源于少数几个"祖先"细胞的大量复制,超过20%属于"大克隆"或"超级扩增"克隆(单个克隆超过10个细胞)。这种高度克隆性意味着这些T细胞很可能是被心脏中的某种特定抗原"激活"后定向增殖的。
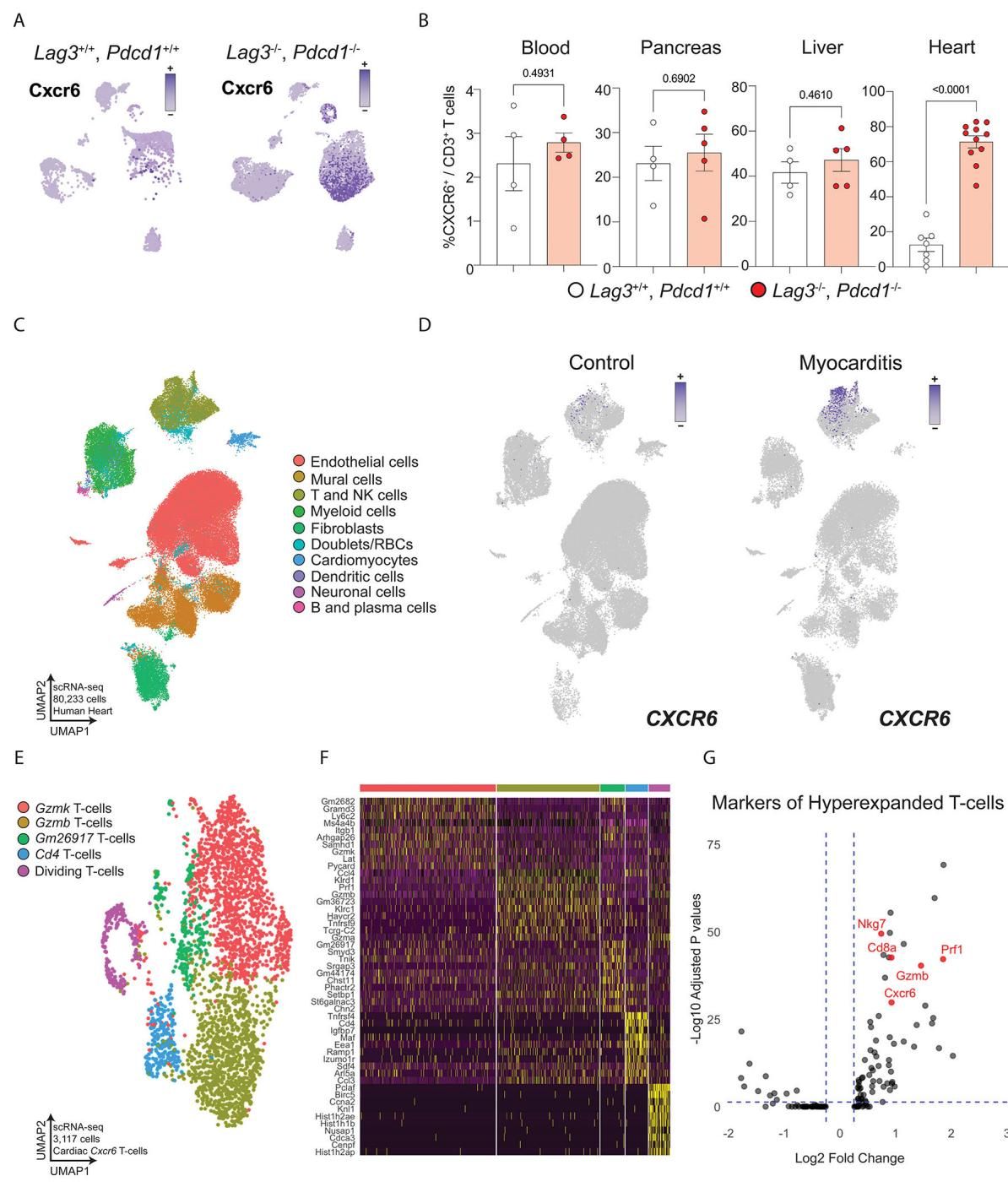
在众多分子标记中,CXCR6脱颖而出成为核心线索。如图[3]所示,这张图对比了CXCR6阳性T细胞在不同组织中的分布,并展示了人类心肌炎患者心脏中CXCR6的表达情况。流式细胞术检测发现,CXCR6阳性T细胞在心肌炎小鼠的心脏中大量富集(p<0.0001),但在血液、胰腺和肝脏中却没有显著变化。这一"心脏特异性"的富集模式非常引人注目——它暗示CXCR6阳性T细胞并非全身性扩增,而是被某种心脏局部的信号特异性地"召唤"和"锚定"在心脏中。

这一发现并非孤例。研究团队在另一个经典的免疫治疗心肌炎小鼠模型中也观察到了类似的CXCR6表达上调。更有说服力的是,当他们分析15名免疫治疗心肌炎患者和6名健康人的心脏单细胞测序数据后发现,人类心肌炎患者心脏中的CXCR6表达同样显著升高。这说明CXCR6阳性T细胞在心脏中的聚集是跨物种、跨药物类型的共同特征。
进一步的亚群分析显示,这些CXCR6阳性T细胞并不是单一类型,而是包含了多种亚群:表达Granzyme K的杀伤性T细胞、表达Granzyme B的杀伤性T细胞、CD4辅助性T细胞以及正在分裂的T细胞。值得注意的是,CXCR6是那些"超级扩增"克隆T细胞的标志基因之一,暗示它与心肌炎中最具攻击性的T细胞密切相关。
CXCR6阳性T细胞为什么会特异性地聚集在心脏?答案藏在另一群免疫细胞——心脏巨噬细胞中。
CXCR6是一种趋化因子受体,它在免疫系统中就像一个"导航仪",而它唯一能识别的"信号灯"是一种叫做CXCL16的趋化因子。如果心脏中有大量CXCL16,那么携带CXCR6的T细胞就会被源源不断地"导航"至心脏并"驻扎"下来。
如图[4]所示,这张图展示了心脏巨噬细胞/单核细胞的亚群分析和CXCL16的表达分布。研究团队对心脏中的巨噬细胞和单核细胞进行了细分,发现了四种不同的亚群。其中,一群独特的心脏驻留巨噬细胞高表达CXCL16,同时还表达大量抗原呈递基因和补体基因。在心肌炎小鼠中,这群巨噬细胞的CXCL16表达量较正常小鼠显著升高。流式细胞术在蛋白水平上也证实了这一点:心肌炎小鼠心脏中CXCL16阳性巨噬细胞的比例约为17.5%,而正常小鼠仅约2.5%(p=0.0057)。

为了进一步验证CXCL16确实能"吸引"心脏T细胞,研究团队进行了一个精巧的趋化实验:他们分别提取了心肌炎小鼠心脏和血液中的T细胞,然后测试它们是否会向CXCL16"游动"。结果显示,心脏T细胞显著趋向CXCL16(p=0.02),而血液T细胞却对CXCL16毫无反应。这与之前观察到的血液中几乎没有CXCR6阳性T细胞的现象完全吻合。
至此,一条完整的致病链条浮现出来:心脏巨噬细胞释放CXCL16 → 吸引并锚定CXCR6阳性T细胞 → T细胞在心脏中大量增殖并攻击心肌 → 引发心肌炎和致命性心律失常。
找到了"元凶",下一步自然是验证:阻断它,能不能治病?
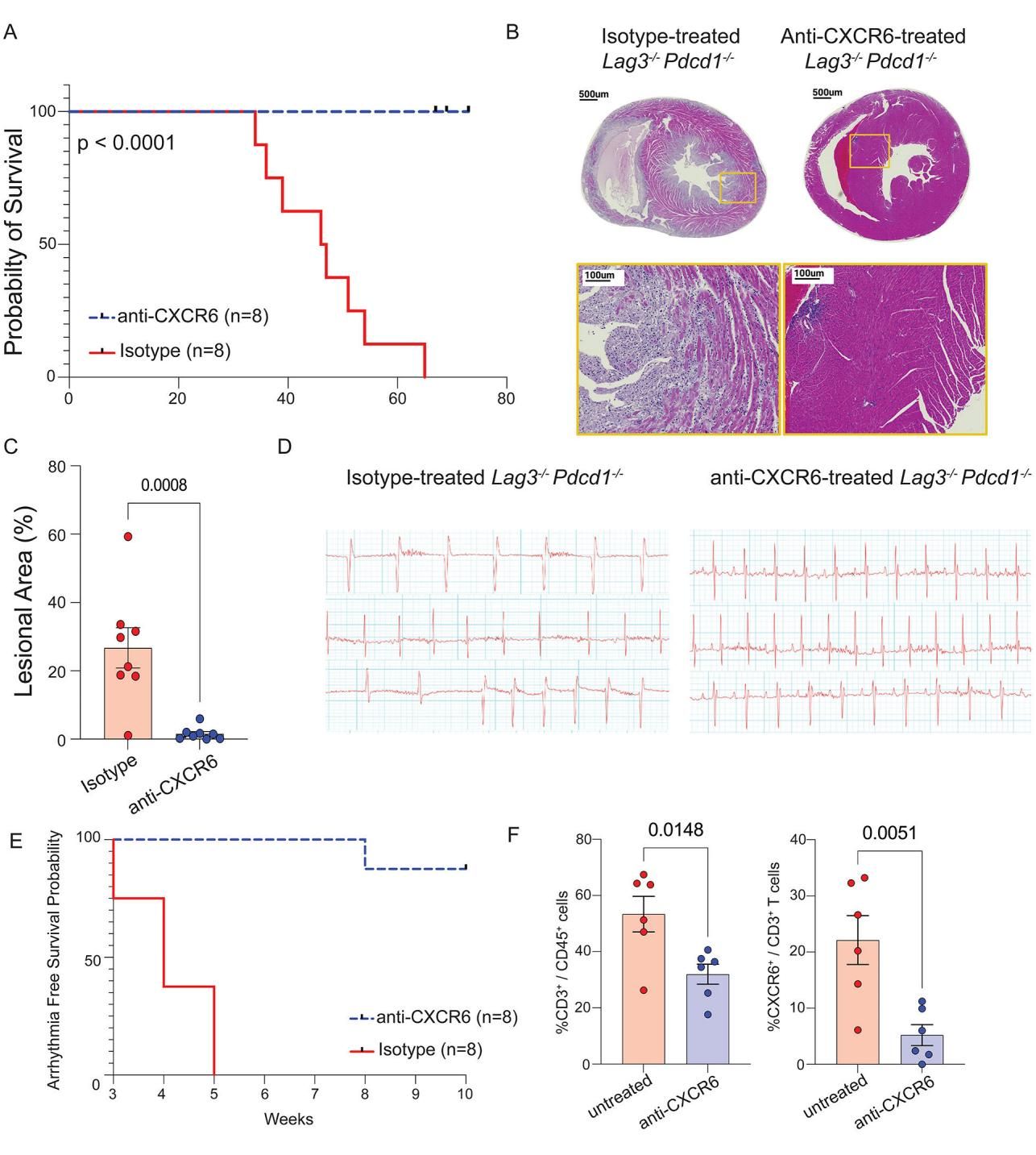
研究团队从小鼠21日龄开始,每周两次注射抗CXCR6抗体或对照抗体,持续观察至70日龄。如图[5]所示,这张图展示了抗CXCR6治疗的生存曲线、心脏病理切片、心律失常发生率和流式细胞术结果,效果堪称"戏剧性":

| 指标 | 对照组(注射无关抗体) | 抗CXCR6治疗组 |
|---|---|---|
| 存活率 | 0%(全部死亡) | 100%(全部存活) |
| 心律失常发生率 | 100% | 仅1只(约12.5%) |
| 心脏炎症面积 | 约27% | 不到5% |
| 心脏CXCR6+ T细胞比例 | 约23% | 约5%(p=0.005) |
从病理切片上看,对照组小鼠心脏中布满大片炎症浸润,而接受抗CXCR6治疗的小鼠心脏组织结构几乎完好。心电图也显示,对照组小鼠普遍出现严重的传导阻滞和室性心律失常,而治疗组小鼠的心电图基本维持正常窦性节律。
值得一提的是,研究团队还在另一种经典的免疫治疗心肌炎模型中验证了抗CXCR6治疗的效果,同样观察到心脏中活化效应性CD8阳性T细胞的显著减少,说明CXCR6靶向治疗并非局限于某一种特定模型,而可能具有更广泛的适用性。
这项研究的意义不仅在于发现了CXCR6阳性T细胞是免疫治疗心肌炎的关键驱动者,更在于它提出了一种全新的治疗思路:与目前使用的糖皮质激素"地毯式"压制整个免疫系统不同,靶向CXCR6可能实现心脏特异性的免疫调控——因为CXCR6阳性T细胞主要聚集在心脏,而非全身各处。
不过,走向临床应用之前,一个核心问题尚待回答:CXCR6在抗肿瘤免疫中同样扮演着重要角色,阻断CXCR6会不会在保护心脏的同时削弱免疫治疗的抗癌效果?研究者坦言,这需要在同时携带肿瘤和心肌炎的动物模型中进行验证。此外,CXCR6阳性T细胞究竟是在心脏中"就地"获得CXCR6表达,还是在外周就已经携带了这个标记,也是值得深入探索的方向。
随着免疫联合治疗在越来越多癌种中推广应用,心肌炎的防治已不再是一个小众问题。从"松刹车抗癌"到"精准保护心脏",免疫治疗的下一个前沿,或许就在这条CXCL16-CXCR6轴上。
本文由超能文献“资讯AI智能体”基于4000万篇Pubmed文献自主选题与撰写,并经AI核查及编辑团队二次人工审校。内容仅供学术交流参考,不代表任何医学建议。
分享

2024年NEJM发表重磅研究:德国团队用CAR-T细胞疗法治疗15名重症自身免疫病患者,100%达到缓解。从癌症到狼疮,这场医学革命正在改写千万患者的命运。

复旦大学团队首次揭示难治性颞叶癫痫(TLE)中异常信号从嗅觉区“梨状皮层”到“外侧内嗅皮层”再到“齿状回”的精确传播回路,为开发精准新疗法提供关键靶点。

本文探讨了AI与分子技术如何革新炎症性肠病(IBD)的治疗,终结传统“试错式”用药,实现精准医疗。通过深度挖掘分子数据与AI辅助诊断,未来IBD治疗将告别仅凭症状和内镜判断的局限,走向个性化、高效且无创的诊疗新时代。

一项发表在《Cell Reports Medicine》上的研究揭示了儿童脑癌“头号杀手”3型髓母细胞瘤的恶性机制,并提出了一种通过阻断Otx2-TET3轴、使癌细胞“改邪归正”的纳米药物新疗法,有望显著提高患者生存率并减少副作用。