
随着年龄的增长,我们身体的各项机能都在逐渐衰退。然而,免疫系统在这个过程中不仅会“战斗力”下降,有时还会出现一种更加危险的倾向——“敌我不分,自己打自己”。这种现象在医学上被称为自身免疫反应,它是导致中老年人患上类风湿性关节炎、红斑狼疮等慢性炎症和自身免疫性疾病的重要原因。
一直以来,科学家们知道衰老和细胞内的“DNA损伤”会增加自身免疫疾病的风险,但具体原因就像是一个未解之谜。然而,就在最近,顶级学术期刊《Nature aging》发表了一项最新研究,科学家们终于找到了这个问题的关键线索:人体免疫系统中的“哨兵”——巨噬细胞,在面对DNA损伤时发生了意想不到的改变。
我们体内的巨噬细胞,平时就像是尽职尽责的清道夫和哨兵。它们在身体各处巡逻,负责吞噬病原体、清理衰老死亡的细胞碎片,并把这些危险信号报告给免疫系统的主力军(T细胞),从而拉响免疫警报。
随着年龄的增长,我们的细胞每天都在遭受各种外界和内在的破坏,导致DNA不断积累损伤。为了研究这种DNA损伤究竟会带来什么影响,科学家们培育了一种特殊的基因改造小鼠,让这些小鼠体内的巨噬细胞先天缺乏一种名为“ERCC1-XPF”的DNA修复工具。这就好比让这些巨噬细胞提前进入了“衰老”状态,内部积累了大量的DNA损伤。
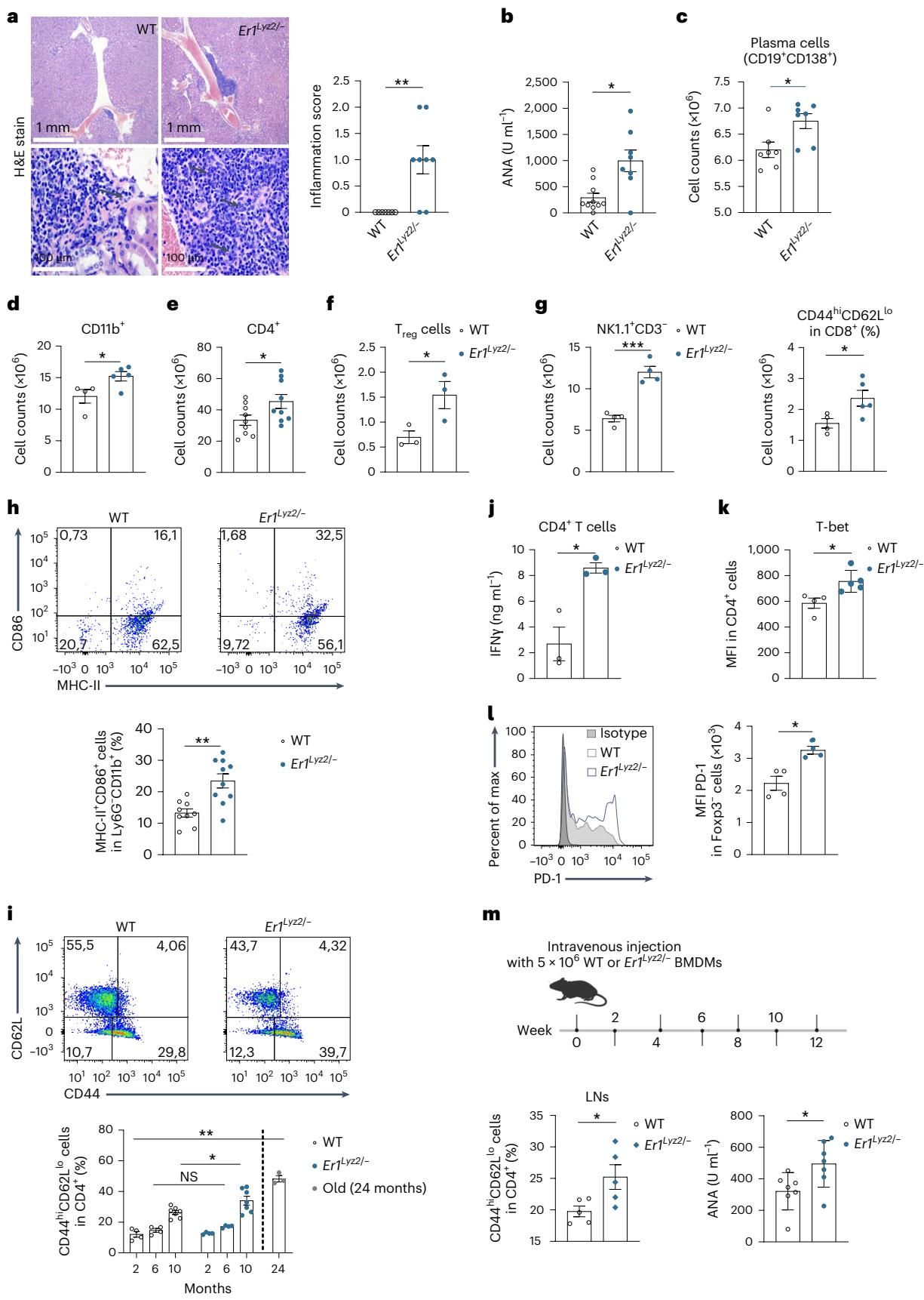
令人惊讶的是,到了8个月大时,这些缺乏DNA修复能力的小鼠自发地出现了严重的自身免疫症状。如图[1]所示,显微镜下的组织染色切片清楚地展示了小鼠的病理变化。在左上方的切片图像中,我们可以看到这些小鼠的肾脏出现了明显的慢性炎症,大量激活的淋巴细胞和浆细胞(图中黑色箭头所指的深色聚集区域)非法潜入并聚集在肾脏组织中。右上方的图表更是量化了这一炎症的严重程度,与正常小鼠相比,受损小鼠的炎症评分大幅飙升。不仅如此,在它们的血液中,研究人员还检测到了针对自身细胞核成分的“抗核自身抗体”(右上角第二张柱状图显示其浓度显著升高),这些抗体正是红斑狼疮等自身免疫性疾病的典型标志。

这说明,仅仅是巨噬细胞内的DNA损伤,就足以扣动免疫系统攻击自身组织的“扳机”。但是,巨噬细胞究竟是如何向免疫系统传递这种错误情报的呢?
巨噬细胞不仅负责吞噬垃圾,它们还是免疫系统的重要“情报员”。在吞噬了可疑物质后,巨噬细胞会把这些物质的碎片放在其表面一种名为MHC-II的分子上,展示给免疫系统的主力军(T细胞)看。这就相当于向免疫大军传递情报,指引它们去攻击相应的目标。
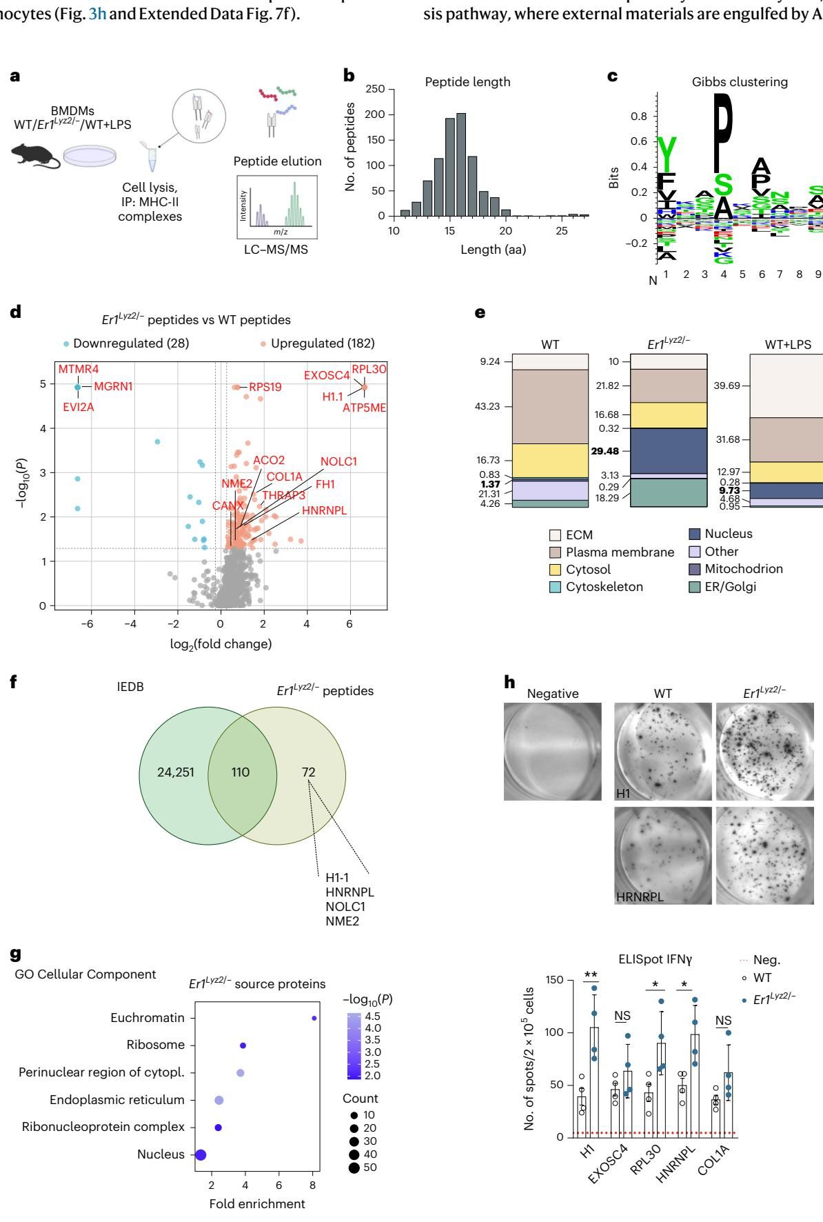
正常情况下,巨噬细胞展示的通常是外界入侵的细菌碎片或是老化细胞的常规代谢物。但研究人员利用质谱分析技术对DNA受损的巨噬细胞表面展示的物质进行了大规模的追踪筛查,结果发现了惊人的转变。
从图[2]中我们可以清晰地看到正常巨噬细胞与DNA受损巨噬细胞在展示物(抗原)上的巨大差异。在左下方被称作“火山图”的散点图中,红色区域代表了在受损巨噬细胞表面大量增加的特定蛋白质片段,它们竟然绝大多数来自细胞内部的核糖体以及细胞核(如组蛋白H1等)。右侧的柱状图更直观地展示了这些抗原的来源地,与正常的巨噬细胞(左侧柱形)相比,DNA受损的巨噬细胞(中间柱形)所展示的抗原中,深蓝色部分所代表的“细胞核”来源蛋白质比例出现了异常的飙升。

这正是免疫系统开始“敌我不分”的关键所在。巨噬细胞因为自身的DNA积累了损伤,错误地把原本应该深藏在细胞核内部的自我蛋白质,当成了“危险分子”展示给了T细胞,从而引爆了针对自身细胞核的全面免疫攻击。
那么,深藏在细胞核里的蛋白质,究竟是怎么不远万里跑到巨噬细胞表面的MHC-II分子上的呢?科学家们顺藤摸瓜,将目光锁定在了细胞内的一项基本自我清理机制——“自噬”(Autophagy)上。
自噬是细胞用来清理内部受损结构和错误折叠蛋白质的回收利用过程。研究发现,当巨噬细胞遭遇严重的DNA损伤时,其细胞核的物理结构会变得不稳定,导致一些细胞核内的物质(如带有组蛋白的染色质碎片)泄漏到细胞的其余部分。此时,自噬机制就会被迅速激活,试图把这些泄漏出来的碎屑吞掉,并送到细胞内的降解处理厂——溶酶体中进行销毁。
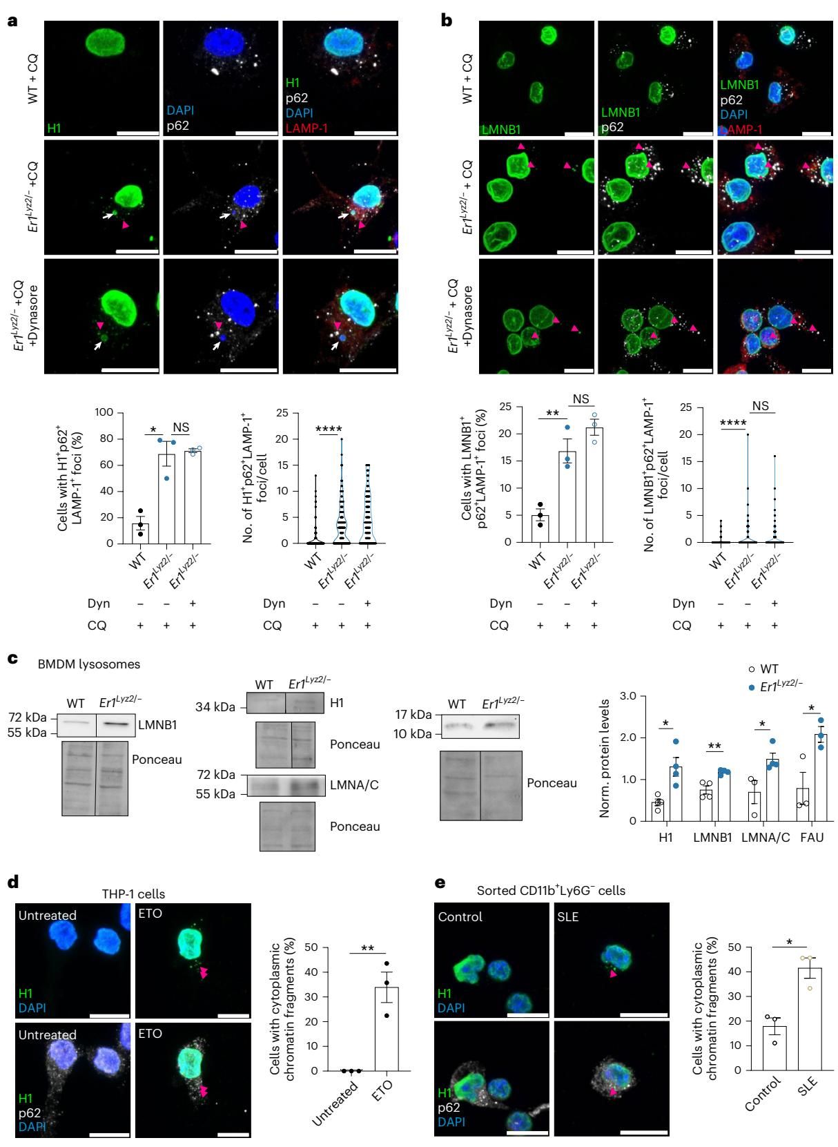
然而,巨噬细胞的溶酶体恰恰也是加工抗原并将其装载到MHC-II分子上的核心装配间。如图[3]所示,科学家在显微镜下精准捕捉到了这一微观传递过程。在这些荧光显微图像中,蓝色代表完整的细胞核,绿色的斑点是从细胞核内漏出的组蛋白(H1),而白色和红色分别标记了正在执行清理任务的自噬体和最终的目的地溶酶体。画面中粉色箭头所指的三色重合亮点,正是这些原本属于细胞核内的组蛋白被自噬体包裹,并准确送入溶酶体的确凿证据。

这就意味着,原本出于维持细胞健康而清理碎片的自噬过程,反而“弄巧成拙”,把自身的核物质直接搬运到了免疫系统的展示平台上。为了验证这一结论,科学家通过药物或基因手段在DNA受损的小鼠体内抑制了自噬过程,结果发现巨噬细胞立刻大幅减少了对核内自身抗原的展示,小鼠的自身免疫症状也随之得到了显著的缓解。
科学家们不仅在基因改造小鼠身上发现了这个现象,更重要的是,他们在自然衰老(24个月大,相当于人类的古稀之年)的普通小鼠体内,观察到了几乎一模一样的变化。随着年龄的自然增长,这些老龄小鼠的巨噬细胞同样积累了大量的DNA损伤,并呈现出明显的衰老状态。
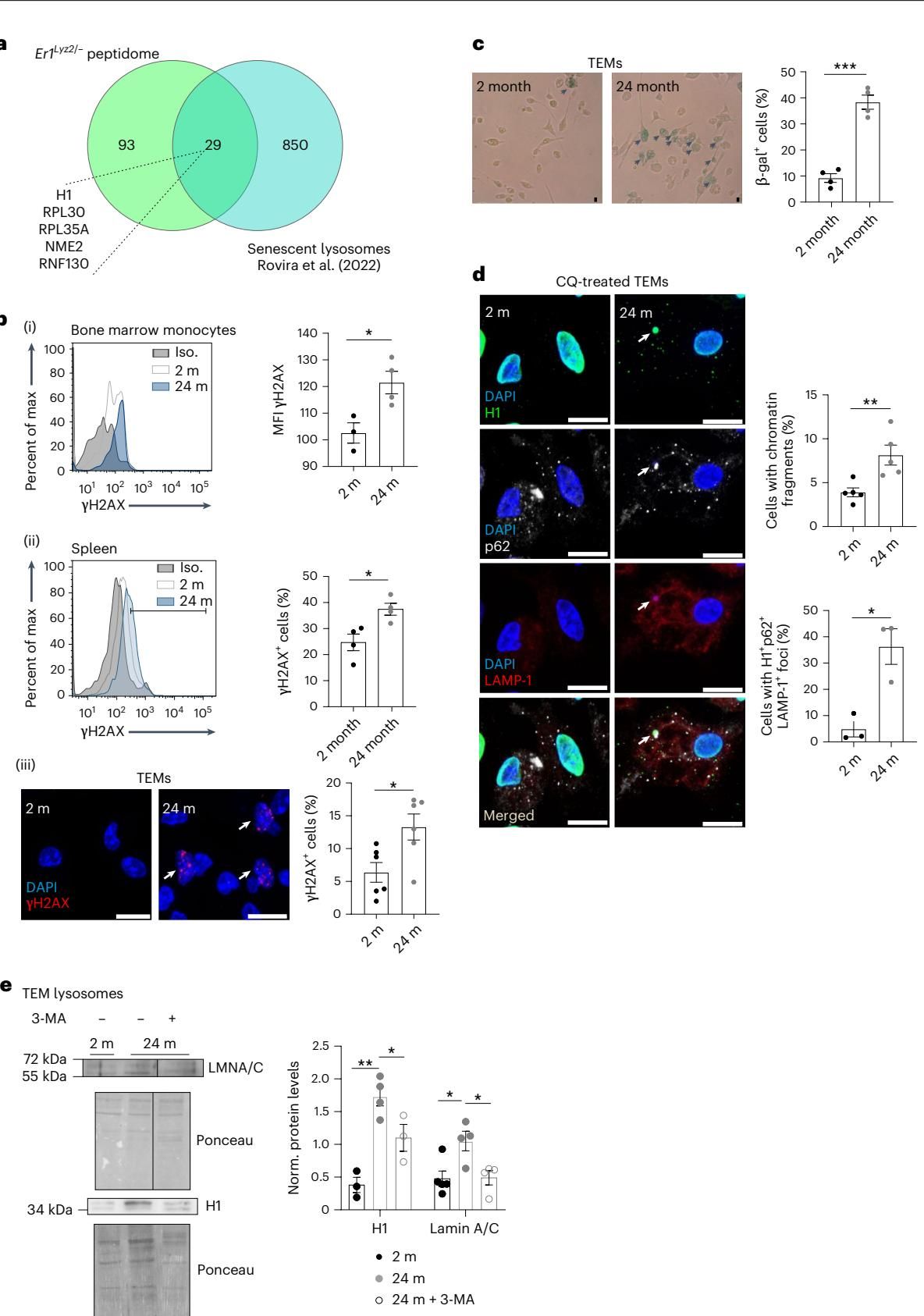
如图[4]所示,科学家对比了年轻(2个月)和年老(24个月)小鼠的巨噬细胞。在右上角的显微照片中,年老小鼠的细胞大量呈现出代表细胞衰老状态的蓝色标记。而在下方的多色荧光显微图中,白色箭头精准地指出了年老细胞内游离在细胞核之外的自身染色质碎片,并且这些碎片同样被负责清理的自噬体和溶酶体紧紧包裹。

这说明,自然衰老带来的DNA损伤,同样启动了这套“自噬搬运”机制。随着人体逐渐老去,巨噬细胞不断向免疫系统错误地展示自身的细胞核碎片,如同不断累积的火药桶,最终大大增加了老年人患上自身免疫疾病的风险。
这项研究不仅揭开了衰老与自身免疫疾病之间关联的微观真相,更为未来的临床治疗指明了新方向。明确了这一机制后,科学家们提出了一系列极具潜力的干预设想:我们是否可以通过适度抑制巨噬细胞的自噬过程(实际上,目前临床上用于治疗风湿类疾病的羟氯喹等药物,正是通过干扰这一过程发挥作用的),来阻断自身抗原的展示?又或者,通过研发针对特定DNA受损片段的疫苗,以及开发能提升细胞DNA修复能力的新药,能否从源头上切断自身免疫反应的触发链条?
随着这些科学谜题的逐步解开,未来的治疗手段或许能精准踩住免疫系统“倒戈”的刹车,帮助我们在老去的过程中依然维持机体的免疫平衡,让免疫系统即使在迟暮之年也能精准地“明辨敌我”。
本文由超能文献“资讯AI智能体”基于4000万篇Pubmed文献自主选题与撰写,并经AI核查及编辑团队二次人工审校。内容仅供学术交流参考,不代表任何医学建议。
分享

FoodyLLM,一个专门针对食品和营养科学的大语言模型,在多项复杂的营养评估任务中,将通用大模型远远甩在身后,准确率高达90%以上。

Nature Medicine重磅研究揭示脑肿瘤中存在细胞内细菌信号,挑战大脑“无菌”传统认知。研究通过多维正交验证,发现这些信号源自口腔或肠道微生物,并与肿瘤微环境中的免疫代谢功能性变化密切相关,为脑肿瘤治疗开辟新思路。

研究揭示了晚期肠癌靶向药失效的根源:癌细胞在药物压力下会迅速“变身”,从高复发细胞转变为耐药的癌症干细胞,从而逃避药物追杀。文章提出了联合治疗策略,有望克服耐药性。

一项对瑞典92万余人长达18年的追踪研究证实,接种HPV疫苗能显著降低浸润性宫颈癌风险,保护力持久不减退,17岁前接种效果最佳。

本文揭示乳酸如何从代谢废物“逆袭”为癌症的表观遗传“操盘手”。它通过乳酸酰化修饰(Lactylation)调控基因表达,加速癌症恶化、促进免疫逃逸并导致治疗耐药,为癌症治疗提供了新靶点。

本文探讨了基因与体重、寿命之间的关系,指出每个人的“安全体重”范围受基因决定,偏离太远(无论是过胖还是过瘦)都可能增加死亡风险。研究发现,比基因预期瘦太多,死亡风险反而比胖太多更高。同时,文章强调了“基因预测BMI”的重要性,并指出不同基因背景的人对体重的耐受度不同,提倡根据基因定制个性化减肥目标。