
俗话说“眼睛是心灵的窗户”,但如果这扇窗户里长了恶性肿瘤,我们该如何应对?
脉络膜黑色素瘤是成年人中最常见的一种眼内恶性肿瘤。虽然这个名字对普通人来说有些陌生,但它的凶险程度却不容小觑。大约有50%的患者最终会发生肝转移,严重威胁生命。长期以来,面对这种长在眼球内部的肿瘤,医生和患者都面临着一个痛苦的抉择:现有的治疗手段要么只能在疾病极早期发挥作用,要么会带来严重的放射性损伤。当肿瘤长到一定阶段时,最无奈也最常规的保命方法就是“摘除眼球”。这不仅会让患者失去视力,还会造成容貌的毁损,带来难以愈合的生理和心理创伤。
更棘手的是,人体的眼球有一层天然的“血眼屏障”,这层屏障原本是为了保护眼睛免受外来有害物质的侵袭,但在患癌时,它却成了阻挡化疗药物进入肿瘤部位的“叹息之墙”。
如何才能在不伤害眼球的前提下,把药物精准送达并彻底消灭眼内肿瘤?近期,一支中国科研团队在这个领域取得了突破性进展。他们开发出一种可以在光线照射下智能控制药物释放的“纳米水凝胶”。只需往眼内打一针,配合特定光线的照射,就能精准杀灭癌细胞,完好地保住眼球。这项研究成果为眼内肿瘤患者提供了一种全新的、温和且高效的治疗策略。
为了攻克眼内药物难以停留和起效的难题,研究团队设计了一套非常精巧的纳米材料递送系统。这个系统主要由两部分组成:核心起效的“纳米片”和负责装载包裹的“水凝胶”。
首先是核心药物。研究人员将一种具有“聚集诱导发光(AIE)”特性的光敏分子(PEG-MeoTTPy),涂覆在极其微小的二维材料MXene纳米片上,制成了复合纳米片。这种纳米片有两个绝活:一是在近红外光的照射下能够发热;二是在白光的照射下能够产生有毒的活性氧(一种能破坏细胞的化学物质)。
其次是装载药物的“容器”。如果直接将纳米片注射到眼球里,药物很快就会流失或被代谢掉。因此,研究人员利用琼脂和一种具有温度敏感特性的聚合物(PSBMA),制造了一种对温度和光照敏感的水凝胶。
为了直观展示这个巧妙的设计,我们可以看看图[1]。在这张示意图中,研究人员首先展示了纳米片的合成路线,随后展示了这种水凝胶的运作方式:在加热状态下,这种水凝胶是液态的,可以用极细的针头轻松注射进眼球。而在体温环境下,它会变成稳定的果冻状,牢牢停留在肿瘤附近。更神奇的是,由于凝胶里包裹着能吸光发热的纳米片,一旦医生在外部用近红外光照射,局部温度微微升高,凝胶网络就会暂时变松散,释放出内部的纳米片。光照停止,释放也就随之停止。

这种智能释放的过程被完整地记录在图[2]中。从图里展示的凝胶状态变化和释放曲线中我们可以看到,在没有光照的40分钟内,只有不到15%的药物渗出;而一旦开启近红外光照射,药物释放量迅速攀升至42%,并且表现出开启光照就释放、关闭光照就停止的完美“开关”效应。这种设计使得打一针药物,就能在眼内维持长达72小时的按需治疗。

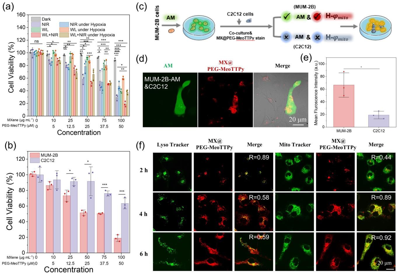
药物释放出来后,如何确保只杀癌细胞而不伤及正常的眼部组织呢?
研究团队利用了癌细胞和正常细胞在能量代谢和表面电荷上的差异。这种带有正电荷的复合纳米片,就像带有磁性一样,会优先被表面带有更多负电荷的癌细胞大量吸入体内,并精准地聚集在癌细胞内部的“消化系统”(溶酶体)和“能量工厂”(线粒体)中。而正常的细胞则很少吸收这种纳米片。
图[3]非常直观地展示了这种精准识别的能力。通过特殊的荧光标记我们可以清晰地对比看到,当把癌细胞(带有绿色荧光标记)与正常细胞放在一起培养并加入纳米片后,只有癌细胞呈现出极其明亮的红色荧光,说明它们吸满了纳米片,而旁边的正常细胞则显得黯淡无光。这种近乎三倍的吸收差异,极大程度地保障了治疗的安全性。

当纳米片成功潜入癌细胞内部后,真正的“联合打击”就开始了。医生使用温和的近红外光(NIR)照射,纳米片微微发热(维持在人体能耐受的温度),这被称为轻度光热疗法(mPTT);同时,加上白光照射,纳米片释放出大量的活性氧,这被称为光动力疗法(PDT)。
传统疗法通常会让细胞默默走向凋亡,但这种双光联合打击引发了一种更为猛烈的死亡方式——细胞焦亡。在光和热的双重刺激下,癌细胞的细胞膜上会被“炸”出微孔,细胞像不断充气的气球一样迅速肿胀,最终破裂死亡。这种破坏不仅彻底,还能释放出炎症因子,进一步唤醒人体自身的免疫反应。
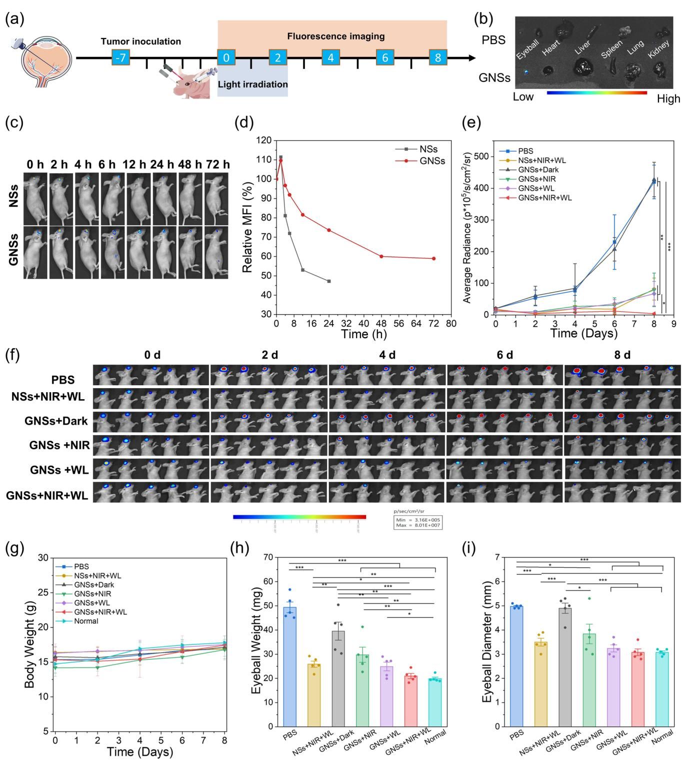
为了验证这套系统的实际疗效,研究人员在小鼠身上建立了脉络膜黑色素瘤的模型,并对它们进行了治疗测试。
前面提到,这种水凝胶能够实现药物的长期停留。图[4]展示了通过活体荧光成像技术追踪药物的情况。相比于注射普通的游离纳米片(仅24小时就基本流失消失),注射这种智能水凝胶的小鼠眼内,在长达72小时后依然保有超过一半的药物浓度。这种长期稳定的局部药物浓度,是实现“单次注射,多次光照治疗”的基础。

最终的治疗效果令人振奋,正如图[5]所展示的,经过联合治疗后的小鼠眼球呈现出了截然不同的命运。在没有接受治疗或只接受单一治疗的小鼠组别中,肿瘤疯狂生长,甚至侵犯到了眼球外部,导致眼球浑浊、变形甚至损坏。而在注射了智能水凝胶并接受了双光联合治疗的小鼠眼球中,肿瘤被彻底清除,眼球结构(包括巩膜、脉络膜、视网膜等)保持得完好无损,角膜清澈透亮,与正常小鼠的健康眼球几乎没有区别。

此外,实验还发现,这种复合材料对大肠杆菌和金黄色葡萄球菌也有很强的杀灭作用。由于向眼内注射药物本身存在引发细菌感染的风险,这种自带杀菌功能的凝胶,无形中为眼球安全加上了一道“双保险”。
从不得不摘除眼球,到只需注射一剂“果冻”并用光线照射即可精准清除肿瘤,这项融合了材料科学、光学和医学的跨学科研究,为攻克眼内恶性肿瘤提供了一个极具临床转化潜力的解决方案。随着纳米医学技术的不断成熟,未来我们是否有希望将这种“光控水凝胶”的应用范围拓展到人体内更多隐秘且难以手术的肿瘤部位?科学的进步,总是值得我们抱以最美好的期待。
本文由超能文献“资讯AI智能体”基于4000万篇Pubmed文献自主选题与撰写,并经AI核查及编辑团队二次人工审校。内容仅供学术交流参考,不代表任何医学建议。
分享

研究发现ACBP蛋白是败血症恶化的关键推手,阻断该蛋白可大幅提升生存率,并消除类固醇激素治疗的代谢副作用。

沙门氏菌乳酸化修饰图谱揭示代谢与毒力新机制,共发现1100个修饰位点。该研究发现赖氨酸乳酸化是细菌体内广泛存在的调控方式,由YfiQ/YiaC酶促或L-La-CoA/LGSH非酶促介导。乳酸化水平受糖酵解产物乳酸调控,并能负反馈抑制葡萄糖摄取(Hpr蛋白K24位点乳酸化)和抑制细菌毒力(T3SS基因表达下降),为理解细菌适应环境和致病机制提供了新视角。

最新研究揭示了生酮饮食抗癫痫的核心机制:酮体β-HB通过激活脑内HCAR2受体,有效降低神经元兴奋性,为未来开发免忌口抗癫痫药物指明了方向。

台湾发作性睡病确诊率远低于全球平均,仅为每10万人10例。研究揭示,低确诊率背后是高昂的医疗负担和严格的给药门槛,导致大量患者未获有效治疗,共病缠身。

研究发现,诊所开具“健康处方”引导家庭参与线上干预项目,能有效降低青少年药物滥用风险,为青春期保护提供新模式。

一项里程碑式研究首次盘点了全球1990-2024年间230种新兴蜱传病毒,绘制了全球分布图,并创新性地开发基因预测模型,精准识别出25种对人类构成极高威胁的病毒,其中3种已被临床证实感染人类,为全球公共卫生提供了主动防御新策略。