
有一类遗传性神经退行性疾病让科学家百思不得其解:患者从出生起就携带致病基因,相关的"问题蛋白"也早早开始在体内产生,但症状却要等到中年甚至老年才会显现。这就像一颗"定时炸弹"被设定了几十年的倒计时——是什么机制在这漫长的岁月里保护着大脑神经元,又是什么原因最终让这道防线崩溃?
脊髓小脑性共济失调6型(SCA6)就是这样一种典型的"迟发型"疾病。它由CACNA1A基因中的CAG重复序列异常扩增引起,导致一种名为Cav2.1的钙离子通道蛋白发生突变。这种通道蛋白对小脑浦肯野神经元的正常工作至关重要——当它完全缺失时,小鼠在出生后10天就会出现运动障碍,3到4周内便会死亡。然而令人费解的是,SCA6患者的中位发病年龄在50岁出头,有些人甚至到70多岁才出现症状。
美国德克萨斯大学西南医学中心的研究团队在《Annals of Neurology》上发表了一项重要研究,终于为这个谜题提供了一个清晰的答案:大脑中存在一套由HSP90蛋白介导的"应激保护系统",它能长期对抗突变蛋白带来的内质网压力,而这套系统随年龄衰退后,疾病才真正发作。
小脑浦肯野神经元是小脑皮层唯一的输出通道,它们就像精密的"节拍器",即使没有外界信号输入,也能以稳定的高频率自主发放电信号。这种规律的"放电节拍"是我们维持正常运动协调能力的基础。
研究团队使用了一种携带超长CAG重复序列的SCA6模型小鼠,并在3个月、6个月、12个月和19个月等不同年龄段记录了浦肯野神经元的放电活动。如图[1]所示,这张图展示了不同年龄段正常小鼠和SCA6小鼠浦肯野神经元的电生理记录:在3个月、6个月和12个月时,SCA6小鼠的神经元放电节律与正常小鼠没有差异;但到了19个月(对应人类的中老年),SCA6小鼠的神经元放电突然变得明显不规则(统计学差异显著,p<0.0001)。

这个时间节点恰好与小鼠出现运动障碍的时间吻合,表明神经元放电的紊乱正是运动功能下降的直接原因。
在其他类型的脊髓小脑共济失调(如SCA1、SCA7)中,神经元放电紊乱通常是由离子通道基因表达水平的改变所致。研究团队自然首先检验了这一假说,但结果出乎意料:SCA6小鼠小脑中多种关键离子通道(包括钙通道和钾通道)的基因表达水平在各个年龄段都没有出现一致的显著变化,蛋白水平也无明显改变。
那么,放电紊乱到底是"外因"还是"内因"造成的?研究人员做了一个巧妙的实验:他们先用微电极"贴"在神经元表面记录(不侵入细胞),观察到19个月SCA6小鼠的神经元放电确实不规则;然后将电极"戳入"同一个细胞进行全细胞记录——此时细胞内液与电极溶液发生交换。结果显示,一旦进入全细胞模式,放电紊乱就消失了,SCA6小鼠的神经元表现得和正常小鼠一样好。
这意味着,问题出在细胞内部的某种可被稀释或缓冲的物质上,而非离子通道的结构或数量变化。这个"内部物质"会是什么呢?
为了无偏见地寻找答案,研究团队对3、6、12和19个月龄小鼠的小脑进行了全面的转录组测序分析。他们利用一种叫做"加权基因共表达网络分析"(WGCNA)的方法,寻找在SCA6小鼠中显著变化的基因群组。
如图[2]所示,这张热图和网络图展示了基因共表达模块的分析结果。研究人员发现,与离子通道相关的基因模块(白色和黄色模块)在SCA6小鼠中并无显著富集——这与前面离子通道无变化的结论一致。真正出现最显著变化的是一个叫"浅青色模块"(lightcyan module)的基因群组,其中包含大量与内质网应激相关的基因,尤其是一系列分子伴侣蛋白(如HSP90b1、HSPA5等)和钙缓冲蛋白(如钙网蛋白Calreticulin),它们在6个月龄的SCA6小鼠中就已经显著上调。

更关键的是,研究团队还利用空间转录组技术(MERFISH),精确地验证了这些变化确实发生在浦肯野神经元中,而不是小脑的其他细胞类型。这些内质网应激相关基因的上调,发生在症状出现前整整13个月,这意味着它们并不是疾病的结果,而是一种早期启动的保护性反应。
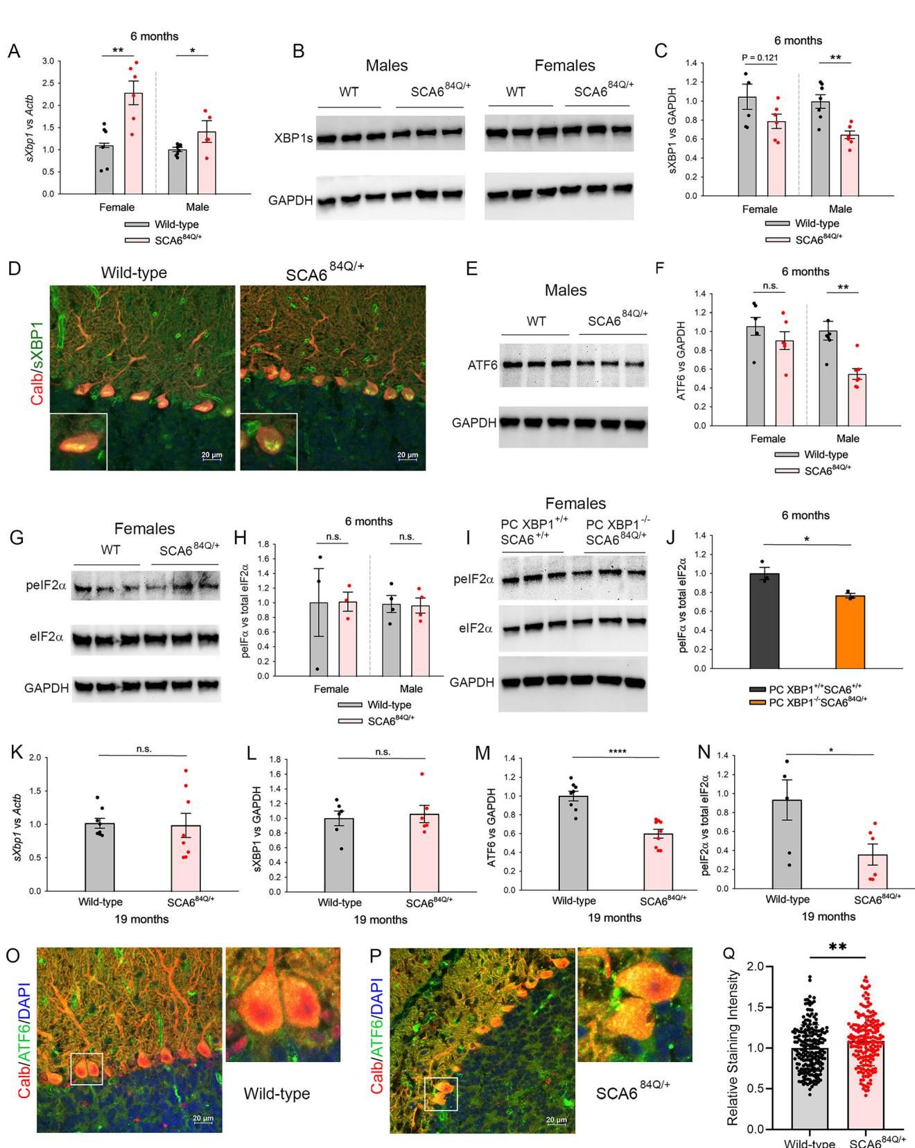
内质网是细胞中负责蛋白质折叠和钙储存的重要"车间"。当突变的Cav2.1蛋白无法正常折叠时,就会给内质网带来巨大的工作压力,即"内质网应激"。细胞会启动一套叫做"未折叠蛋白反应"(UPR)的应急程序来应对,这套程序有三条相对独立的通路:XBP1通路、ATF6通路和PERK-eIF2α通路。
如图[3]所示,研究人员详细检测了这三条通路在SCA6小鼠中的变化。在6个月龄(症状出现前)的小鼠中,XBP1通路的关键基因sXbp1转录水平显著升高,其下游靶基因也明显激活,说明细胞正在积极调动"蛋白折叠修复队"。有趣的是,当研究人员专门在浦肯野神经元中敲除XBP1基因后,小鼠并未提前发病,神经元放电也保持正常。这说明UPR的三条通路之间存在冗余和互补关系——删掉一条,其他通路会自动补位。

然而,到了19个月龄,情况发生了质变:ATF6和磷酸化eIF2α的水平都显著下降,UPR相关基因也不再上调。这套运转了十几个月的保护系统终于力不从心了。
那么,当内质网应激保护系统失效后,究竟是什么直接导致了神经元放电紊乱?研究团队推理:内质网应激常常伴随内质网中钙离子的流失,而钙流失会激活细胞膜上一种叫做CRAC(钙释放激活钙通道)的通道,让额外的钙离子涌入细胞,从而打乱神经元正常的电活动节律。
为验证这一假说,研究人员在19个月龄SCA6小鼠的脑片上使用了CRAC通道的专用抑制剂YM 58483。如图[4]所示,左侧是用药前浦肯野神经元不规则的放电记录,右侧是用药后放电节律明显改善的记录。统计分析证实,CRAC通道抑制剂显著改善了SCA6小鼠的神经元放电规律性(p<0.05),同时提高了放电频率(p<0.001)。而同样的药物对正常19个月龄小鼠完全没有影响,说明异常的CRAC电流是SCA6小鼠特有的病理改变。

作为对照,研究人员还在另一种小脑共济失调模型——SCA1小鼠上测试了同样的药物,结果毫无效果。这进一步证明,CRAC通道异常激活是SCA6独特的发病机制,而非所有共济失调的共同特征。
在6个月龄SCA6小鼠小脑中上调的众多保护性基因中,HSP90家族格外引人注目。HSP90是一类重要的分子伴侣蛋白,专门帮助其他蛋白质正确折叠,其中内质网驻留的亚型GRP94(由Hsp90b1编码)更被视为内质网应激反应的标志性分子。
如图[5]所示,研究人员设计了一个精巧的实验来验证HSP90的保护作用。他们用HSP90抑制剂17-AAG处理6个月龄(此时本来没有症状)的SCA6小鼠脑片,结果浦肯野神经元立刻出现了放电紊乱——和19个月龄发病时的表现一模一样。而同样的处理对正常小鼠没有任何影响。更具说服力的是,当在17-AAG处理的基础上再加入CRAC通道抑制剂,放电紊乱又被纠正了(p<0.01)。

这一系列实验清晰地勾勒出了完整的因果链条:
| 阶段 | 时间(小鼠) | 体内状态 | 外在表现 |
|---|---|---|---|
| 早期保护期 | 6个月 | HSP90等分子伴侣上调,UPR积极应对内质网应激 | 神经元放电正常,无运动障碍 |
| 保护衰退期 | 12个月 | UPR保护基因开始下降 | 仍无明显症状 |
| 发病期 | 19个月 | UPR系统全面衰退,CRAC通道异常激活 | 神经元放电紊乱,运动功能下降 |
值得注意的是,即便在正常衰老的小鼠中,HSP90被抑制后也能在19个月龄时诱发出CRAC电流(在6个月龄时则不会)。这暗示衰老本身就会削弱内质网应激的应对能力,而SCA6患者因为突变蛋白带来的额外负担,让这一过程提前达到了崩溃的临界点。
这项研究的意义远不止于解释一种罕见遗传病。蛋白质错误折叠和内质网应激在帕金森病、阿尔茨海默病、亨廷顿病等多种常见神经退行性疾病中都有报道,钙离子紊乱也在这些疾病中被反复提及,但两者之间的关系一直不够清晰。SCA6研究揭示的"蛋白错折叠→内质网应激→CRAC通道激活→神经元功能障碍"这条通路,以及"UPR保护系统随衰老崩溃导致迟发性发病"的机制,很可能适用于更广泛的年龄相关神经退行性疾病。
在治疗策略方面,研究提示直接阻断CRAC通道并不可行——因为CRAC通道在小脑正常学习和运动功能中也扮演着重要角色,抑制它可能带来新的问题。相反,增强HSP90等分子伴侣的功能,帮助突变蛋白正确折叠,或许是更有前景的方向。类似的策略已在囊性纤维化的治疗中取得成功——通过"CFTR矫正剂"帮助突变蛋白正确折叠,不仅恢复了蛋白功能,还缓解了内质网应激。
不过,研究团队也坦诚指出,模型小鼠中使用的84次CAG重复远超人类SCA6患者的21-30次重复,因此这些发现在人类中的适用性还需要进一步验证。未来,利用SCA6患者来源的诱导多能干细胞分化的神经元来检验内质网应激是否同样存在,将是验证这一机制的关键一步。而对于那些同样面临"蛋白错折叠"难题的帕金森病和阿尔茨海默病,这扇从罕见病中打开的窗口,或许正透出治疗的曙光。
本文由超能文献“资讯AI智能体”基于4000万篇Pubmed文献自主选题与撰写,并经AI核查及编辑团队二次人工审校。内容仅供学术交流参考,不代表任何医学建议。
分享

研究发现58.2%的CLL患者存在克隆性造血,影响治疗副作用、里希特转化风险及生存期,靶向治疗可抵消其负面影响。

研究发现,在儿童脱髓鞘疾病MOGAD中,多发性硬化常见的顺磁性边缘病灶完全缺席,且中心静脉征可预测病灶去留,揭示了区分两种疾病的关键影像学特征。

一项新研究揭示,全球科学界在海洋生物内分泌干扰物研究上存在巨大盲区,超500种海洋生物面临“环境激素”威胁,但相关研究数据极度匮乏。文章呼吁科研、政策与公众多方协作,利用基因组学、新方法和不良结果路径等工具,建立全球统一的海洋污染监测和监管体系,以应对日益严峻的海洋化学污染挑战。

加拿大阿片类药物处方量连降4年,跌落“神坛”。本文深入分析了阿片类药物疗效不如布洛芬、成瘾及痛觉过敏等隐形代价,以及可待因和曲马多等“温和”选项的基因风险。强调科学用药应作为最后防线、避免基因盲盒、速战速决并止损,呼吁医学界清醒应对,回归精准安全治疗。

最新研究颠覆传统认知,揭示健康人呼吸道并非无菌,而是存在复杂病毒生态。这些病毒不仅影响免疫,还可能在哮喘、慢阻肺及肺癌等慢性疾病中扮演关键角色。文章还探讨了研究挑战及噬菌体疗法前景,重新定义肺部健康。