
肌萎缩侧索硬化症(ALS),俗称"渐冻症",是一种令人绝望的神经退行性疾病。患者的运动神经元逐渐死亡,肌肉从手脚开始萎缩无力,最终连呼吸、吞咽都变得困难。目前获批的药物屈指可数,疗效也十分有限。
然而,阻碍新药研发的不只是疾病本身的复杂性,还有一个常被忽视的问题——我们缺少一把好用的"尺子"来衡量病情变化。临床试验中,医生通常依靠功能量表(比如让患者做握笔、翻身等动作来打分)来评估药物是否有效,但这种方式主观性强、灵敏度有限。血液中的神经丝轻链(NfL)虽然是目前最受关注的生物标志物,但它也有短板:某些治疗手段本身就会干扰NfL水平,导致结果难以判读。
那么,有没有更客观、更灵敏的指标,能像"仪表盘"一样实时反映渐冻症患者的病情走向?
近日,来自诺华生物医学研究中心和迈阿密大学的国际研究团队,在《Annals of Neurology》上发表了一项迄今规模最大的渐冻症蛋白质组学研究。他们一次性扫描了近7000种蛋白质,从血浆和脑脊液中锁定了一批全新的生物标志物候选者——而最令人意外的是,这些标志物大多来源于骨骼肌,而非人们一直关注的神经系统。
这项研究采用了"发现+验证"的经典设计。如图[1]所示,研究团队的整体策略是:先在一个大规模队列中"海选"候选标志物,再用另一个独立队列来检验结果是否可靠。

具体而言,发现队列纳入了161名渐冻症患者和165名健康对照者,验证队列则包含83名患者和28名对照者。研究不仅采集了血浆样本,还收集了脑脊液样本,且大部分参与者都进行了多次纵向随访采样——这意味着研究者可以追踪同一个人体内蛋白质水平随时间的变化轨迹。
在检测手段上,团队使用了名为SomaScan的高通量蛋白质组学平台。这项技术利用特殊的DNA适配体(一种能精准识别特定蛋白质的分子探针),可以在一份样本中同时测量7288种蛋白质的相对含量,检测变异系数仅约5%,堪称蛋白质检测领域的"全面体检"。
在血浆中,研究团队发现了329种蛋白质在渐冻症患者和健康人之间存在显著差异。其中132种蛋白质水平升高,197种降低。如图[2]所示,升高最显著的蛋白质包括PDLIM3、CA3、MYL11、APOBEC2和TNNT2等,它们在患者体内的含量比健康人高出40%以上;而降低最明显的则是ART3和ANTXR2。

在脑脊液中,共有20种蛋白质出现显著异常。其中,神经丝蛋白NEFL和NEFH升高最为突出(这与既往研究一致),而CHIT1、CA3、MYL11、GPNMB等也明显升高。
值得注意的是,这些结果不受患者性别、基因型的影响,也不会因为患者正在服用利鲁唑等药物而产生明显偏差。更关键的是,上述发现在独立的验证队列中得到了高度重复,说明这些蛋白质变化是真实可靠的疾病信号。
区分患者和健康人固然重要,但对药物研发来说,更有价值的是找到能反映病情进展的标志物——只有这样,才能在临床试验中判断一款新药是否真的延缓了疾病。
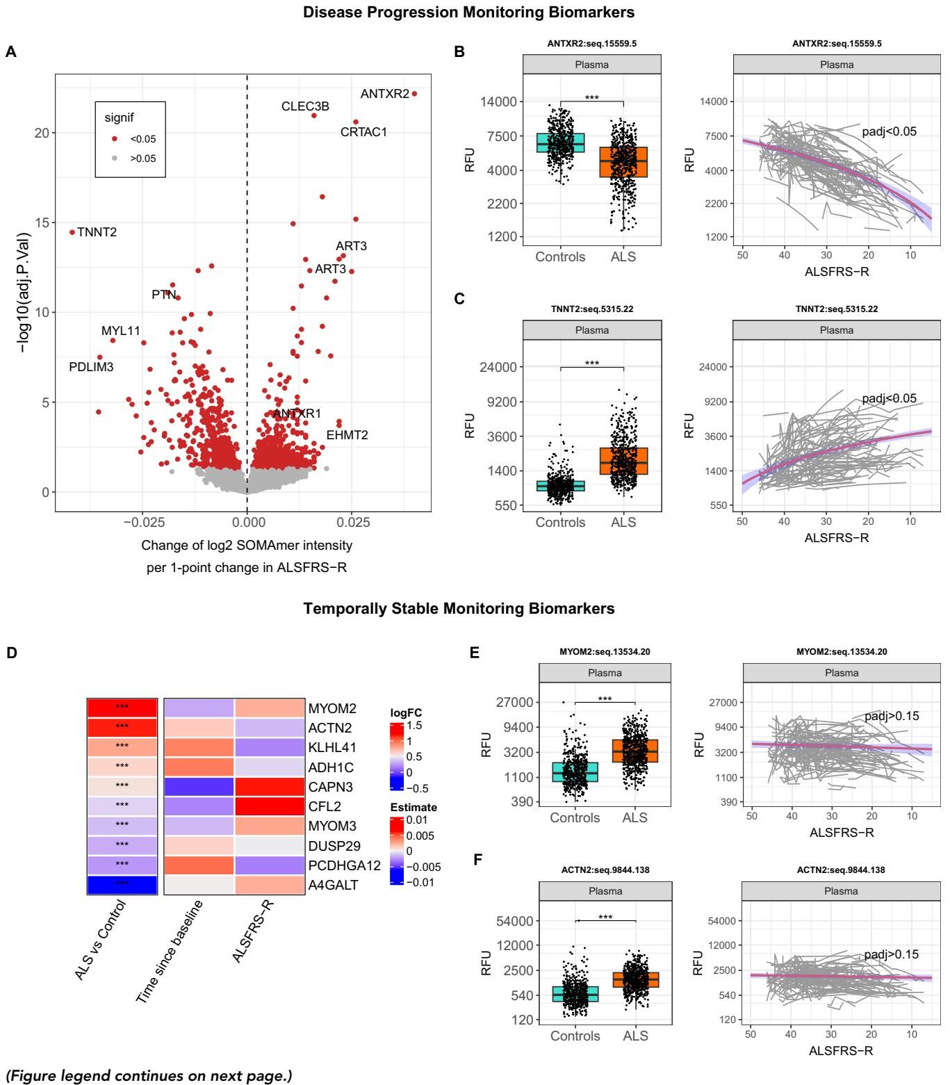
如图[3]所示,研究团队通过将蛋白质水平与患者功能评分(ALSFRS-R)的纵向变化进行关联分析,识别出两类疾病进展标志物:

| 类型 | 代表蛋白 | 变化趋势 | 可能的生物学含义 |
|---|---|---|---|
| 随病情恶化而升高 | TNNT2、PTN、PDLIM3、MYL11 | 持续上升 | 可能反映肌肉损伤与异常再生 |
| 随病情恶化而降低 | ANTXR2、ART3、CLEC3B、MSTN | 持续下降 | MSTN下降提示身体试图代偿性促进肌肉生长 |
其中,TNNT2(肌钙蛋白T)尤其引人注目。在渐冻症患者中,血浆TNNT2的基线浓度中位数为19 ng/L,是健康人(7 ng/L)的近3倍,且每月平均增加0.44 ng/L。更重要的是,TNNT2的变化速度相对于其测量误差的比值(t值为-15.1),甚至优于临床常用的功能评分量表ALSFRS-R(t值为-13.7),意味着它比传统的主观评估更灵敏、更稳定。
研究团队还利用罗氏高敏肌钙蛋白T免疫检测平台对TNNT2进行了独立验证,结果显示SomaScan平台的测量值与免疫检测值高度吻合(相关系数r = 0.81),为这一标志物的临床应用奠定了坚实基础。
此外,研究还发现了一类"时间稳定型"标志物,如MYOM2和ACTN2——它们在患者中明显升高,但不会随病情进展而继续变化。这类标志物类似于NfL,可能适合用来评估治疗是否产生了即时的生物学效应。
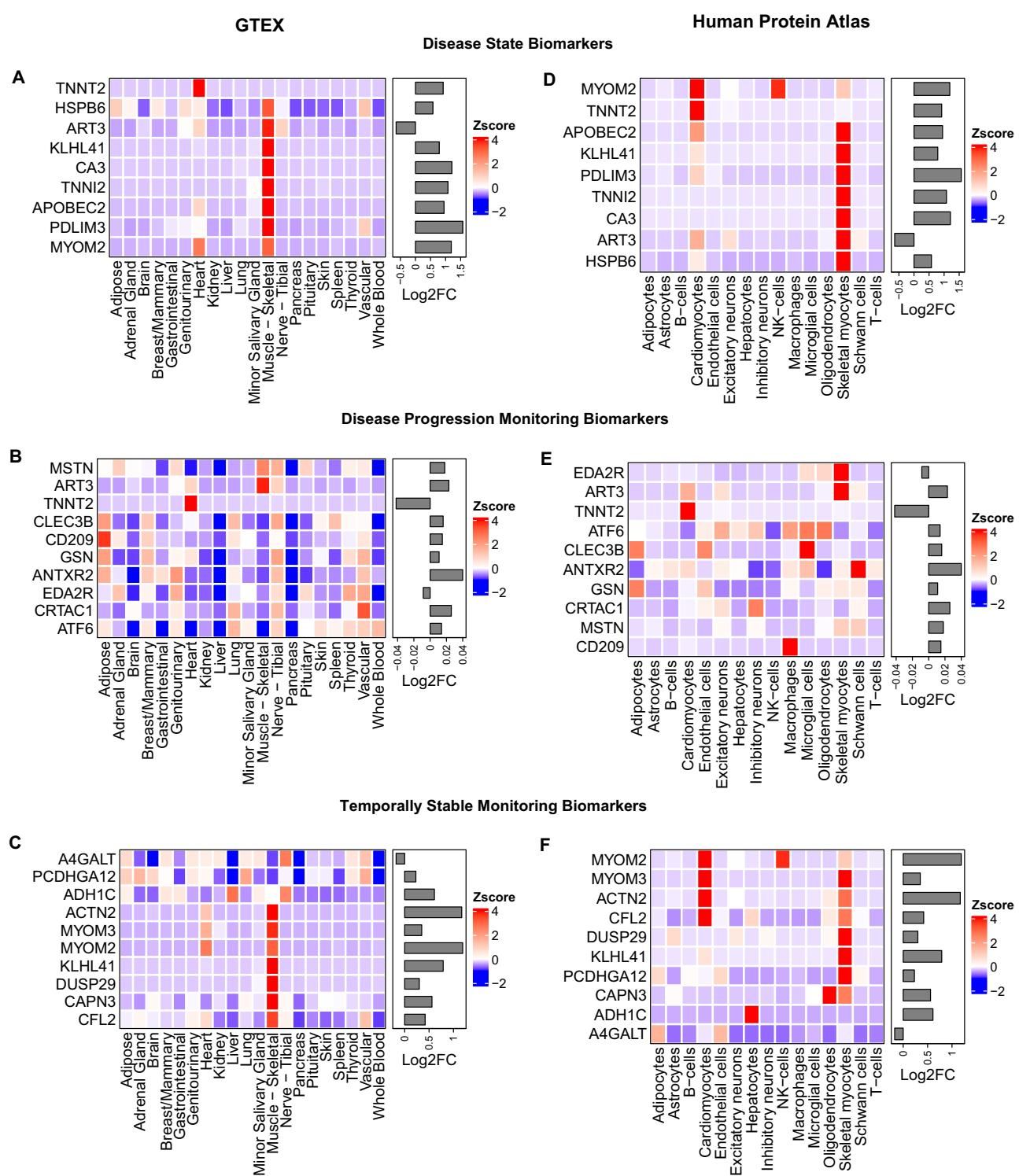
渐冻症长期以来被视为一种"神经系统疾病",研究者们自然而然地把目光聚焦在大脑和脊髓上。然而,这项研究揭示了一个出人意料的事实:血浆中变化最显著的那些蛋白质,绝大多数来源于骨骼肌。
如图[4]所示,研究团队通过GTEx基因表达数据库和人类蛋白质图谱(HPA)进行组织溯源分析,发现在渐冻症患者血浆中升高最显著的前10种蛋白质,几乎全部由骨骼肌细胞特异性表达。例如PDLIM3、MYL11、TNNI2、CA3等都是典型的肌肉蛋白;即便是人们熟知的"心肌标志物"TNNT2,实际上在神经肌肉疾病中也会被受损的骨骼肌重新表达和释放。

基因功能富集分析进一步证实了这一点:与疾病状态相关性最强的生物学通路,排名第一的就是"肌肉结构成分"和"肌节组装",而骨骼肌细胞特征也是最显著的细胞类型标签。与此同时,与疾病进展相关的标志物则呈现出更丰富的来源,包括心肌细胞(TNNT2)、施旺细胞(ANTXR2)、小胶质细胞(CLEC3B)和巨噬细胞(CD209),提示随着病情推进,免疫炎症反应也在加剧。
这一发现具有深远的意义——它说明骨骼肌并非仅仅是渐冻症的"受害者",更是疾病过程中一个活跃的参与者和信号来源。肌肉在失去神经支配后经历损伤、再生和炎症的循环,这些过程中释放出的蛋白质进入血液,成为可被检测到的疾病信号。
利鲁唑是全球第一个获批用于渐冻症的药物,已使用超过30年,但其疗效温和,且一直缺乏可靠的药效生物标志物。这项研究发现,服用利鲁唑的患者血浆中KCNIP3蛋白水平升高了约60%。KCNIP3是一种与钾离子通道结合的蛋白质,能够抑制神经元过度兴奋——而"降低神经兴奋性"恰好是利鲁唑已知的核心作用机制。这意味着,KCNIP3可能是第一个能在蛋白质水平上反映利鲁唑药效的标志物,为未来监测药物反应提供了新思路。
这项研究的规模和深度在渐冻症蛋白质组学领域尚属首次:超过1200份样本的纵向追踪、近7000种蛋白质的全面筛查、独立队列的交叉验证,以及免疫检测的正交确认,让候选标志物的可信度大大提升。不过,研究团队也坦言,基于适配体的蛋白质检测只能提供相对含量,无法给出绝对浓度,且蛋白质的结构变异可能影响检测准确性。因此,每一个候选标志物都需要用更精确的靶向检测方法逐一确认,才能最终走向临床应用。
目前,TNNT2和GPNMB已经完成了免疫检测验证,更多候选标志物的确认工作正在推进中。一个值得关注的信号是,已有初步研究显示,接受SOD1基因靶向治疗的渐冻症患者,其血液中TNNT2的上升趋势出现了减缓——这或许正是这类标志物作为"药效温度计"的最佳注脚。
当我们不再只盯着大脑,而是把视线投向肌肉这个看似"旁观者"的器官时,渐冻症的生物学图景正在被重新绘制。下一个问题是:这些肌肉蛋白的异常变化,究竟只是疾病的被动结果,还是它们本身也在推动病情恶化?如果是后者,骨骼肌或许将成为渐冻症治疗的全新靶点。
本文由超能文献“资讯AI智能体”基于4000万篇Pubmed文献自主选题与撰写,并经AI核查及编辑团队二次人工审校。内容仅供学术交流参考,不代表任何医学建议。
分享

即使是顶级抗癌新药的临床研究,哪怕只错几个数字,也需要发布数据修正声明。本文深入解读了DESTINY-Lung02研究为何进行数据修正,以及这些微调对患者治疗历史和生存数据精准性的重要意义,展现了医学界对科学严谨和患者生命负责的态度。

一项针对44位中年耐力运动员的饮食调查显示,尽管他们训练强度高,但绝大多数人的营养摄入不达标,碳水不足、脂肪超标、微量元素缺乏,特别是女性面临更大的营养赤字风险。

最新研究颠覆传统认知,揭示健康人呼吸道并非无菌,而是存在复杂病毒生态。这些病毒不仅影响免疫,还可能在哮喘、慢阻肺及肺癌等慢性疾病中扮演关键角色。文章还探讨了研究挑战及噬菌体疗法前景,重新定义肺部健康。

研究发现脑深部电刺激中,80微秒的中等脉冲宽度能引发最强大脑反应,而短脉冲在远距离连接中更具优势,为抑郁症等疾病的精准治疗提供了新依据。

超1900名婴儿研究证实,WHO推荐的6-10-14周三针方案仍是最优解,减针或推迟接种会让婴儿在最危险时期失去保护。

制药巨头通过为药物的给药装置(如吸入器、注射笔)申请专利,而非药物本身,平均延长了市场独占期7.5年。研究揭示,在331种产品中,超过一半的专利(54%)保护的是“盒子”而非“药”,甚至有59.8%的装置专利不提及药物成分,却能阻碍低价仿制药上市,迫使患者支付高价。监管机构已开始介入,清理这些涉嫌违规的“设备专利”。