César-Razquin Adrián, Girardi Enrico, Yang Mi, Brehme Marc, Saez-Rodriguez Julio, Superti-Furga Giulio
CeMM Research Center for Molecular Medicine of the Austrian Academy of Sciences, Vienna, Austria.
Faculty of Biosciences, Heidelberg University, Heidelberg, Germany.
Front Pharmacol. 2018 Sep 7;9:1011. doi: 10.3389/fphar.2018.01011. eCollection 2018.
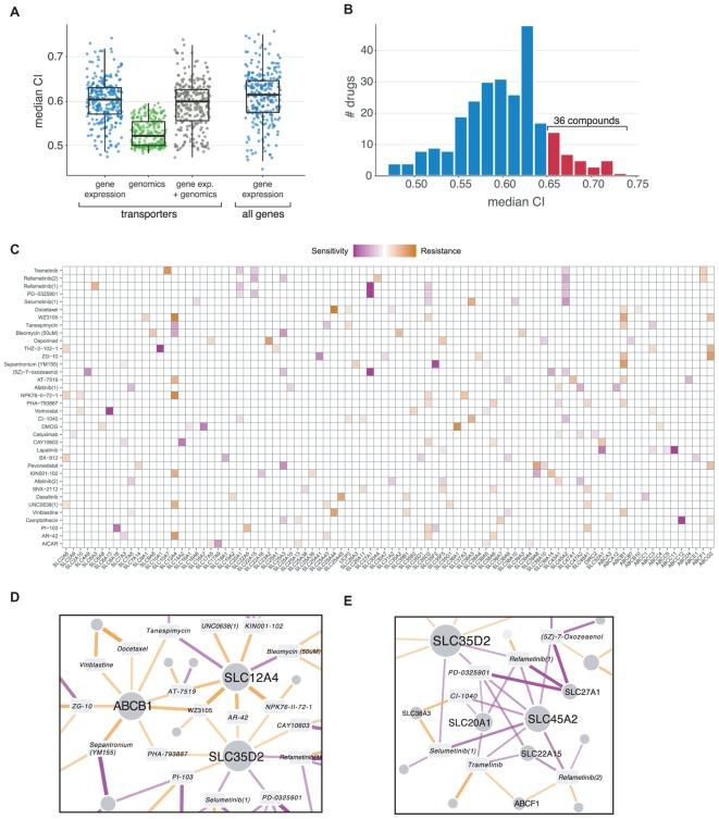
The interplay between drugs and cell metabolism is a key factor in determining both compound potency and toxicity. In particular, how and to what extent transmembrane transporters affect drug uptake and disposition is currently only partially understood. Most transporter proteins belong to two protein families: the ATP-Binding Cassette (ABC) transporter family, whose members are often involved in xenobiotic efflux and drug resistance, and the large and heterogeneous family of solute carriers (SLCs). We recently argued that SLCs are collectively a rather neglected gene group, with most of its members still poorly characterized, and thus likely to include many yet-to-be-discovered associations with drugs. We searched publicly available resources and literature to define the currently known set of drugs transported by ABCs or SLCs, which involved ∼500 drugs and more than 100 transporters. In order to extend this set, we then mined the largest publicly available pharmacogenomics dataset, which involves approximately 1,000 molecularly annotated cancer cell lines and their response to 265 anti-cancer compounds, and used regularized linear regression models (Elastic Net, LASSO) to predict drug responses based on SLC and ABC data (expression levels, SNVs, CNVs). The most predictive models included both known and previously unidentified associations between drugs and transporters. To our knowledge, this represents the first application of regularized linear regression to this set of genes, providing an extensive prioritization of potentially pharmacologically interesting interactions.
药物与细胞代谢之间的相互作用是决定化合物效力和毒性的关键因素。特别是,跨膜转运蛋白如何以及在多大程度上影响药物摄取和处置,目前仅得到部分了解。大多数转运蛋白属于两个蛋白家族:ATP结合盒(ABC)转运蛋白家族,其成员通常参与外源性物质外排和耐药性;以及庞大而异质的溶质载体(SLC)家族。我们最近指出,SLCs总体上是一个被相当忽视的基因组,其大多数成员的特征仍不清楚,因此可能包含许多尚未被发现的与药物的关联。我们检索了公开可用的资源和文献,以确定目前已知的由ABCs或SLCs转运的药物集,其中涉及约500种药物和100多种转运蛋白。为了扩展这个集合,我们随后挖掘了最大的公开可用药物基因组学数据集,该数据集涉及大约1000个经过分子注释的癌细胞系及其对265种抗癌化合物的反应,并使用正则化线性回归模型(弹性网络、套索)基于SLC和ABC数据(表达水平、单核苷酸变异、拷贝数变异)预测药物反应。最具预测性的模型包括药物与转运蛋白之间已知和先前未识别的关联。据我们所知,这是正则化线性回归首次应用于这组基因,为潜在的药理学有趣相互作用提供了广泛的优先级排序。