Suppr超能文献

多组学揭示了根腐病对黄精块茎的影响,并鉴定了病原菌和生防菌株。

Multiomics Reveals the Effect of Root Rot on Polygonati Rhizome and Identifies Pathogens and Biocontrol Strain.

机构信息

Crops Conservation and Breeding Base, CAS Key Laboratory of Tropical Plant Resources and Sustainable Use, Xishuangbanna Tropical Botanical Garden, Chinese Academy of Sciences, Menglun, China.

College of Life Sciences, University of Chinese Academy of Sciences, Beijing, China.

出版信息

Microbiol Spectr. 2022 Apr 27;10(2):e0238521. doi: 10.1128/spectrum.02385-21. Epub 2022 Feb 28.

Abstract

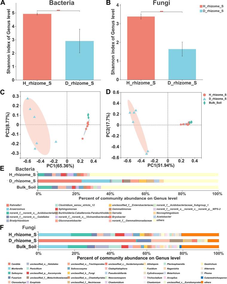
Root (rhizome) rot of plants has received substantial attention because it threatens yield and sustainable utilization in the polygonati rhizome industry. However, the potential pathogens that cause rhizome rot as well as the direct and indirect (via root-associated microbes) strategies by which defends against pathogens remain largely unknown. Herein, we used integrated multiomics of plant-targeted metabolomics and transcriptomics, microbiome, and culture-based methods to systematically investigate the interactions between the Polygonatum cyrtonema Hua root-associated microbiota and pathogens. We found that root rot inhibited rhizome growth and that the fresh weight significantly decreased ( < 0.001). The transcriptomic and metabonomic results showed that the expression of differentially expressed genes (DEGs) related to specialized metabolic and systemic resistance pathways, such as glycolysis/gluconeogenesis and flavonoid biosynthesis, cycloartenol synthase activity (related to saponin synthesis), mitogen-activated protein kinase (MAPK) signaling, and plant hormone signal transduction, was particularly increased in diseased rhizomes. Consistently, the contents of lactose, d-fructose, sarsasapogenin, asperulosidic acid, botulin, myricadoil, and other saponins, which are functional medicinal compounds present in rhizomes, were also increased in diseased plants infected with rhizome rot. The microbiome sequencing and culture results showed that root rot disrupted the bacterial and fungal communities and reduced the microbial diversity in the rhizomes and rhizosphere soil. We further found that a clear enrichment of Streptomyces violascens XTBG45 (HJB-XTBG45) in the healthy rhizosphere could control the root rot caused by Fusarium oxysporum and . Taken together, our results indicate that can modulate the plant immune system and metabolic processes and enrich beneficial root microbiota to defend against pathogens. Root (rhizome or tuber) reproduction is the main method for the agricultural cultivation of many important cash crops, and infected crop plants rot, exhibit retarded growth, and experience yield losses. While many studies have investigated medicinal plants and their functional medicinal compounds, the occurrence of root (rhizome) rot of plant and soil microbiota has received little attention. Therefore, we used integrated multiomics and culture-based methods to systematically study rhizome rot on the famous Chinese medicine and identify pathogens and beneficial microbiota of rhizome rot. Rhizome rot disrupted the -associated microbiota and reduced microbial diversity, and rhizome transcription and metabolic processes significantly changed. Our work provides evidence that rhizome rot not only changes rhizome transcription and functional metabolite contents but also impacts the microbial community diversity, assembly, and function of the rhizome and rhizosphere. This study provides a new friendly strategy for medicinal plant breeding and agricultural utilization.

摘要

植物的根茎腐烂问题一直备受关注,因为它会威胁到块茎产业的产量和可持续利用。然而,导致根茎腐烂的潜在病原体以及植物防御病原体的直接和间接(通过与根相关的微生物)策略在很大程度上仍然未知。在此,我们使用植物靶向代谢组学和转录组学、微生物组学和基于培养的方法的综合多组学,系统地研究了 Polygonatum cyrtonema Hua 根相关微生物群与病原体之间的相互作用。我们发现,根茎腐烂会抑制块茎的生长,使鲜重显著下降(<0.001)。转录组和代谢组学的结果表明,与特化代谢和系统抗性途径相关的差异表达基因(DEG)的表达,如糖酵解/糖异生和类黄酮生物合成、鲨烯合酶活性(与皂苷合成有关)、丝裂原激活蛋白激酶(MAPK)信号和植物激素信号转导,在患病的根茎中特别增加。一致地,在感染根茎腐烂的患病植物中,功能性药用化合物存在于根茎中的乳糖、D-果糖、次黄甾烷、asperulosidic 酸、botulin、myricadoil 和其他皂苷的含量也增加。微生物组测序和培养结果表明,根茎腐烂破坏了细菌和真菌群落,降低了根茎和根际土壤中的微生物多样性。我们进一步发现,在健康的根际中,Streptomyces violascens XTBG45(HJB-XTBG45)的明显富集可以控制由 Fusarium oxysporum 和 引起的根腐病。总之,我们的结果表明, 可以调节植物免疫系统和代谢过程,并富集有益的根微生物群来抵御病原体。 根茎(块茎或块根)繁殖是许多重要经济作物农业种植的主要方法,而受感染的作物植物腐烂、生长迟缓、产量损失。虽然许多研究都研究了药用植物及其功能药用化合物,但植物根茎腐烂和土壤微生物群的发生却很少受到关注。因此,我们使用综合多组学和基于培养的方法系统地研究了著名中药 上的根茎腐烂,并鉴定了病原体和有益的根茎腐烂微生物群。根茎腐烂破坏了 相关的微生物群并降低了微生物多样性,根茎转录和代谢过程发生显著变化。我们的工作提供了证据,表明根茎腐烂不仅改变了根茎的转录和功能代谢物含量,而且还影响了根茎和根际的微生物群落多样性、组装和功能。本研究为药用植物的选育和农业利用提供了一种新的友好策略。

https://cdn.ncbi.nlm.nih.gov/pmc/blobs/08d0/9045327/07dd3f530a23/spectrum.02385-21-f001.jpg

文献检索

告别复杂PubMed语法,用中文像聊天一样搜索,搜遍4000万医学文献。AI智能推荐,让科研检索更轻松。

立即免费搜索

文件翻译

保留排版,准确专业,支持PDF/Word/PPT等文件格式,支持 12+语言互译。

免费翻译文档

深度研究

AI帮你快速写综述,25分钟生成高质量综述,智能提取关键信息,辅助科研写作。

立即免费体验