• 文献检索
  • 文档翻译
  • 深度研究
  • 学术资讯
  • Suppr Zotero 插件Zotero 插件
  • 邀请有礼
  • 套餐&价格
  • 历史记录
应用&插件
Suppr Zotero 插件Zotero 插件浏览器插件Mac 客户端Windows 客户端微信小程序
定价
高级版会员购买积分包购买API积分包
服务
文献检索文档翻译深度研究API 文档MCP 服务
关于我们
关于 Suppr公司介绍联系我们用户协议隐私条款
关注我们

Suppr 超能文献

核心技术专利:CN118964589B侵权必究
粤ICP备2023148730 号-1Suppr @ 2026

文献检索

告别复杂PubMed语法,用中文像聊天一样搜索,搜遍4000万医学文献。AI智能推荐,让科研检索更轻松。

立即免费搜索

文件翻译

保留排版,准确专业,支持PDF/Word/PPT等文件格式,支持 12+语言互译。

免费翻译文档

深度研究

AI帮你快速写综述,25分钟生成高质量综述,智能提取关键信息,辅助科研写作。

立即免费体验

胰腺癌患者血清间皮素水平低是由于脱落的间皮素在肿瘤微环境中潴留所致。

Low serum mesothelin in pancreatic cancer patients results from retention of shed mesothelin in the tumor microenvironment.

作者信息

Zhang Xianyu, Yu Yunkai, Peer Cody J, Landsman Rebekah, Skorupan Nebojsa, Cao Liang, Alewine Christine

机构信息

Laboratory of Molecular Biology, Center for Cancer Research, National Cancer Institute, National Institutes of Health, Besthesda, MD, 20892-4264, USA.

Genetics Branch, Center for Cancer Research, National Cancer Institute, National Institutes of Health, Besthesda, MD, 20892-4264, USA.

出版信息

Transl Oncol. 2022 Jul;21:101440. doi: 10.1016/j.tranon.2022.101440. Epub 2022 May 4.

DOI:10.1016/j.tranon.2022.101440
PMID:35523008
原文链接:https://pmc.ncbi.nlm.nih.gov/articles/PMC9079715/
Abstract

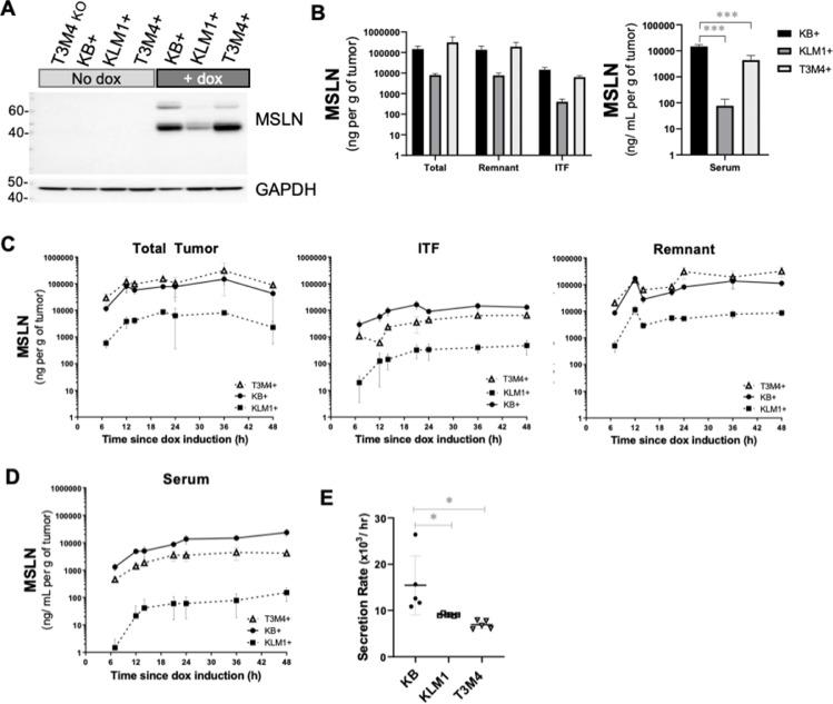
Mesothelin (MSLN) is overexpressed by many cancers, including pancreatic ductal adenocarcinoma (PDAC) and has consequently become a target for anti-cancer therapeutics. Mature, membrane bound MSLN is cleaved by proteases, releasing a shed form that transits to the circulation. Many patients with mesothelioma and ovarian cancer have abnormally high serum MSLN concentration. However, serum MSLN concentration in PDAC patients rarely exceeds levels of healthy controls. Here, serum MSLN concentration in advanced PDAC patients was examined pre- and post-treatment. Serum MSLN did not correlate with tumor MSLN expression, nor with changes in tumor burden as assessed by PDAC serum tumor marker CA19-9. Subsequently, tumor-bearing mouse models were used to investigate the fate of shed MSLN in PDAC versus a control cervical cancer model. Efficiency of MSLN secretion into the serum was cell-line dependent. Tumors from some PDAC lines had poor MSLN secretion efficiency although these lines had similar or higher MSLN shedding rate, total and surface MSLN expression. Measurements of compartment-specific MSLN concentration taken at equilibrium suggested that tumors with poor MSLN secretion efficiency trapped shed MSLN in the tumor microenvironment (TME), a finding confirmed by dynamic experiments using a doxycycline-inducible MSLN expression system. Tumors with the poorest MSLN secretion efficiency had higher collagen density and increased abundance of MSLN binding partner MUC16. The tumor with the worst secretion efficiency could rebind shed MSLN to the cancer cell surface. Altogether, these data suggest that PDAC can trap shed MSLN within the TME. This finding has potential significance for design of MSLN-targeted therapeutics.

摘要

间皮素(MSLN)在包括胰腺导管腺癌(PDAC)在内的多种癌症中均有过表达,因此已成为抗癌治疗的靶点。成熟的、膜结合型MSLN会被蛋白酶切割,释放出一种脱落形式并进入循环系统。许多间皮瘤和卵巢癌患者的血清MSLN浓度异常升高。然而,PDAC患者的血清MSLN浓度很少超过健康对照者的水平。在此,对晚期PDAC患者治疗前后的血清MSLN浓度进行了检测。血清MSLN浓度与肿瘤MSLN表达无关,也与通过PDAC血清肿瘤标志物CA19-9评估的肿瘤负荷变化无关。随后,利用荷瘤小鼠模型研究了PDAC与对照宫颈癌模型中脱落型MSLN的去向。MSLN分泌到血清中的效率取决于细胞系。一些PDAC细胞系来源的肿瘤虽然具有相似或更高的MSLN脱落率、总MSLN和表面MSLN表达,但MSLN分泌效率较差。在平衡状态下对特定区域的MSLN浓度进行测量表明,MSLN分泌效率差的肿瘤会将脱落的MSLN截留在肿瘤微环境(TME)中,这一发现通过使用强力霉素诱导型MSLN表达系统的动态实验得到了证实。MSLN分泌效率最差的肿瘤具有更高的胶原蛋白密度以及MSLN结合伴侣MUC16的丰度增加。分泌效率最差的肿瘤能够将脱落的MSLN重新结合到癌细胞表面。总之,这些数据表明PDAC能够将脱落的MSLN截留在TME内。这一发现对于MSLN靶向治疗药物的设计具有潜在意义。

https://cdn.ncbi.nlm.nih.gov/pmc/blobs/fafd/9079715/330e8fde9f4c/gr5.jpg
https://cdn.ncbi.nlm.nih.gov/pmc/blobs/fafd/9079715/165e3ee1c30b/gr1.jpg
https://cdn.ncbi.nlm.nih.gov/pmc/blobs/fafd/9079715/9d5f992b3e0e/gr2.jpg
https://cdn.ncbi.nlm.nih.gov/pmc/blobs/fafd/9079715/4505ba891012/gr3.jpg
https://cdn.ncbi.nlm.nih.gov/pmc/blobs/fafd/9079715/c343bb59910b/gr4.jpg
https://cdn.ncbi.nlm.nih.gov/pmc/blobs/fafd/9079715/330e8fde9f4c/gr5.jpg
https://cdn.ncbi.nlm.nih.gov/pmc/blobs/fafd/9079715/165e3ee1c30b/gr1.jpg
https://cdn.ncbi.nlm.nih.gov/pmc/blobs/fafd/9079715/9d5f992b3e0e/gr2.jpg
https://cdn.ncbi.nlm.nih.gov/pmc/blobs/fafd/9079715/4505ba891012/gr3.jpg
https://cdn.ncbi.nlm.nih.gov/pmc/blobs/fafd/9079715/c343bb59910b/gr4.jpg
https://cdn.ncbi.nlm.nih.gov/pmc/blobs/fafd/9079715/330e8fde9f4c/gr5.jpg