Suppr超能文献

从大豆((L.) Merrill)中分离出的一种新型单分体大豆双生病毒B的全基因组序列

Complete Genome Sequence of a Novel Monopartite , Soybean Geminivirus B, Isolated from Soybean ( (L.) Merrill).

作者信息

Choi Hoseong, Jo Yeonhwa, Hong Jinsung, Chung Hyunjung, Choi Sooyeon, Kim Sangmin, Lee Jeonghun, Moh Sanghyun, Lee Bongchoon, Cho Won Kyong

机构信息

Plant Genomics and Breeding Institute, Seoul National University, Seoul 08826, Korea.

College of Biotechnology and Bioengineering, Sungkyunkwan University, Seoburo 2066, Suwon 16419, Korea.

出版信息

Plants (Basel). 2022 Jul 3;11(13):1768. doi: 10.3390/plants11131768.

Abstract

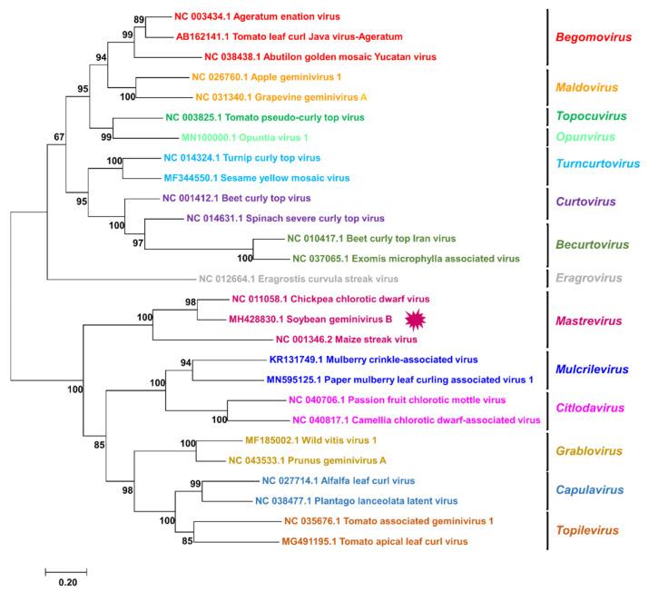
Soybean is one of the most important crops in Korea. To identify the viruses infecting soybean, we conducted RNA sequencing with samples displaying symptoms of viral disease. A contig displaying sequence similarity to the known was identified. A polymerase chain reaction (PCR) using two different pairs of back-to-back primers and rolling circle amplification (RCA) confirmed the complete genome of a novel virus named soybean geminivirus B (SGVB), consisting of a circular monopartite DNA genome measuring 2616 nucleotides (nt) in length. SGVB contains four open reading frames (ORFs) and three intergenic regions (IRs). IR1 includes a nonanucleotide origin of replication in the stem-loop structure. Phylogenetic and BLAST analyses demonstrated that SGVB could be a novel virus belonging to the genus in the family . We generated infectious clones for SGVB by adding a copy of the IR1 region of SGVB, comparing the V- in addition to the full-length genome of SGVB. Using the infectious clones, we observed chlorosis and leaf curling with a latent infection in the inoculated plants, while none of the inoculated soybean plants showed any visible symptoms of disease. This study provides the complete genome sequence and infectious clones of a novel referred to as SGVB from soybean in Korea.

摘要

大豆是韩国最重要的作物之一。为了鉴定感染大豆的病毒,我们对表现出病毒病症状的样本进行了RNA测序。鉴定出了一个与已知序列具有相似性的重叠群。使用两对不同的背靠背引物进行聚合酶链反应(PCR)和滚环扩增(RCA),证实了一种名为大豆双生病毒B(SGVB)的新型病毒的完整基因组,其由一个长度为2616个核苷酸(nt)的环状单分体DNA基因组组成。SGVB包含四个开放阅读框(ORF)和三个基因间区域(IR)。IR1在茎环结构中包含一个九核苷酸复制起点。系统发育和BLAST分析表明,SGVB可能是 科 属的一种新型病毒。通过添加SGVB的IR1区域的一个拷贝,除了SGVB的全长基因组外,还比较了V-,我们为SGVB生成了感染性克隆。使用这些感染性克隆,我们在接种的 植物中观察到了黄化和叶片卷曲以及潜伏感染,而接种的大豆植株均未表现出任何明显的病害症状。本研究提供了来自韩国大豆的一种名为SGVB的新型病毒的完整基因组序列和感染性克隆。

https://cdn.ncbi.nlm.nih.gov/pmc/blobs/bc10/9269612/7327e0677d86/plants-11-01768-g001.jpg

文献AI研究员

20分钟写一篇综述,助力文献阅读效率提升50倍。

立即体验

用中文搜PubMed

大模型驱动的PubMed中文搜索引擎

马上搜索

文档翻译

学术文献翻译模型,支持多种主流文档格式。

立即体验