• 文献检索
  • 文档翻译
  • 深度研究
  • 学术资讯
  • Suppr Zotero 插件Zotero 插件
  • 邀请有礼
  • 套餐&价格
  • 历史记录
应用&插件
Suppr Zotero 插件Zotero 插件浏览器插件Mac 客户端Windows 客户端微信小程序
定价
高级版会员购买积分包购买API积分包
服务
文献检索文档翻译深度研究API 文档MCP 服务
关于我们
关于 Suppr公司介绍联系我们用户协议隐私条款
关注我们

Suppr 超能文献

核心技术专利:CN118964589B侵权必究
粤ICP备2023148730 号-1Suppr @ 2026

文献检索

告别复杂PubMed语法,用中文像聊天一样搜索,搜遍4000万医学文献。AI智能推荐,让科研检索更轻松。

立即免费搜索

文件翻译

保留排版,准确专业,支持PDF/Word/PPT等文件格式,支持 12+语言互译。

免费翻译文档

深度研究

AI帮你快速写综述,25分钟生成高质量综述,智能提取关键信息,辅助科研写作。

立即免费体验

酵母端粒酶RNA的反向折叠设计提高体外活性

Inverse-Folding Design of Yeast Telomerase RNA Increases Activity In Vitro.

作者信息

Lebo Kevin J, Zappulla David C

机构信息

Department of Biology, Johns Hopkins University, Baltimore, MD 21218, USA.

Department of Biological Sciences, Lehigh University, Bethlehem, PA 18015, USA.

出版信息

Noncoding RNA. 2023 Aug 28;9(5):51. doi: 10.3390/ncrna9050051.

DOI:10.3390/ncrna9050051
PMID:37736897
原文链接:https://pmc.ncbi.nlm.nih.gov/articles/PMC10514824/
Abstract

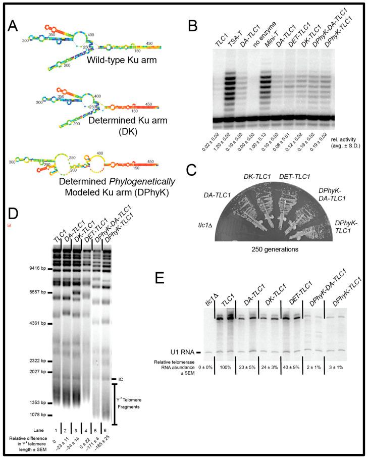
telomerase RNA, TLC1, is an 1157 nt non-coding RNA that functions as both a template for DNA synthesis and a flexible scaffold for telomerase RNP holoenzyme protein subunits. The tractable budding yeast system has provided landmark discoveries about telomere biology in vivo, but yeast telomerase research has been hampered by the fact that the large TLC1 RNA subunit does not support robust telomerase activity in vitro. In contrast, 155-500 nt miniaturized TLC1 alleles comprising the catalytic core domain and lacking the RNA's long arms do reconstitute robust activity. We hypothesized that full-length TLC1 is prone to misfolding in vitro. To create a full-length yeast telomerase RNA, predicted to fold into its biologically relevant structure, we took an inverse RNA-folding approach, changing 59 nucleotides predicted to increase the energetic favorability of folding into the modeled native structure based on the feature of software. The sequence changes lowered the predicted ∆G of this "determined-arm" allele, DA-TLC1, by 61 kcal/mol (-19%) compared to wild-type. We tested DA-TLC1 for reconstituted activity and found it to be ~5-fold more robust than wild-type TLC1, suggesting that the inverse-folding design indeed improved folding in vitro into a catalytically active conformation. We also tested if DA-TLC1 functions in vivo, discovering that it complements a ∆ strain, allowing cells to avoid senescence and maintain telomeres of nearly wild-type length. However, all inverse-designed RNAs that we tested had reduced abundance in vivo. In particular, inverse-designing nearly all of the Ku arm caused a profound reduction in telomerase RNA abundance in the cell and very short telomeres. Overall, these results show that the inverse design of telomerase RNA increases activity in vitro, while reducing abundance in vivo. This study provides a biochemically and biologically tested approach to inverse-design RNAs using that could be useful for controlling RNA structure in basic research and biomedicine.

摘要

端粒酶RNA,即TLC1,是一种1157个核苷酸的非编码RNA,它既是DNA合成的模板,也是端粒酶RNP全酶蛋白亚基的柔性支架。易于操作的芽殖酵母系统为体内端粒生物学提供了具有里程碑意义的发现,但酵母端粒酶研究受到了以下事实的阻碍:大型TLC1 RNA亚基在体外不能支持强大的端粒酶活性。相比之下,包含催化核心结构域且缺少RNA长臂的155 - 500个核苷酸的小型化TLC1等位基因确实能重建强大的活性。我们推测全长TLC1在体外容易错误折叠。为了创建一个预测能折叠成其生物学相关结构的全长酵母端粒酶RNA,我们采用了反向RNA折叠方法,根据软件特征改变了59个核苷酸,这些核苷酸预计会增加折叠成模拟天然结构的能量偏好性。与野生型相比,序列变化使这个“确定臂”等位基因DA - TLC1的预测∆G降低了61千卡/摩尔(-19%)。我们测试了DA - TLC1的重建活性,发现它比野生型TLC1的活性强约5倍,这表明反向折叠设计确实改善了体外折叠成催化活性构象的情况。我们还测试了DA - TLC1在体内是否起作用,发现它能补充∆菌株,使细胞避免衰老并维持接近野生型长度的端粒。然而,我们测试的所有反向设计的RNA在体内的丰度都降低了。特别是,几乎对所有Ku臂进行反向设计都会导致细胞中端粒酶RNA丰度大幅降低以及端粒非常短。总体而言,这些结果表明端粒酶RNA的反向设计增加了体外活性,同时降低了体内丰度。这项研究提供了一种经过生物化学和生物学测试的利用反向设计RNA的方法,这可能有助于在基础研究和生物医学中控制RNA结构。

https://cdn.ncbi.nlm.nih.gov/pmc/blobs/17dc/10514824/0e5048e31de0/ncrna-09-00051-g004.jpg
https://cdn.ncbi.nlm.nih.gov/pmc/blobs/17dc/10514824/18e307d68327/ncrna-09-00051-g001.jpg
https://cdn.ncbi.nlm.nih.gov/pmc/blobs/17dc/10514824/d9148406ac4d/ncrna-09-00051-g002.jpg
https://cdn.ncbi.nlm.nih.gov/pmc/blobs/17dc/10514824/ca6a93836ea0/ncrna-09-00051-g003.jpg
https://cdn.ncbi.nlm.nih.gov/pmc/blobs/17dc/10514824/0e5048e31de0/ncrna-09-00051-g004.jpg
https://cdn.ncbi.nlm.nih.gov/pmc/blobs/17dc/10514824/18e307d68327/ncrna-09-00051-g001.jpg
https://cdn.ncbi.nlm.nih.gov/pmc/blobs/17dc/10514824/d9148406ac4d/ncrna-09-00051-g002.jpg
https://cdn.ncbi.nlm.nih.gov/pmc/blobs/17dc/10514824/ca6a93836ea0/ncrna-09-00051-g003.jpg
https://cdn.ncbi.nlm.nih.gov/pmc/blobs/17dc/10514824/0e5048e31de0/ncrna-09-00051-g004.jpg

相似文献

1
Inverse-Folding Design of Yeast Telomerase RNA Increases Activity In Vitro.酵母端粒酶RNA的反向折叠设计提高体外活性
Noncoding RNA. 2023 Aug 28;9(5):51. doi: 10.3390/ncrna9050051.
2
Inverse-folding design of yeast telomerase RNA increases activity .酵母端粒酶RNA的反向折叠设计可提高活性。
bioRxiv. 2023 Feb 8:2023.02.08.527468. doi: 10.1101/2023.02.08.527468.
3
Stiffened yeast telomerase RNA supports RNP function in vitro and in vivo.刚性酵母端粒酶 RNA 在体外和体内支持 RNP 功能。
RNA. 2012 Sep;18(9):1666-78. doi: 10.1261/rna.033555.112. Epub 2012 Jul 31.
4
The principal role of Ku in telomere length maintenance is promotion of Est1 association with telomeres.Ku在端粒长度维持中的主要作用是促进Est1与端粒的结合。
Genetics. 2014 Aug;197(4):1123-36. doi: 10.1534/genetics.114.164707. Epub 2014 May 30.
5
A 4-Base-Pair Core-Enclosing Helix in Telomerase RNA Is Essential for Activity and for Binding to the Telomerase Reverse Transcriptase Catalytic Protein Subunit.端粒酶 RNA 中一个包含 4 个碱基对的核心螺旋对于活性和与端粒酶逆转录酶催化蛋白亚基的结合至关重要。
Mol Cell Biol. 2020 Nov 20;40(24). doi: 10.1128/MCB.00239-20.
6
The yeast telomerase RNA, TLC1, participates in two distinct modes of TLC1-TLC1 association processes in vivo.酵母端粒酶RNA,即TLC1,在体内参与TLC1-TLC1关联过程的两种不同模式。
PeerJ. 2016 Jan 4;4:e1534. doi: 10.7717/peerj.1534. eCollection 2016.
7
A miniature yeast telomerase RNA functions in vivo and reconstitutes activity in vitro.一种微型酵母端粒酶RNA在体内发挥作用,并在体外重建活性。
Nat Struct Mol Biol. 2005 Dec;12(12):1072-7. doi: 10.1038/nsmb1019. Epub 2005 Nov 20.
8
Ku can contribute to telomere lengthening in yeast at multiple positions in the telomerase RNP.Ku 可以在端粒酶 RNP 的多个位置促进酵母中的端粒延长。
RNA. 2011 Feb;17(2):298-311. doi: 10.1261/rna.2483611. Epub 2010 Dec 21.
9
A second essential function of the Est1-binding arm of yeast telomerase RNA.酵母端粒酶RNA的Est1结合臂的第二个基本功能。
RNA. 2015 May;21(5):862-76. doi: 10.1261/rna.049379.114. Epub 2015 Mar 3.
10
Low abundance of telomerase in yeast: implications for telomerase haploinsufficiency.酵母中端粒酶丰度较低:对端粒酶单倍剂量不足的影响。
RNA. 2006 Sep;12(9):1721-37. doi: 10.1261/rna.134706. Epub 2006 Aug 7.

本文引用的文献

1
Double-stranded RNA bending by AU-tract sequences.双链 RNA 通过 AU tract 序列弯曲。
Nucleic Acids Res. 2020 Dec 16;48(22):12917-12928. doi: 10.1093/nar/gkaa1128.
2
A 4-Base-Pair Core-Enclosing Helix in Telomerase RNA Is Essential for Activity and for Binding to the Telomerase Reverse Transcriptase Catalytic Protein Subunit.端粒酶 RNA 中一个包含 4 个碱基对的核心螺旋对于活性和与端粒酶逆转录酶催化蛋白亚基的结合至关重要。
Mol Cell Biol. 2020 Nov 20;40(24). doi: 10.1128/MCB.00239-20.
3
Yeast Telomerase RNA Flexibly Scaffolds Protein Subunits: Results and Repercussions.
酵母端粒酶 RNA 灵活地支架蛋白亚基:结果与影响。
Molecules. 2020 Jun 14;25(12):2750. doi: 10.3390/molecules25122750.
4
Designing RNA Secondary Structures Is Hard.设计RNA二级结构很难。
J Comput Biol. 2020 Mar;27(3):302-316. doi: 10.1089/cmb.2019.0420. Epub 2020 Feb 5.
5
Repositioning the Sm-Binding Site in Telomerase RNA Reveals RNP Organizational Flexibility and Sm-Directed 3'-End Formation.重新定位端粒酶RNA中的Sm结合位点揭示了核糖核蛋白的组织灵活性和Sm指导的3'端形成。
Noncoding RNA. 2020 Feb 29;6(1):9. doi: 10.3390/ncrna6010009.
6
Design of RNAs: comparing programs for inverse RNA folding.RNA 设计:比较反向 RNA 折叠程序。
Brief Bioinform. 2018 Mar 1;19(2):350-358. doi: 10.1093/bib/bbw120.
7
Active Yeast Telomerase Shares Subunits with Ribonucleoproteins RNase P and RNase MRP.活性酵母端粒酶与核糖核蛋白RNase P和RNase MRP共享亚基。
Cell. 2016 May 19;165(5):1171-1181. doi: 10.1016/j.cell.2016.04.018. Epub 2016 May 5.
8
A second essential function of the Est1-binding arm of yeast telomerase RNA.酵母端粒酶RNA的Est1结合臂的第二个基本功能。
RNA. 2015 May;21(5):862-76. doi: 10.1261/rna.049379.114. Epub 2015 Mar 3.
9
Refined secondary-structure models of the core of yeast and human telomerase RNAs directed by SHAPE.通过 SHAPE 指导的酵母和人端粒酶 RNA 核心的精细化二级结构模型。
RNA. 2015 Feb;21(2):254-61. doi: 10.1261/rna.048959.114. Epub 2014 Dec 15.
10
RNA connectivity requirements between conserved elements in the core of the yeast telomerase RNP.酵母端粒酶 RNP 核心中保守元件之间的 RNA 连接要求。
EMBO J. 2013 Nov 13;32(22):2980-93. doi: 10.1038/emboj.2013.227. Epub 2013 Oct 15.