Wang Haizhen, Zhao Mengying, Zhen Wu Zhen, Qin Nannan, Fu Yongxia, Guo Shang
College of Horticulture, Shanxi Agricultural University, Taigu, China.
Shanxi Institute for Functional Food, Shanxi Agricultural University, Taiyuan, China.
Food Chem X. 2024 Feb 19;21:101239. doi: 10.1016/j.fochx.2024.101239. eCollection 2024 Mar 30.
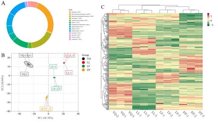
Daylily is a functional food with high nutritional value in China. Datong (DT) in Shanxi Province is one of the four main production areas of daylily. Therefore, Linfen (LF), Lvliang (LL), and Yangquan (YQ) in Shanxi Province have also introduced daylily from DT. However, geographical and climatic conditions and producing patterns cause variations in the daylily quality. In the present study, we found that the nutrient composition of daylilies from different producing areas of Shanxi Province varied. The key environmental factors affecting the nutrition of daylily in different regions were altitude and temperature. The widely targeted metabolomics results showed that 1642 metabolites were found in daylily. The differential metabolites between DT and YQ, LL and LF were 557, 667, and 359, respectively. Notably, 9 metabolic pathways and 59 metabolite markers were associated with daylily from different areas. This study provides a theoretical basis for the quality maintenance and health efficacy research of daylily.
黄花菜在中国是一种具有高营养价值的功能性食品。山西省大同(DT)是黄花菜的四大主产区之一。因此,山西省的临汾(LF)、吕梁(LL)和阳泉(YQ)也从大同引进了黄花菜。然而,地理和气候条件以及生产模式导致黄花菜质量存在差异。在本研究中,我们发现山西省不同产地的黄花菜营养成分各不相同。影响不同地区黄花菜营养的关键环境因素是海拔和温度。广泛靶向代谢组学结果显示,黄花菜中发现了1642种代谢物。大同与阳泉、吕梁与临汾之间的差异代谢物分别为557种、667种和359种。值得注意的是,9条代谢途径和59种代谢物标记物与不同地区的黄花菜相关。本研究为黄花菜的品质维持和健康功效研究提供了理论依据。