Suppr超能文献

内质网-质膜接触梯度指导细胞迁移。

Endoplasmic reticulum-plasma membrane contact gradients direct cell migration.

机构信息

Department of Cell and Developmental Biology, Weill Cornell Medicine, New York, NY, USA.

Department of Biochemistry, Weill Cornell Medicine, New York, NY, USA.

出版信息

Nature. 2024 Jul;631(8020):415-423. doi: 10.1038/s41586-024-07527-5. Epub 2024 Jun 12.

Abstract

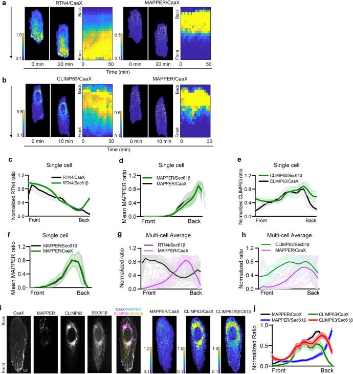
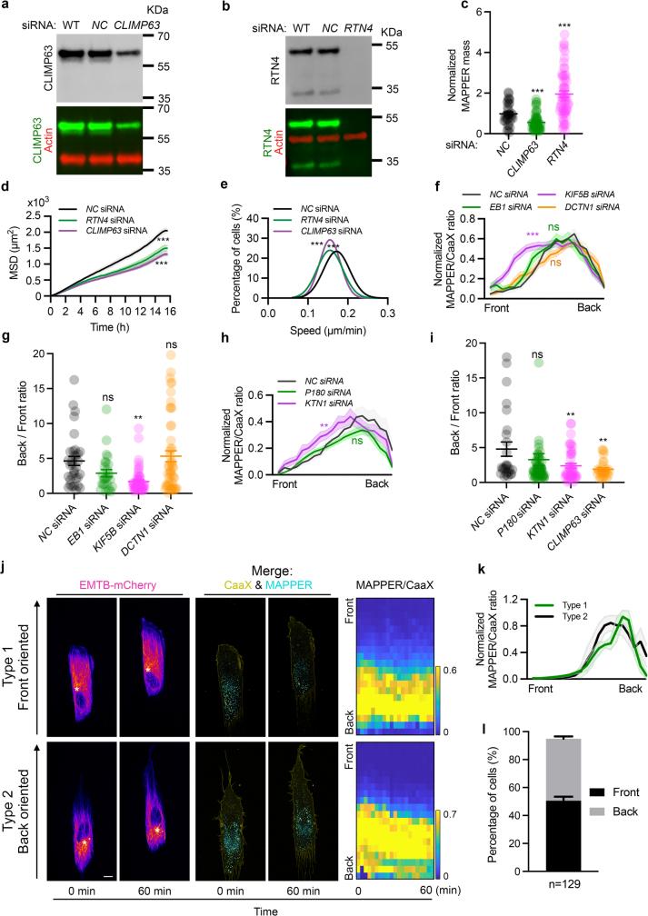
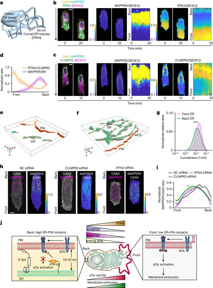
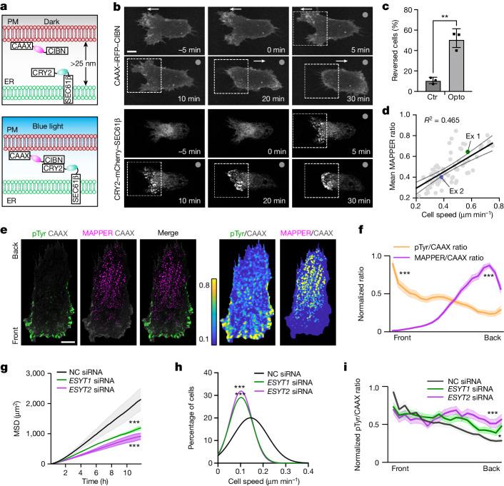
Directed cell migration is driven by the front-back polarization of intracellular signalling. Receptor tyrosine kinases and other inputs activate local signals that trigger membrane protrusions at the front. Equally important is a long-range inhibitory mechanism that suppresses signalling at the back to prevent the formation of multiple fronts. However, the identity of this mechanism is unknown. Here we report that endoplasmic reticulum-plasma membrane (ER-PM) contact sites are polarized in single and collectively migrating cells. The increased density of these ER-PM contacts at the back provides the ER-resident PTP1B phosphatase more access to PM substrates, which confines receptor signalling to the front and directs cell migration. Polarization of the ER-PM contacts is due to microtubule-regulated polarization of the ER, with more RTN4-rich curved ER at the front and more CLIMP63-rich flattened ER at the back. The resulting ER curvature gradient leads to small and unstable ER-PM contacts only at the front. These contacts flow backwards and grow to large and stable contacts at the back to form the front-back ER-PM contact gradient. Together, our study suggests that the structural polarity mediated by ER-PM contact gradients polarizes cell signalling, directs cell migration and prolongs cell migration.

摘要

定向细胞迁移是由细胞内信号的前后极化驱动的。受体酪氨酸激酶和其他输入激活局部信号,在前部触发膜突。同样重要的是一种长程抑制机制,它抑制后部的信号,以防止形成多个前部。然而,这种机制的身份尚不清楚。在这里,我们报告内质网-质膜(ER-PM)接触点在单个和集体迁移细胞中是极化的。这些 ER-PM 接触点在后部的密度增加为内质网驻留的 PTP1B 磷酸酶提供了更多的 PM 底物的接触,从而将受体信号限制在前部并指导细胞迁移。ER-PM 接触点的极化是由于内质网受微管调节的极化,在前部有更多的富含 RTN4 的弯曲内质网,在后部有更多的富含 CLIMP63 的扁平内质网。由此产生的 ER 曲率梯度仅在前部导致小而不稳定的 ER-PM 接触。这些接触向后流动并在后部生长为大而稳定的接触,形成前后 ER-PM 接触梯度。总之,我们的研究表明,由 ER-PM 接触梯度介导的结构极性极化细胞信号,指导细胞迁移并延长细胞迁移。

https://cdn.ncbi.nlm.nih.gov/pmc/blobs/a94e/11236710/3d4b4101730c/41586_2024_7527_Fig1_HTML.jpg

文献AI研究员

20分钟写一篇综述,助力文献阅读效率提升50倍。

立即体验

用中文搜PubMed

大模型驱动的PubMed中文搜索引擎

马上搜索

文档翻译

学术文献翻译模型,支持多种主流文档格式。

立即体验