• 文献检索
  • 文档翻译
  • 深度研究
  • 学术资讯
  • Suppr Zotero 插件Zotero 插件
  • 邀请有礼
  • 套餐&价格
  • 历史记录
应用&插件
Suppr Zotero 插件Zotero 插件浏览器插件Mac 客户端Windows 客户端微信小程序
定价
高级版会员购买积分包购买API积分包
服务
文献检索文档翻译深度研究API 文档MCP 服务
关于我们
关于 Suppr公司介绍联系我们用户协议隐私条款
关注我们

Suppr 超能文献

核心技术专利:CN118964589B侵权必究
粤ICP备2023148730 号-1Suppr @ 2026

文献检索

告别复杂PubMed语法,用中文像聊天一样搜索,搜遍4000万医学文献。AI智能推荐,让科研检索更轻松。

立即免费搜索

文件翻译

保留排版,准确专业,支持PDF/Word/PPT等文件格式,支持 12+语言互译。

免费翻译文档

深度研究

AI帮你快速写综述,25分钟生成高质量综述,智能提取关键信息,辅助科研写作。

立即免费体验

内生菌A9对[某种植物]腐烂病的生防潜力。 (原文中“of rot disease of.”后面缺少具体所指植物名称)

Biocontrol potential of endophytic A9 against rot disease of .

作者信息

Chen Xue, Zhang Yin, Chao ShengQian, Song LiLi, Wu GuoGan, Sun Yu, Chen YiFan, Lv BeiBei

机构信息

Biotechnology Research Institute, Key Laboratory of Agricultural Genetics and Breeding, Shanghai Academy of Agricultural Sciences, Shanghai, China.

Key Laboratory for Safety Assessment (Environment) of Agricultural Genetically Modified Organisms, Ministry of Agriculture and Rural Affairs, P.R, Shanghai, China.

出版信息

Front Microbiol. 2024 May 30;15:1388669. doi: 10.3389/fmicb.2024.1388669. eCollection 2024.

DOI:10.3389/fmicb.2024.1388669
PMID:38873148
原文链接:https://pmc.ncbi.nlm.nih.gov/articles/PMC11169702/
Abstract

INTRODUCTION

is a popular edible fungus with high economic and nutritional value. However, the rot disease caused by , pose a serious threat to the quality and yield of . Biological control is one of the effective ways to control fungal diseases.

METHODS AND RESULTS

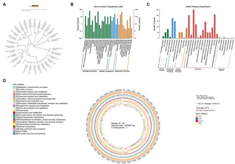
In this study, an effective endophytic A9 for the control of rot disease was screened, and its biocontrol mechanism was studied by transcriptome analysis. In total, 122 strains of endophytic bacteria from , of which the antagonistic effect of A9 on G1 reached 72.2% tests. Biological characteristics and genomic features of A9 were analyzed, and key antibiotic gene clusters were detected. Scanning electron microscope (SEM) observation showed that A9 affected the mycelium and spores of G1. In field experiments, the biological control effect of A9 reached to 62.5%. Furthermore, the transcritome profiling provides evidence of A9 bicontrol at the molecular level. A total of 1,246 differentially expressed genes (DEGs) were identified between the treatment and control group. Gene Ontology (GO) enrichment analysis showed that a large number of DEGs were related to antioxidant activity related. Kyoto Encyclopedia of Genes and Genomes (KEGG) enrichment analysis showed that the main pathways were Nitrogen metabolism, Pentose Phosphate Pathway (PPP) and Mitogen-Activated Protein Kinases (MAPK) signal pathway. Among them, some important genes such as carbonic anhydrase CA (H6S33_007248), catalase CAT (H6S33_001409), tRNA dihydrouridine synthase DusB (H6S33_001297) and NAD(P)-binding protein NAD(P) BP (H6S33_000823) were found. Furthermore, A9 considerably enhanced the activity of Polyphenol oxidase (POD), Superoxide dismutase (SOD), Phenylal anineammonia lyase (PAL) and Catalase (CAT).

CONCLUSION

This study presents the innovative utilization of A9, for effectively controlling rot disease. This will lay a foundation for biological control in , which may lead to the improvement of new biocontrol agents for production.

摘要

引言

是一种具有较高经济和营养价值的常见食用菌。然而,由引起的腐烂病对的品质和产量构成严重威胁。生物防治是控制真菌病害的有效方法之一。

方法与结果

本研究筛选出一株对腐烂病有防治效果的内生菌A9,并通过转录组分析研究其生防机制。共从分离出122株内生细菌,其中A9对G1的拮抗效果在试验中达到72.2%。分析了A9的生物学特性和基因组特征,并检测到关键抗生素基因簇。扫描电子显微镜(SEM)观察表明,A9影响G1的菌丝体和孢子。在田间试验中,A9的生物防治效果达到62.5%。此外,转录组分析为A9在分子水平上的生防作用提供了证据。在处理组和对照组之间共鉴定出1246个差异表达基因(DEG)。基因本体(GO)富集分析表明,大量DEG与抗氧化活性相关。京都基因与基因组百科全书(KEGG)富集分析表明,主要途径为氮代谢、磷酸戊糖途径(PPP)和丝裂原活化蛋白激酶(MAPK)信号通路。其中,发现了一些重要基因,如碳酸酐酶CA(H6S33_007248)、过氧化氢酶CAT(H6S33_001409)、tRNA二氢尿苷合酶DusB(H6S33_001297)和NAD(P)结合蛋白NAD(P)BP(H6S33_000823)。此外,A9显著提高了多酚氧化酶(POD)、超氧化物歧化酶(SOD)、苯丙氨酸解氨酶(PAL)和过氧化氢酶(CAT)的活性。

结论

本研究展示了A9在有效防治腐烂病方面的创新应用。这将为的生物防治奠定基础,可能有助于开发用于生产的新型生物防治剂。

https://cdn.ncbi.nlm.nih.gov/pmc/blobs/29ee/11169702/4d485b6c309b/fmicb-15-1388669-g007.jpg
https://cdn.ncbi.nlm.nih.gov/pmc/blobs/29ee/11169702/7d45c26837c5/fmicb-15-1388669-g001.jpg
https://cdn.ncbi.nlm.nih.gov/pmc/blobs/29ee/11169702/f1c2b15ac370/fmicb-15-1388669-g002.jpg
https://cdn.ncbi.nlm.nih.gov/pmc/blobs/29ee/11169702/417fc415fbe7/fmicb-15-1388669-g003.jpg
https://cdn.ncbi.nlm.nih.gov/pmc/blobs/29ee/11169702/afd750debe24/fmicb-15-1388669-g004.jpg
https://cdn.ncbi.nlm.nih.gov/pmc/blobs/29ee/11169702/b2fbbedb6697/fmicb-15-1388669-g005.jpg
https://cdn.ncbi.nlm.nih.gov/pmc/blobs/29ee/11169702/4338a4eaeed8/fmicb-15-1388669-g006.jpg
https://cdn.ncbi.nlm.nih.gov/pmc/blobs/29ee/11169702/4d485b6c309b/fmicb-15-1388669-g007.jpg
https://cdn.ncbi.nlm.nih.gov/pmc/blobs/29ee/11169702/7d45c26837c5/fmicb-15-1388669-g001.jpg
https://cdn.ncbi.nlm.nih.gov/pmc/blobs/29ee/11169702/f1c2b15ac370/fmicb-15-1388669-g002.jpg
https://cdn.ncbi.nlm.nih.gov/pmc/blobs/29ee/11169702/417fc415fbe7/fmicb-15-1388669-g003.jpg
https://cdn.ncbi.nlm.nih.gov/pmc/blobs/29ee/11169702/afd750debe24/fmicb-15-1388669-g004.jpg
https://cdn.ncbi.nlm.nih.gov/pmc/blobs/29ee/11169702/b2fbbedb6697/fmicb-15-1388669-g005.jpg
https://cdn.ncbi.nlm.nih.gov/pmc/blobs/29ee/11169702/4338a4eaeed8/fmicb-15-1388669-g006.jpg
https://cdn.ncbi.nlm.nih.gov/pmc/blobs/29ee/11169702/4d485b6c309b/fmicb-15-1388669-g007.jpg